共5页
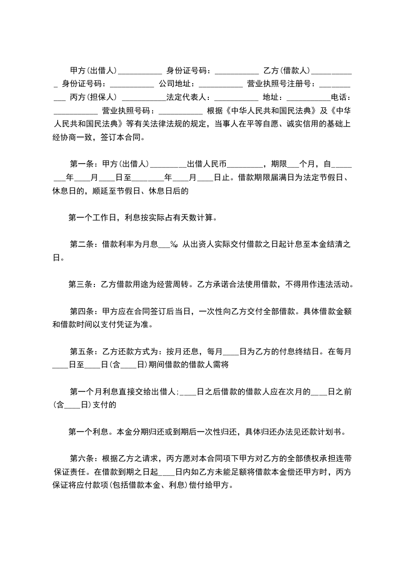
甲方(出借人) 身份证号码: 乙方(借款人) 法定代表人: 公司地址: 营业执照号注册号: 丙X(担保人) 法定代表人: 地址: 电话: 营业执照号码: 根据国家有关法律、法规的规定,甲、乙、丙三方在平等自愿的基础上商定,由甲方提供双方商定借款额给乙方,丙X为乙方借款提供连带责任。为此,特订立本合同:
第一条:甲方(出借人)_________出借人民币_________,期限___个月,自________年____月____日至________年____月____日止。借款期限届满日为法定节假日、休息日的,顺延至节假日、休息日后的
第一个工作日,利息按实际占有天数计算。
第二条:借款利率为月息___‰,从出资人实际交付借款之日起计息至本金结清之日。
第三条:乙方借款用途为经营周转。乙方承诺合法使用借款,不得用作违法活动。
第四条:甲方应在合同签订后当日,一次性向乙方交付全部借款。具体借款金额和借款时间以支付凭证为准。
第五条:乙方还款方式为:按月还息,每月____日为乙方的付息终结日。在每月____日至____日(含____日)期间借款的借款人需将
第一个月利息直接交给出借人;____日之后借款的借款人应在次月的____日之前(含____日)支付的
第一个利息。本金分期归还或到期后一次性归还,具体归还办法见还款计划书。
第六条:根据乙方之请求,丙X愿对本合同项下甲方对乙方的全部债权承担连带保证责任。在借款到期之日起____日内如乙方未能足额将借款本金偿还甲方时,丙X保证将应付款项(包括借款本金、利息)偿付给甲方。
第七条:因乙方不履行还款义务,丙X为乙方代为偿还借款后,甲方即将本合同项下的包括借款本金和利息等在内的所有债权转让给丙X,丙X即成为乙方新的债权人,丙X享有本合同中甲方对乙方享有的所有合同权利。
第八条:本合同如须办理公证,乙方承担公证费用。
第九条:甲方的权利和义务
1、甲方有权对乙方提交的资料、文件的合法性、真实性进行调查。
2、合同履行期间,甲方不得提前解除合同,抽回资金。
3、 借款交付后,配合丙X对乙方使用借款进行管理和监控。
第十条:乙方的权利和义务
1、按照本合同的约定使用借款,不得将借款转作他用,更不得用于违法行为。
2、乙方应根据丙X的要求提供相应的文件及资料,并保证所提供资料、文件的真实性与合法性。
3、按照约定向丙X支付担保服务费。
4、乙方应按本合同约定按时足额偿还借款本息。
5、乙方的居住地、联系方式、单位的变迁等发生变更,必须在变更后____日内书面通知甲方及丙X。
6、乙方服从丙X的贷后管理与风险监控。
7、自甲方实际向乙方发放贷款当日,乙方应向丙X缴纳人民币______保证金。 十一条:丙X的权利和义务
1、对乙方提交的资料、文件的合法性、真实性进行调查,对乙方的资信、资产状况进行调查。
2、按照约定承担保证责任后,丙X成为乙方新的债权人,享有原债权人的所有权利和义务。
3、受甲方委托对乙方使用借款情况进行监督、管理、催收,并对借款风险进行监控。
第十二条:违约责任
1、乙方未按照合同约定期限每月____日(含____日)之前支付利息,由丙X于____日内代为偿付(节假日顺延),同时乙方应自逾期之日起按借款金额每日千分之五向丙X支付滞纳金。
2、乙方未按照合同约定期限偿还本金的,应自逾期之日起按借款金额每日千分之五向甲方支付违约金。
3、因乙方未按期、足额向甲方履行还款义务而导致丙X向甲方垫款的,乙方应自丙X垫款之日起,向丙X支付垫款金额40%的违约金。若丙X垫付之后,乙方仍未偿还垫付款,自逾期之日起,按借款金额日千分之五向丙X支付滞纳金。丙X有权在不通知乙方的情况下通过报纸、电台、电视台、网络等媒体发布乙方的具体违约行为等信息。
4、在借款期间,若借款人预留在公司的联系方式、实际居住地、工作单位等发生变化导致无法与借款人取得联系,而借款人明知还款义务和期限却不主动和公司联系,也不按期还款,最终导致XX公司进进行催收的,上述行为每发生一次,乙方应向公司支付1000元的违约金。
5、在借款期间,乙方拒不履行还款义务或无力清偿欠款,而导致公司采取相关措施的,除支付采取相关措施而支出的全部费用外(包括律师费),乙方还应向公司支付 元的违约金。
6、借款合同签订后,若甲方不按时、足额将借款交付给乙方,由此给乙方造成损失的,甲方应承担赔偿责任。
7、自甲方实际向乙方发放贷款当日,乙方应向丙X缴纳保证金。在乙方按时付清本息后,丙X无息全额退还保证金。若乙方发生上述任何一项违约行为,则丙X有权直接从乙方所交纳保证金中扣除相应违约金和滞纳金,且在保证金金额不足以支付当前违约金和滞纳金的情况下,丙X保留向乙方追索的权利。
8、若丙X违反上述
第七条约定,则丙X应赔偿甲方违约金,即每超过____日赔偿甲方人民币 元并承担相应法律责任。
第十三条:乙方提前偿还借款的,除按照实际用款期间支付利息外,还应当向甲方再支付一个月的利息作为提前还款的违约金。
第十四条:因本合同发生纠纷,由丙X住所地所在法院管辖。乙方自愿接受有管辖权的人民法院的强制执行。
第十五条:本合同一式____份,甲、乙、丙三方各执一份。自甲方实际向乙方发放贷款之日起生效。
第十六条:声明条款
1、甲方、乙方已详细阅读本合同所有条款。应甲方、乙方要求,丙X已经就本合同做了相应的条款说明。甲方、乙方对本合同条款的含义及相应的法律后果已全部知晓并充分了解。
2、甲方、乙方、丙X有权签署本合同。 甲方(签章) 法定代表人: 乙方(签章) 法定代表人: 丙X(签章) 签订时间:
举报
