共1页
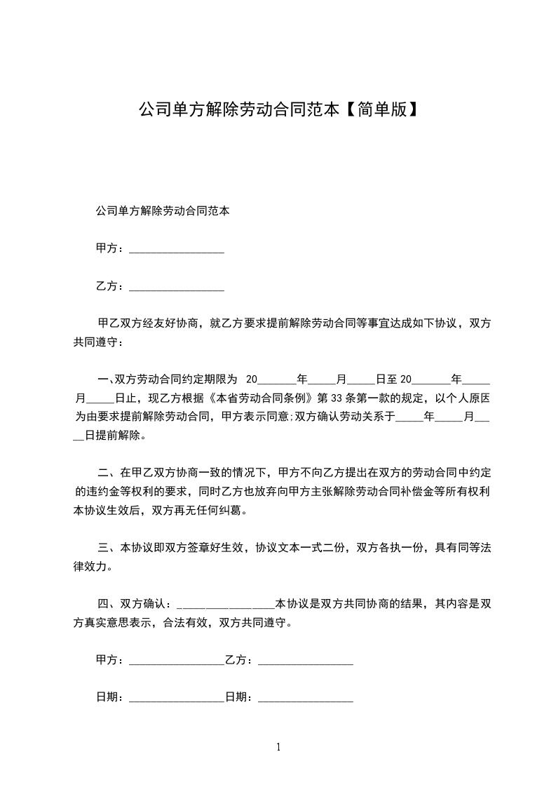
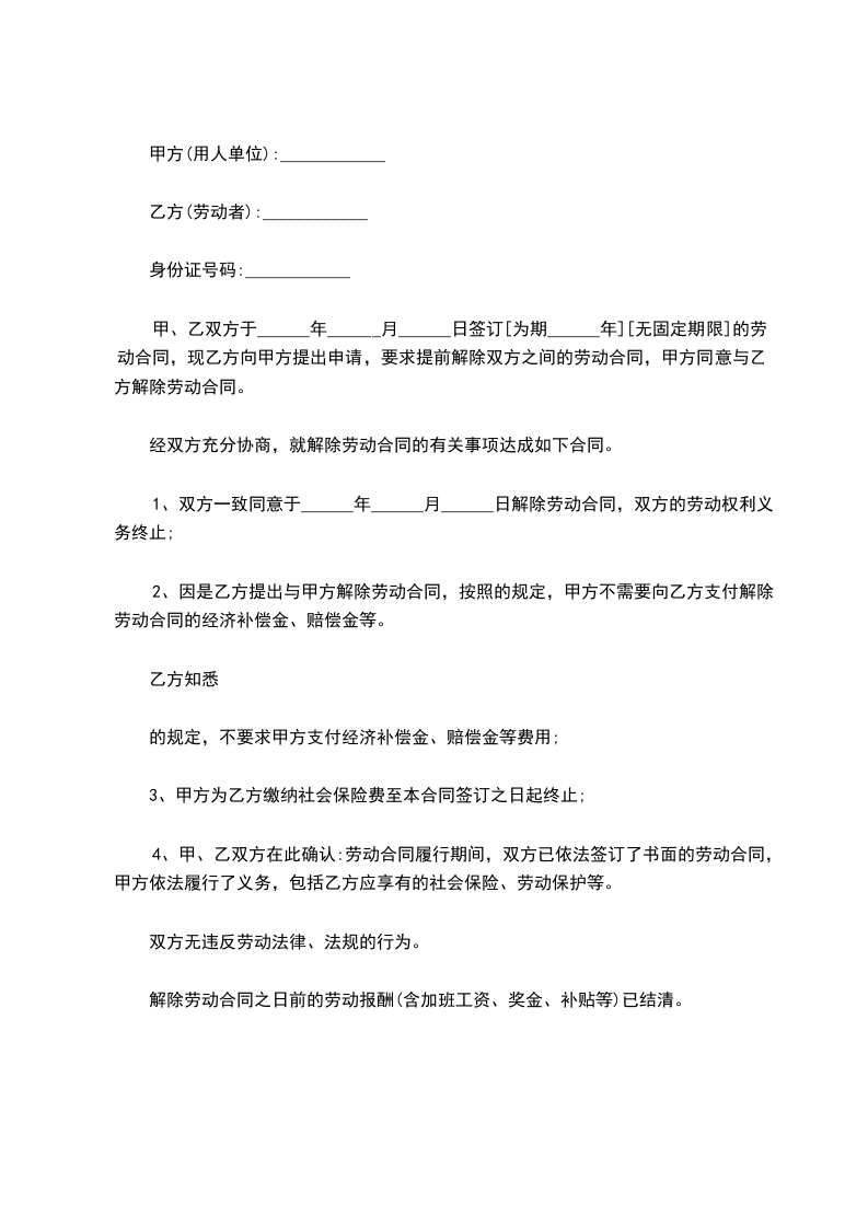
甲方:(用人单位)法定代表人:乙方:(劳动者)身份证号:甲乙双方于________年____月____日签订劳动合同,合同期至________年____月____日,现甲方用人单位单方解除与乙方劳动者签订的劳动合同。依据《劳动合同法》的相关规定制定本协议:
一、甲方因乙方严重失职,营私舞弊,给单位造成重大损害的原因,提前解除与乙方的劳动合同。
二、劳动合同于________年____月____日解除。社保、公积金缴交至________年____月止。
三、结算的薪资薪资结算至________年____月____日;计XX。经济补偿金计XX。风险提示:
经济补偿按劳动者在本单位工作的年限,每满________年支付一个月工资的标准向劳动者支付。六个月以上不满________年的,按________年计算;不满六个月的,向劳动者支付半个月工资的经济补偿。
劳动者月工资高于用人单位所在____市、设区的市级人民政府公布的本地区上年度职工月平均工资三倍的,向其支付经济补偿的标准按职工月平均工资三倍的数额支付,向其支付经济补偿的年限最高不超过________年。以上事宜完成后,按照公司离职规定办理离职手续。甲方(签名或盖章):________年____月____日乙方(签名或盖章):________年____月____日
举报
