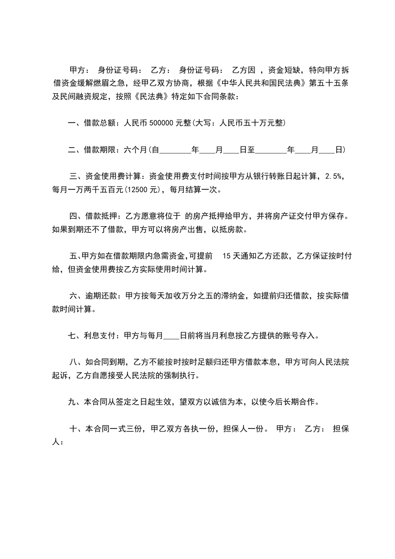
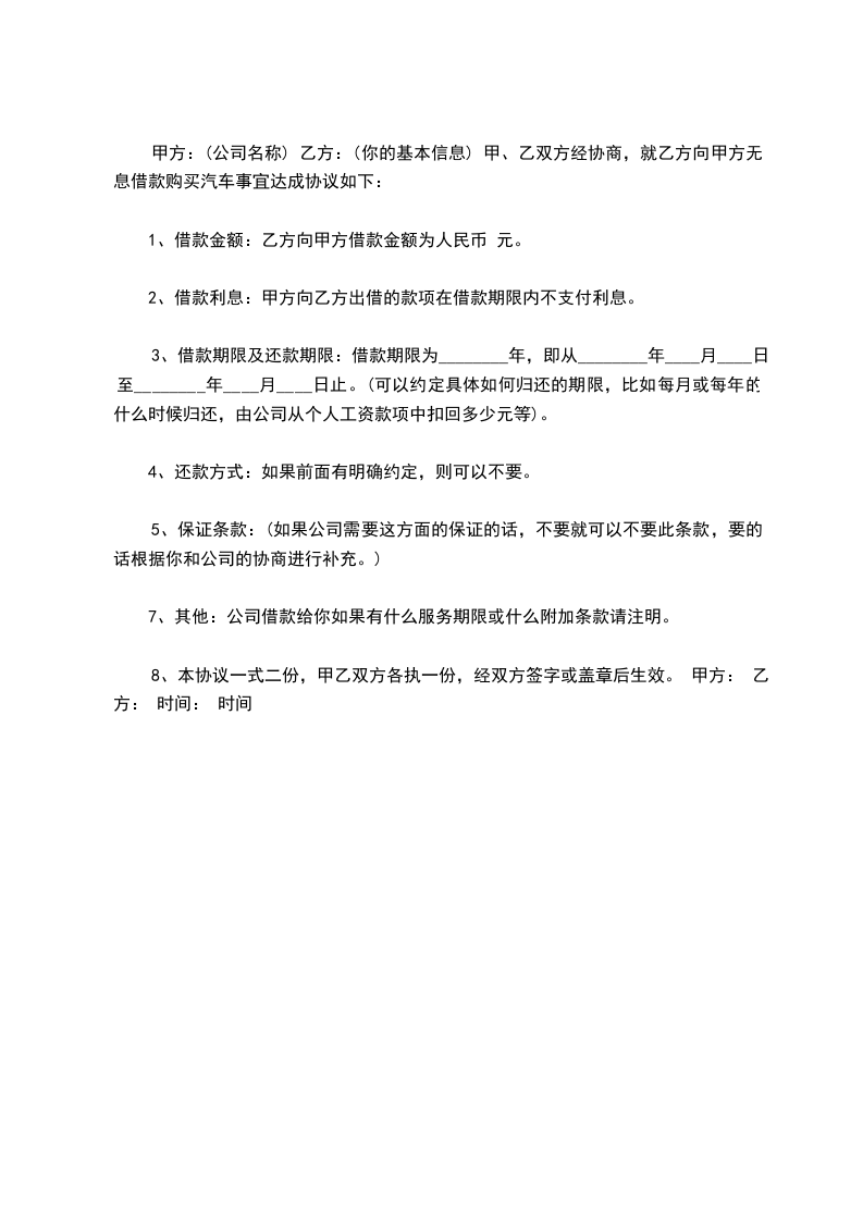
共2页
甲方: 身份证号码 乙方: 身份证号码 甲乙双方于年月共同投资设立有限公司,注册资本万元。其中,甲方占有股份60%,乙方占有股份40%,目前按照前述比例已实际投资万元。现需按照股权比例继续出资150万元,即甲方出资90万元,乙方出资60万元。因乙方资金周转困难,要求向甲方借款,甲方同意借款60万元给乙方作为本次出资。现就借款相关事宜,经甲乙双方充分协商,达成如下协议:
一、甲方同意借款60万元给乙方作为本次股东的继续出资。
二、借款期限为________年。即自________年____月____日至________年____月____日止。
三、借款利率为月息 分,利息每季度结算一次。
四、乙方同意将其在有限公司所持股权作为本次借款的质押出质给甲方。质押担保的范围包括主债权及利息、违约金、损害赔偿金以及实现质权的费用。 如乙方到期无法归还借款本息,则乙方同意将其所持有的有限公司5%的股份折价60万元归甲方所有。甲乙双方均同意该公司5%股份不再评估,无论盈亏均折价60万元。如有利息未还,则另行归还利息或折成股份归甲方所有。即借款________年到期后,乙方如不归还借款本息,则乙方持有的公司5%的股份折抵60万元借款本金归甲方,甲方将持有公司65%股份,乙方持有35%股份,视为借款60万元本金已经清偿。如还有利息未还,则该利息应继续还清或再用乙方股份折价清偿。
五、乙方承诺其所持有限公司的股权不存在任何瑕疵,此前未质押他人,今后也不得再行质押他人。
六、本协议经双方签字后生效。
七、本协议一式三份,甲乙双方各执一份,有限公司存档一份。 甲方: 乙方: 有限公司(章)________年____月____日
举报
