共3页
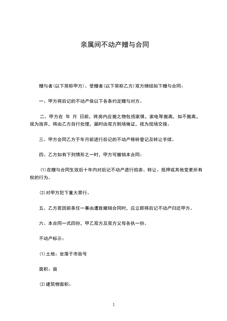
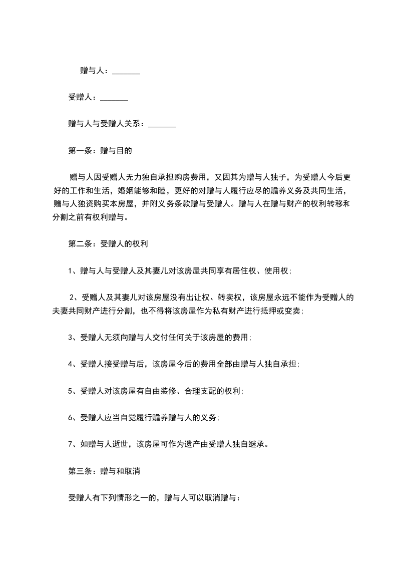
房产赠与合同赠与人:________(甲方)
有效证件号码:________
受赠人:________ (乙方)
住所:________
有效证件号码:________
受赠人为法人或其他组织的:________
受赠人:________(乙方)
住所:________
负责人:________
职务:________
甲方自愿将其下所有的不动产赠与乙方。按照有关法律规定,双方达成赠与协议如下:
第一条 不动产的坐落位置及其他自然情况本合同所指不动产位置于其他自然情况,如面积、户型、建筑时间等
第二条 赠与人的权利与义务
(一)赠与人的权利1、不动产所有权转移于乙方前,甲方有权使用该不动产或将其出租给第三人且有权获取因出租该不动产而产生的收益;
2、甲方可根据需要要求乙方在合同生效且接受赠与的同时履行一定的义务(如:扶养甲方夫妻);
3、乙方有下列情形之一时,甲方可以撤销赠与:
(1)严重侵害赠与人或赠与人的近亲属;
(2)不履行对赠与人的扶养义务。
(二)赠与人的义务
1、按合同约定转移不动产所有权于乙方;
2、附义务赠与中,赠与财产有瑕疵的,应在附义务限度内承担与出卖人相同的责任;
3、故意或重大过失导致合同所指不动产毁损、灭失的,应承担损害赔偿责任。
第三条 受赠人的权利与义务
(一)受赠人的权利本合同生效后,乙方依法取得合同项下不动产的所有权。
(二)受赠人的义务
1、若赠与合同附义务,乙方应按合同约定履行所附义务。
2、甲方依合同约定撤销赠与时,乙方应向甲方返还不动产。
第四条 赠与标的登记甲乙双方应按有关法律规定共同办理不动产转移登记手续。
第五条 本合同一式两份,甲乙双方各执一份。两份文本具有同等法律效力。
甲方(签章) ________乙方(签章)________
签约时间: ________年________月________日
举报
