共4页
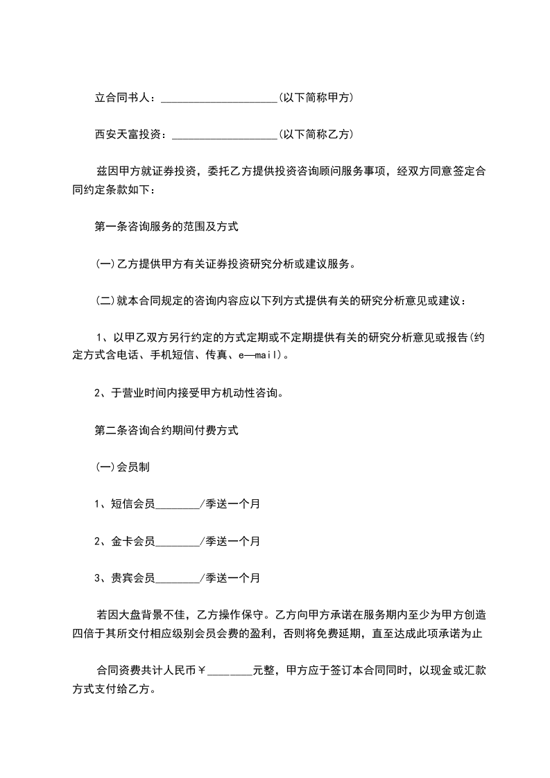
会员:_______________(以下简称甲方)
_________________公司(以下简称乙方)
兹因甲方就__投资,委托乙方提供投资咨询顾问服务事项,经双方同意签定合同约定条款如下:
第一条咨询服务的范围及方式
(一)乙方提供甲方有关__投资研究分析或建议服务;
(二)就本合同规定的咨询内容应以下列方式提供有关的研究分析意见或建议:
1、以甲、乙双方另行约定的方式定期或不定期提供有关的研究分析意见或报告(约定方式含电话、手机短信、传真、e—a)。于营业时间内接受甲方机动性咨询。
第二条咨询合约期间付费方式
(一)会员制
1、短信会员_______季送_______个月;
2、__会员_______季送_______个月;
3、贵宾会员_______季送_______个月,若因大盘背景不佳,乙方操作保守。乙方向甲方承诺在服务期内至少为甲方创造_______倍于其所交付相应级别会员会费的盈利,否则将延期,直至达成此项承诺为止。合同资费共计人民币______________元整,甲方应于签订本合同同时,以现金或汇款方式支付给乙方。
(二)提成制乙方向甲方收取每笔盈利部分的_______%做为该笔操作咨询费用,若甲方严格按照乙方所指导的操作产生亏损,将由下笔操作盈利部分补足亏损后再行提成。
第三条乙方及其从业人应本着善良管理人之责任处理受托事务,除应遵守主管机关发布的相关法律、法规外,并应确定遵守下列事项
(一)不得收受甲方资金,代理从事__投资行为;
(二)除法令另有规定或甲方另有指示外,乙方对因委托关系而得知甲方的财产状况及其他个人情况,应保守秘密,不得向外界透露。
第四条甲方在签订合同前已详细阅读本合同书的内容,并了解及同意以下事项
(一)甲方是基于独立的判断,自行决定__投资;
(二)甲方的__投资行为,是甲方与__发行公司、基金管理公司或__经纪商间的关系。乙方仅是提供__投资的研究分析意见或建议,不代理甲方决定或处理投资事务;
(三)因不可抗力造成信息传送中断与错误,乙方不负此责任;
(四)甲方不得将乙方所提供的研究分析意见或建议泄露予任何
第三人或与
第三人共享;
(五)甲方投资__所产生的利益及风险悉由甲方自行享有与负担。
第五条合同有效期本合同按照_________________执行,有效时间自________年____月____日起至________年____月____日止。共计_______个月。
第六条合同经双方共同协商,因法律政策法规原因产生的变动,应对书面形式进行修改。
第七条合同终止与违约责任
(一)立合同双方书面同意终止本合同时,合同得以终止;
(二)如因不可抗拒因素导致合同终止,甲方有权请求乙方退还扣除已使用咨询时间成本后剩余的费用;
(三)合同终止时,因提供__投资咨询服务所必要的传输出设备及其他相关费用与已缴税费由甲方负担,乙方将从退还的咨询报酬中扣减或向甲方请求给付;
(四)甲方一签定合同,乙方即预收全额咨询费,并出具收据。
第八条本合同未尽事宜,悉依据中华人民共和国相关法律办理。
第九条本合同经双方签署后正式生效。本合同壹式贰份,双方方各执壹份为凭。
甲方签章:_________________乙方签章:_________________
地址:_________ _____________________地址:_________ _____________________
电话:_________ _____________________电话:_________ _____________________
签约日_____________________签约日:___________________
注意事项:股市行情波动起伏,为确保会员利益,提高股务质量,请所有会员每天上午_____:_____—下午_____:_____务必打开手机,因为我们可能通知您买卖股票。如果执行完我们的操作指令后,请尽快回复短信或来电告知我们具体的操作结果以便我们能及时跟踪服务,确保您的利益。
汇款方式:_________________________ 地址:_________ _____________________________电话:_________ _____________________________ 汇款账号:_________________________
举报
