共2页
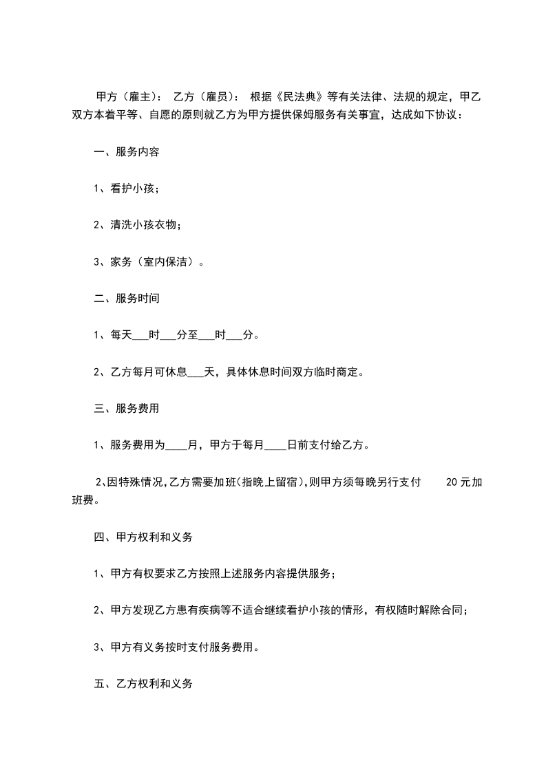
甲 方: 身份证号: 籍 贯: 乙 方: 身份证号: 籍 贯: 经甲乙双方近日协定,甲方聘请乙方为私家保姆,从事甲方孩子()看护工作,为更好地维护双方权益,避免产生不必要纠纷,特签定本协议,具体如下:
一、甲方聘请乙方为私家保姆,主要从事甲方孩子()看护工作,双方应以诚相待,相互说明有关必要信息,不得做假欺骗。
二、乙方工作时间与地点:每周一至周六7:00-18:00,每周可休息一天(周日),乙方确有急事不能正常开展工作的,则提前一个工作日向甲方请假,原则上每月请假时间不得超过1天,请假期间无工资待遇。乙方正常公休时间,甲方若请求乙方加班,经乙方同意后可进行加班,甲方应给予乙方加班工资待遇,标准等同于请假扣除的工资待遇,乙方 请假被扣除的工资待遇及加班工资待遇在乙方工资发放时统一增减;乙方工作地点在甲方住所。
三、工资待遇:甲方按月支付乙方工资,每月_____元整,甲方可视乙方工作质量适当调整工资,此外,中秋节、春节发放节日福利;甲方负责为乙方提供午餐或午餐费用。
四、乙方应保证甲方孩子安全、健康、饮食与用品卫生,不得打骂孩子,不得引导孩子做不利于身心健康发展行为。
五、乙方在工作期间应爱护甲方物品,不浪费资源,不乱拿乱放,保持室内环境卫生。
六、乙方在工作期间不得在甲方住所接待宾朋或从事赌博、嬉戏等娱乐活动。
七、乙方在保证甲方孩子健康、安全的前提下, 可适时带孩子外出活动。
八、本协议一式两份,甲乙双方签字后各执一份,协议自________年____月____日起生效,至________年____月____日终止。 甲方签字: 乙方签字:________年____月____日
举报
