共2页
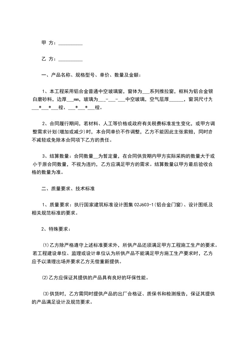
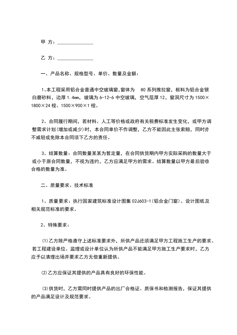
甲方:
乙方:
依照《民法典》、《中华人民共和国建筑法》及其他有关法律、行政法规。遵XX等、自愿、公平和诚实守信的原则,签订本合同,以资共同信守执行。
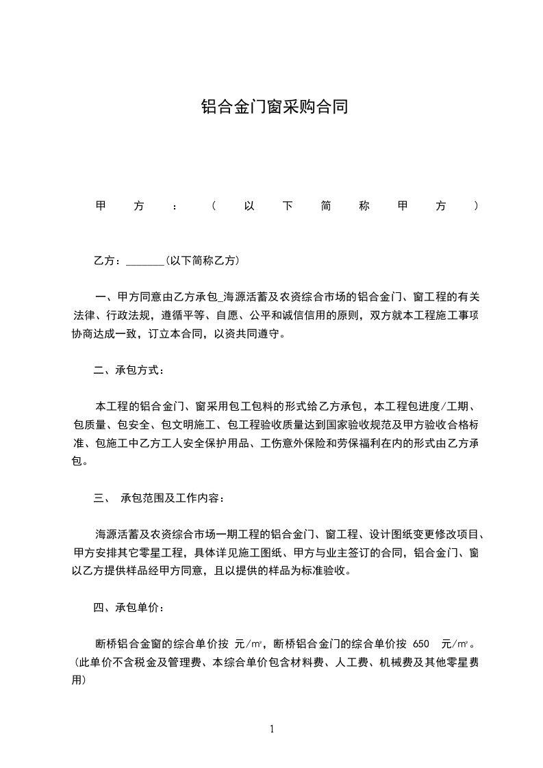
一、 工程概况及产品制作:
工程名称:工程地址:49A4中空玻璃,配件采用配件,规格尺寸:(现场测量为准)。型材颜色:玻璃采用49A4中空玻璃,配件采用配件,规格尺寸:(现场测量为准)。型材颜色: 灰 ; 铝合金推拉门采用中空玻璃,配件采用配件,规格尺寸:(现场测量为准),型材颜色: 灰 ; 不锈钢推拉门采用牌采用配件采用 配件,规格尺寸: (现场测量为准)。乙方按甲方认可的洞口尺寸与确认的门窗样式制作、安装。自年期,共计天(施工期间如因需方及土建等原因耽搁施工,工期依次顺延)。产品保质期为,在保质期内除人为破坏的因素外,所有部件的故障均无偿负责修理和更换。本公司加工产品终身维修。
二、合同价款:
三:付款和结算方式:
1、甲方于施工前需要支付工程款的给乙方为工程预付款;
2、乙方工程安装完毕甲方支付工程款的_____%给乙方为工程进度款,工程竣工验收合格后(工程竣工后不超过15天进行验收),甲方扣留合同总金额的 5%为质保金,剩余货款自验收之日起____日内一次性付清。保修期结束后如无保修违约,甲方 15 天内支付剩余的工程款给乙方。
四、验收标准、方法:
1、现场按合同要求验收,执行相关验收程序,验收时甲乙双方及施工单位在场;
2、乙方提供生产许可证、检验报告、型材合格证等相关资料;
3、没有组织验收,乙方即视为甲方对工程满意,通过验收。
五、违约责任:
如遇大自然等不可抗拒的因素,而不能履行合同时,免除承担违约责任。
六、其他事项:
1、本合同一式分共页,需、供双方各执份;供方提供的检验报告作为合同的附件;
2、本合同如有未尽事宜双方以工作联系单方式确定或另行协商解决,如协商不妥,可向工程所在地法院解决。
甲方(公章):_________ 乙方(公章):_________
法定代表人(签字):_________ 法定代表人(签字):_________
________年____月____日 ________年____月____日
举报
