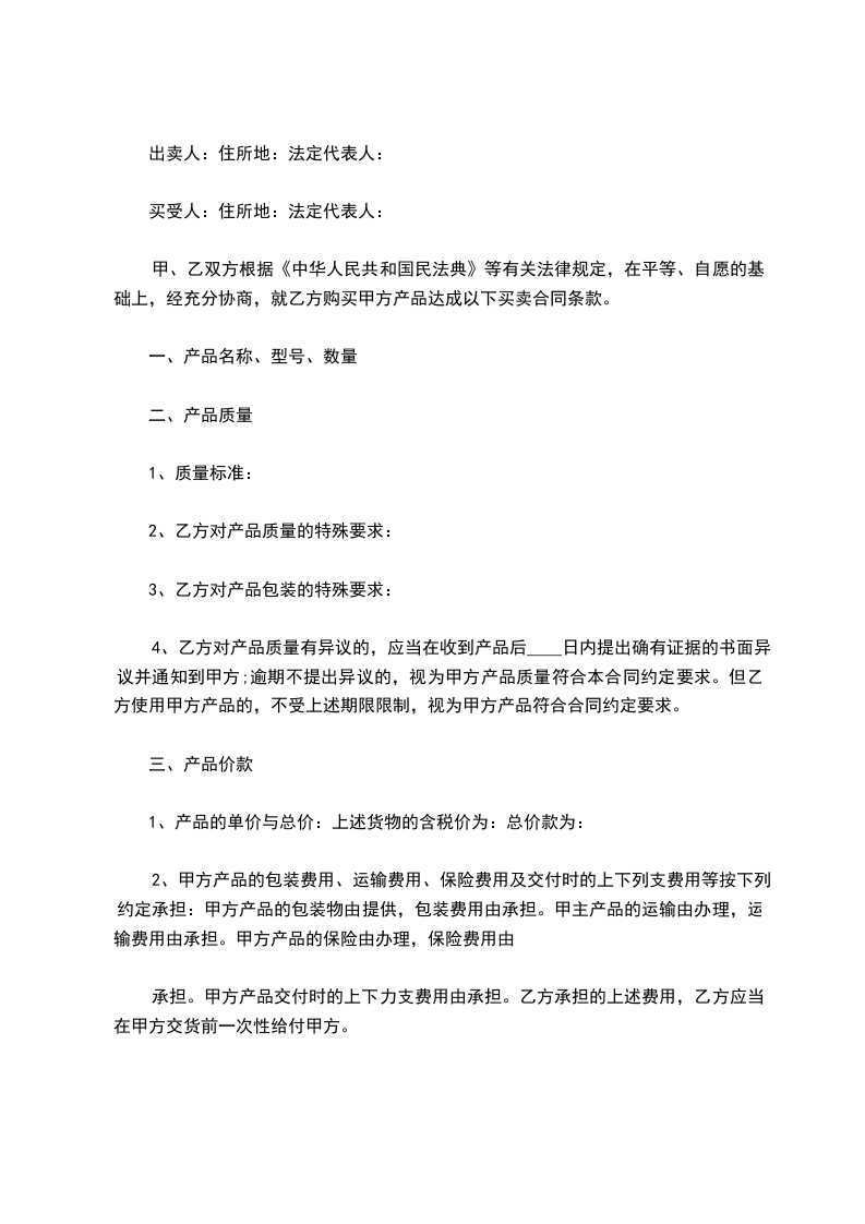
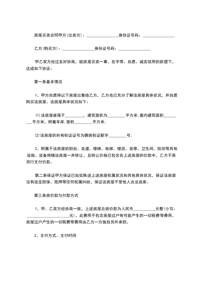
共2页
甲方: 乙方: 甲乙双方经充分协商,本着自愿平等互利的原则,就甲方向乙方销售厨房设备相关事宜订立本合同,以共同遵照执行。
一、 设备名称及价格、数量: 胜利牌9A-型消毒柜台12434.40元 总计含税价:12434.40元
二、 验收及付款方式:
1、 甲方收到设备,经过乙方调试、调用完好后,甲方将对设备进行验收(即核对规格、数量、质量等)。
2、 总价:12434.40元人民币(大写:壹万贰仟肆佰叁拾肆元肆角),设备销售合同范本其中包括设备、人工、运输、税金等费用。
3、 甲方在核实设备无误后必须将设备款如数付给乙方。
三、甲、乙双方责任:
1、甲方必须按照乙方规定的程序使用设备。
2、乙方向甲方出售的设备(红外线消毒柜)从验收之日起保修________年(注:人为或其他电路因素将不列入保修范围)。
3、甲方使用设备中(保修期内),如出现设备问题,乙方将在接到甲方通知的24小时内无偿进行修复。如不在保修期内,乙方需向甲方收取合理的材料及人工费。
四、争议解决: 凡因本合同引起的或因本合同有关的任何争议,如双方不能通过友好协商解决:诉讼发生的律师费、交通住宿费由违约方承担。
五、其它事项:
1、合同如有未尽事宜,须双方共同协商作出补充规定,补充规定与本合同具有同等效力。
2、本合同一式两份,甲乙双方各执一份。 甲方(印章) 法人代表: 联系电话: 乙方(印章) 法人代表: 联系电话: 签定时间:________年____月____日
举报
