共2页
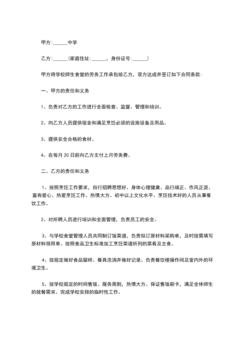
甲方: 身份证号: (以下简称甲方) 乙方: 身份证号: (以下简称乙方) 经双方友好协商,甲方同意将铺面住房建筑施工承包给乙方,现将有关事项签订如下协议。
第一条:本工程从地圈梁以上建筑层高六层,实行包工不包料,按建筑面积计算,每平方米工资 元整。
第二条:乙方工资内容: 墙体砌筑 钢筋帮扎(所有砼 、梁、柱、板) 混凝浇捣(含地面) 内外墙粉刷(含六层抹面) 建筑框架搭设与拆除。 洗石灰 屋顶栏边砌与粉刷
第三条:甲方提供水电、材料到铺面门口的水泥路边上,工程的水、电费由甲方负责。
第四条:质量的安全要求
1、 乙方必须严格按甲方的建筑设计图规范要求施工,如未按质量规范要求施工而影响工程质量,甲方有权要求乙方无条件返工,并赔偿因返工给甲方造成的损失。
2、 乙方必须增强安全意识,强化安全管理。加强安全防患,严格按安全施工规范操作。在施工中还必须设身处地为他人着想,确保施工万无一失。乙方必须为每位工作人员购买人身意外保险。如在施工中工作人员出现的工伤事故,乙方负全部责任,甲方一概不负责。
第五条:付款方式 甲方根据乙方施工进度分期付款。
第一层甲方在乙方完成工程后按进度付工资的百分之八十,其余楼面每层完工都依进度付工资的百分之六十。建筑工程符合建筑设计图的要求全部完工,工资全部付清。
第六条:工期要求:本工程乙方必须在________年____月前全部完工。不能拖延,停滞甲方进度,否则,甲方收取乙方的停滞金伍千元。
第七条:本合同一式两份,甲乙双方各执一份,双方签字后具有法律效力,双方共同遵守,自觉履行。如有违约,违约方应负责赔偿因违约给对方造成的损失。 甲方签字: 乙方签字: ________年____月____日
举报
