共3页
甲方:_____
乙方:_________
甲乙双方以携手合作,共同促进公司发展以及实际双赢为宗旨,本着诚实信用,互惠互利为原则,协商一致,特签订此协议:
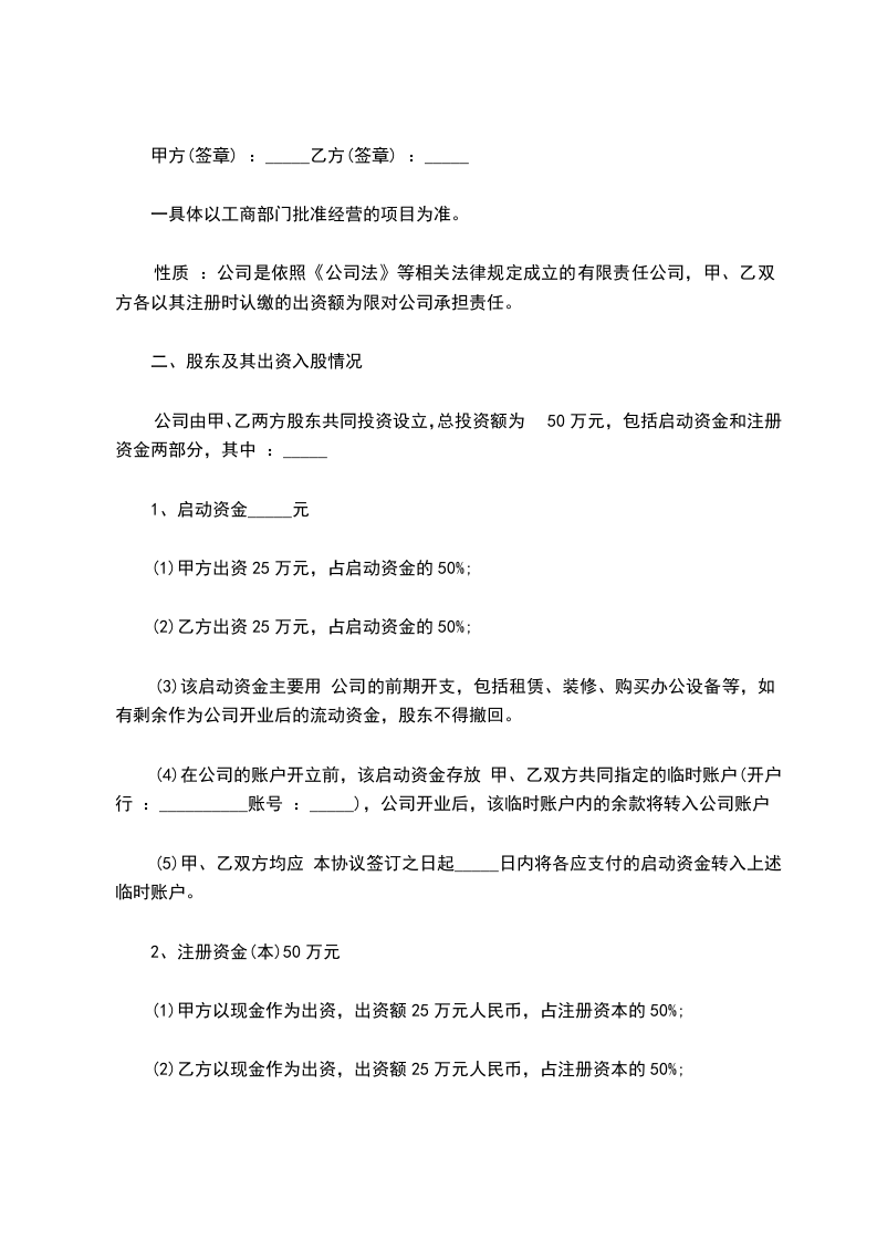
一、公司概况
甲方由发起设立,由 出资并注册成为法人,公司注册资金__元整。
甲方拥有百分之百股权。为促进公司经营,甲方愿意将部分干股赠与乙方。
二、双方的权利义务
1、甲方同意赠与总股本 %的干股给乙方,乙方同意受让前述赠与干股。
2、本协议自双方签字盖章后正式生效,甲方应在签订协议 内办理股权变更注册登记。
3、乙方享有按受甲方赠与干股比例的红利,即乙方享有公司会 度内税后利润总额 %分红的权利,同时乙方不承担公司的亏损。
乙方不参与公司具体经营管理,也不参加公司股东会,不享有《公司法》和公司章程规定的股东表决权、决策权等其他股东权利,该受让股权的表决权由行使。乙方持有干股期间对股东会和董事会决议的内容不得提起确认无效或撤销之诉,也不得将受让干股设立质押。
4、未经甲方全体股东同意,乙方不得转让受让的干股,不得要求甲方将乙方受让干股折成现金退出或要求甲方强制收购。
同时甲方不得在 年内要求乙方退股或转让干股。
5、公司会 度利润的确定,甲方按照现行国家会计制度要求核算出真实利润金额。
如乙方对会 度利润金额有异议,应以双方均认可的第三方会计师(事务所)审计确定的金额为准。
6、乙方取得的干股分红甲方应以人民币形式兑现,除非乙方同意,甲方不得以任何其他形式支付。
干股分红按中国现行会 度核算并支付,甲方应在确定乙方可得分红后七个工作日内支付给乙方。
三、关 违约责任
乙方存在以下行为时,甲方有权终止本协议,无偿收回乙方的干股或要求乙方承担相应的经济赔偿:
1、自行或与他人合伙经营与公司经营范围一致的、类似的、相关的、或上下游业务。
2、将公司的客户名单、技术机密等其他商业秘密泄露给第三人。
3、擅自转让受让干股,将受让干股出质。
四、争议解决
如果发生由本协议引发或者相关的争议,甲乙双方应当首先争取友好协商来解决争议。
如果双方协商不成,则将该争议提交______仲裁委裁决。
五、保密义务
本协议生效前后或终止后,不管双方是否继续合作,双方均应对本公司和协议所涉及的一切内容进行保密。
如因泄密行为导致甲方或乙方损失的,应承担相应的赔偿责任。
六、协议变更和终止
本协议经双方签字或盖章后生效,本协议正本一式两份,甲乙双方各持一份。
协议的变更或终止必须经双方共同协商,并订立书面变更或终止协议,如协商不能达成一致,本协议继续有效。
甲方签字(盖章):______
乙方签字(盖章):______
____年____ 月 ____日
举报
