共2页
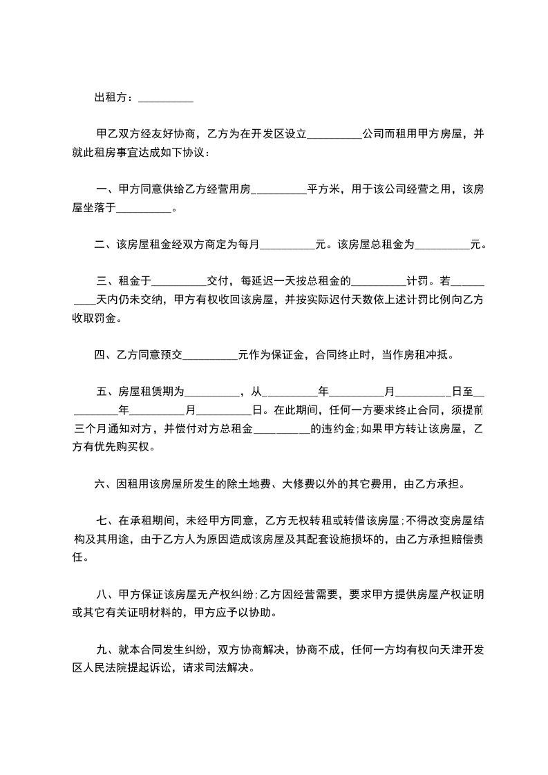
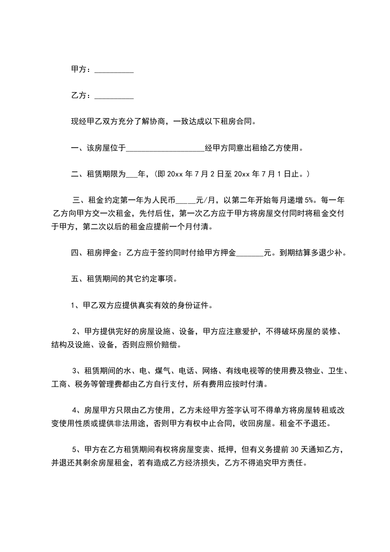
出租方(甲方)____________,男女,________年____月____日出生,身份证号码________________ 承租方(乙方)____________,男女,________年____月____日出生,身份证号码________________ 甲、乙双方就房屋租赁事宜,达成如下协议:
一、甲方将位于____市____街道____小区________号楼________号的房屋出租给乙方居住使用,租赁期限自________年____月____日至________年____月____日,计________个月。
二、本房屋月租金为人民币____元,按月季度年结算。每月月初每季季初每年年初____日内,乙方向甲方支付全月季年租金。
三、乙方租赁期间,水费、电费、取暖费、燃气费、电话费、物业费以及其它由乙方居住而产生的费用由乙方负担。租赁结束时,乙方须交清欠费。
四、乙方不得随意损坏房屋设施,如需装修或改造,需先征得甲方同意,并承担装修改造费用。租赁结束时,乙方须将房屋设施恢复原状。
五、租赁期满后,如乙方要求继续租赁,则须提前____个月向甲方提出,甲方收到乙方要求后________天内答复。如同意继续租赁,则续签租赁合同。同等条件下,乙方享有优先租赁的权利。
六、租赁期间,任何一方提出终止合同,需提前____个月书面通知对方,经双方协商后签订终止合同书。若一方强行中止合同,须向另一方支付违约金 元。
七、发生争议,甲、乙双方友好协商解决。协商不成时,提请由当地人民法院仲裁。
八、本合同连一式________份,甲、乙双方各执________份,自双方签字之日起生效 。 甲方:____________ 乙方:____________ ________年____月____日
举报
