共2页
甲方(供货方):______(以下简称甲方) 乙方(需货方):______(以下简称乙方)
甲、乙双方经平等协商,就农药供货一事,签订本合同,合同条款如下:
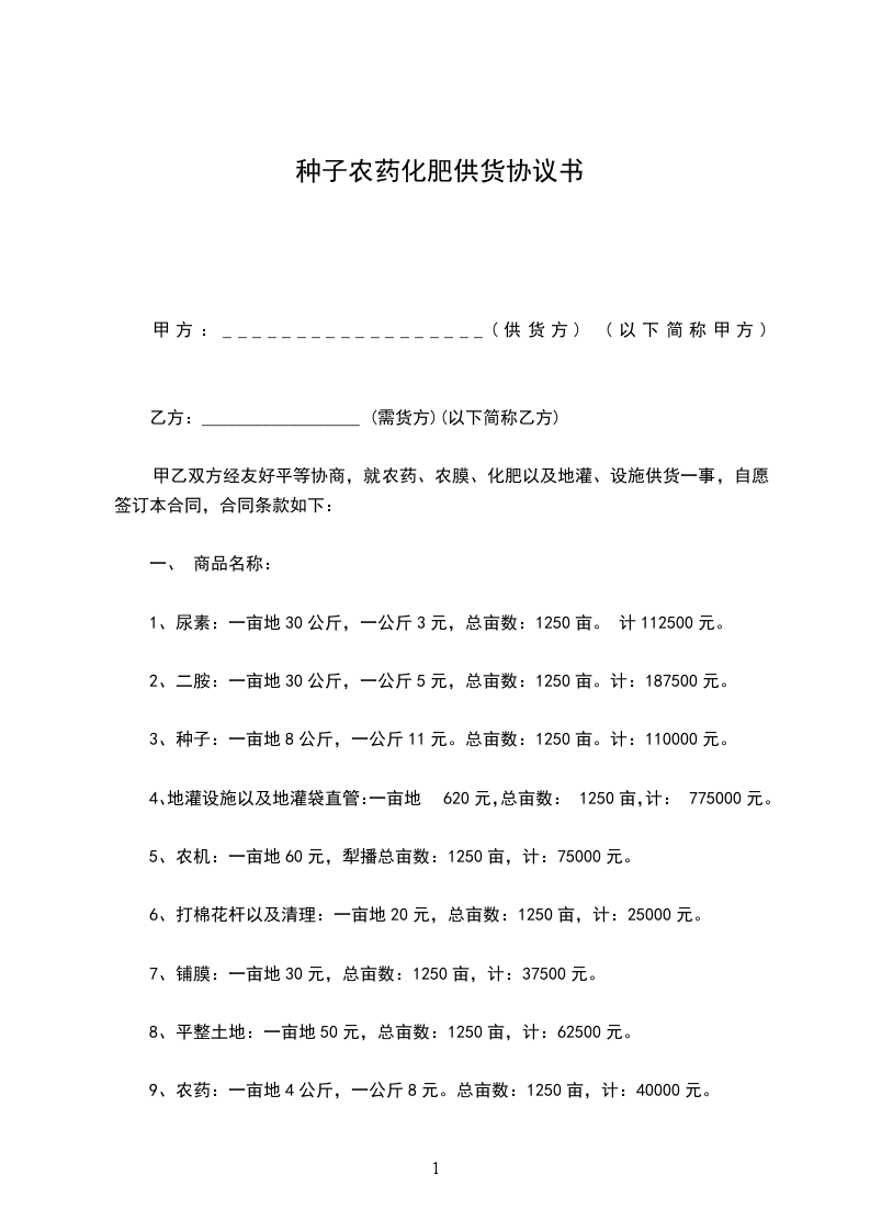
一、商品名称、商标、规格、计量单位、数量、单价、送货时间
二、质量标准及要求:甲方供给乙方的产品必须达到国家规定的农药质量标准,随产品附送同批产品的生产批号、开据正规发票,并保证产品的有效期。
三、送(取)货方式及运费:甲方负责将产品运往乙方指定地方,其运费由甲方承担。
四、验收方式:产品包装要完好,生产批号与产品批号须一致,如有破损,乙方按照本合同规定产品的销售价格乘以破损产品的数量扣除货款。
五、结算方式:预付总货款的 %,待乙方收货并验收后付 %, 农药使用后十五天内付清余款。
六、违约责任:
1.甲方责任:甲方应按合同规定如期向乙方提供符合国家标准的农药产品,并对产品质量负责。如因甲方供给的农药质量问题(或延期供货)造成乙方损失的,则由甲方负责赔偿。
2.乙方责任:
(1)乙方使用甲方产品必需按甲方产品说明用药,如乙方不严格按甲方产品说明用药产生药害或其它损失,甲方概不负责。
(2)乙方需按本合同规定期限付款给甲方,如延期支付货款,则乙方按产品总价的1%天的违约金付给甲方(延期不能超过15天)。
七、本合同一式两份,甲乙双方各持一份。经双方签字盖章后生效,有效期自年____月____日至年____月____日止。
甲方(盖章):______乙方(盖章):______
委托代理人:______委托代理人:______
电话:______电话:______
传真:______传真:______
单位地址:______单位地址:____
日 期:______日 期______
举报
