共3页
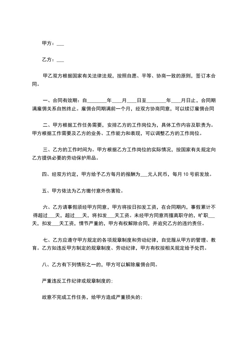
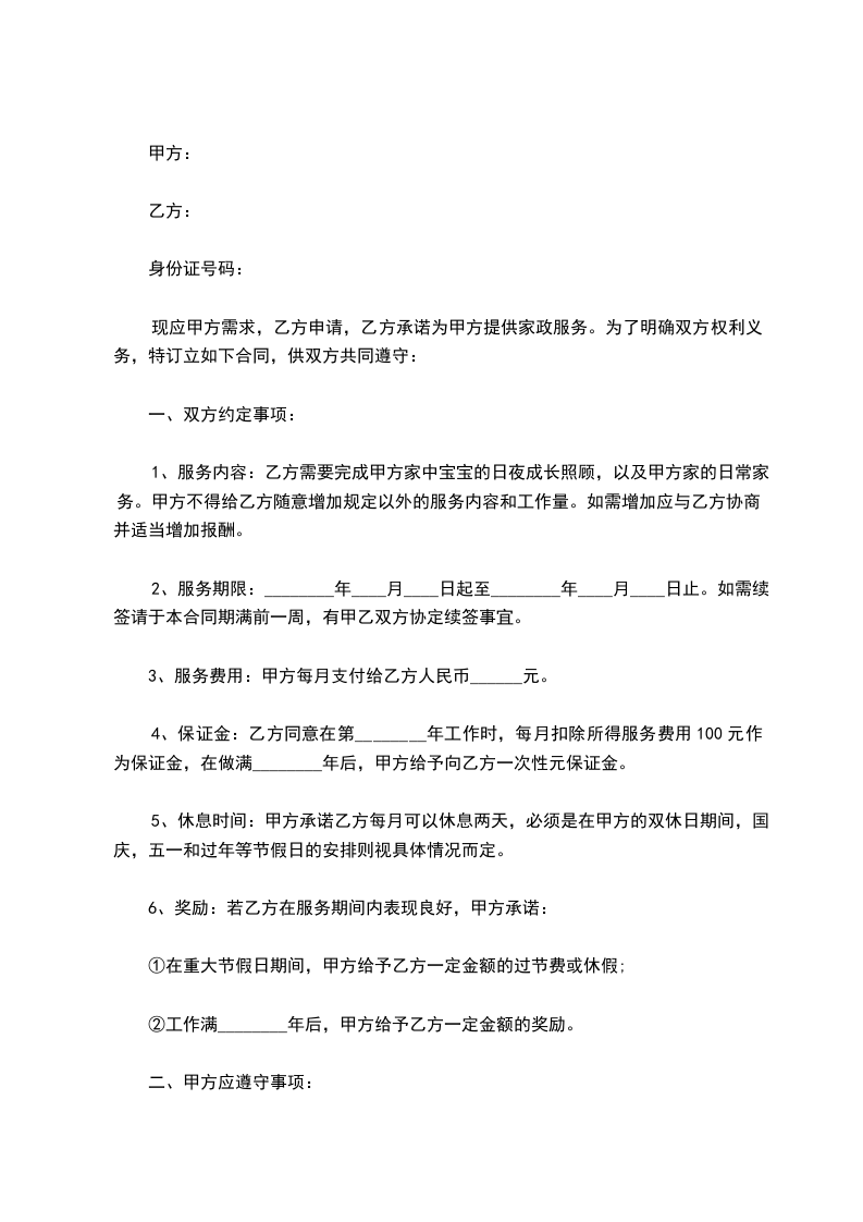
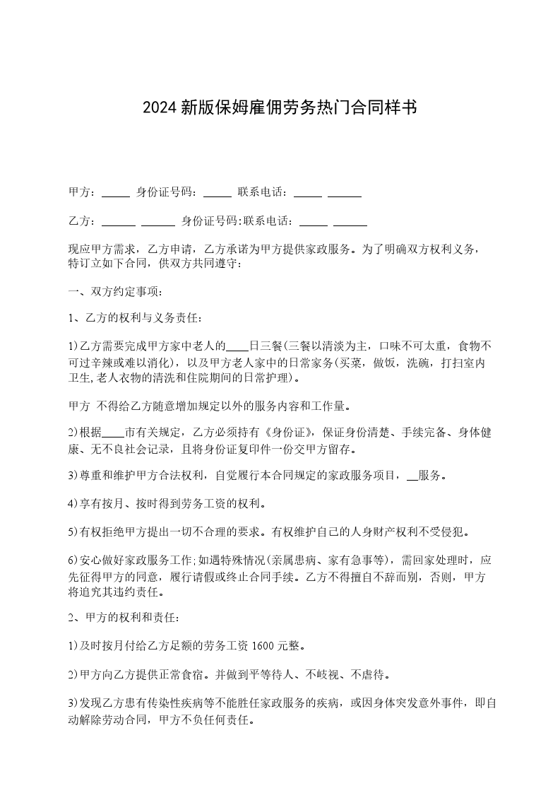
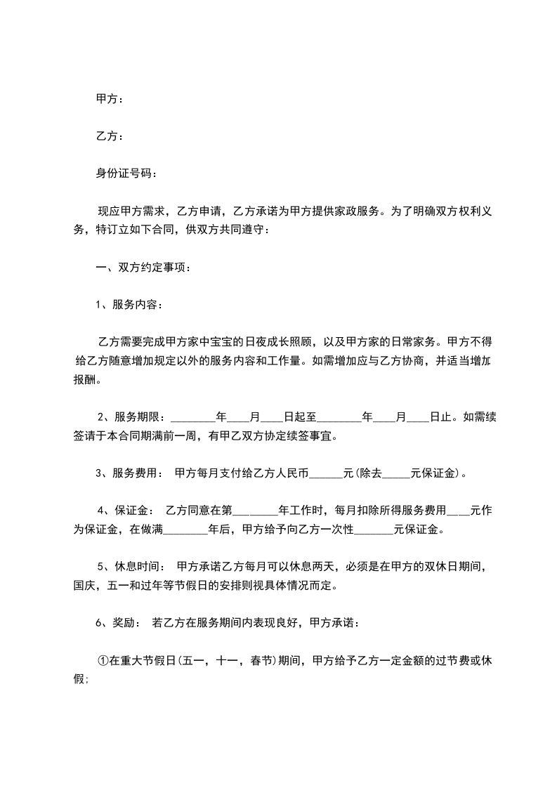
甲方:__________________
乙方:__________________
根据公平、公正、平等、自愿的原则,就甲方聘用乙方(保姆)工作达成如下协议:
一、甲方责任
1、试用期
第一个月工资按人民币______元月结算给乙方;试用期间双方都有权提出不做或不要,甲方要结算工资给乙方及乙方要交还甲方物品。
2、试用期过后,
第二个月工资按人民币______元月结算给乙方;
第二个月开始乙方要离职须提前30天辞职,甲方要在30天之内同意乙方离职及结清工资。同时乙方要交还甲方物品。没有辞职或辞职期内乙方不能自动离职,否则甲方有权扣除乙方工资。
3、乙方在甲方处工作满________年,甲方给付乙方奖金(人民币______元)
4、甲方有权拒绝、制约乙方在住宅从事与家政服务无关的活动。
5、甲方有权以合法方式追究乙方因其责任造成损失的经济责任和法律责任。
6、甲方应尊重乙方的人格和劳动权利,不得歧视虐待乙方。
7、甲方应对初次上岗的乙方具体说明家政服务要求和指导工作,妥善保管好家中的现金和贵重物品,以免发生纠纷。
8、甲方每月安排乙方二天休息时间(必须在星期六或日);节假日双方协商友好确定。
9、甲方每月按时结算工资给乙方(7-10天内)不得克扣乙方的工资。
二、乙方责任
1、乙方提供本人正确有效身份证复印件、户口本复印件各一份;个人联系电话及家庭联系方式给甲方。
2、乙方在服务工作期间应尊重甲方的生活习惯,服从甲方的指导工作,认真负责做好甲方所安排上岗的工作事务。因乙方工作失误给甲方造成损失,乙方应作出相应赔偿。
3、乙方在工作期间须外出,应通知甲方;要休假,应提前通知甲方;双方协商友好确定。
4、勤俭持家,节约用水用电,注意用气用电安全。尽快努力适应甲方生活饮食习惯和作息时间;不能用甲方家电话打长途电话及每月电话时间合计(市内)不能超过80分钟。
5、不得带外人进入甲方家庭。不得随意翻动甲方私人物品。
三、本协议一式二份,并具法律效力;
四、本协议自签约之日起生效;
甲方:__________________乙方:__________________
家庭地址:_____________家庭地址:______________
联系电话:_____________联系电话:______________
________年____月____日________年____月____日
举报
