共3页
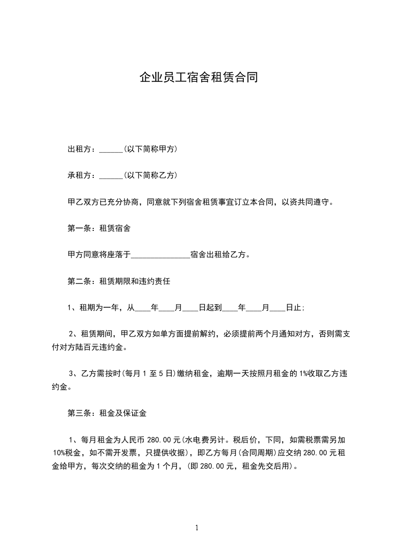
出租方:______(以下简称甲方)
承租方:______(以下简称乙方)
甲乙双方已充分协商,同意就下列宿舍租赁事宜订立本合同,以资共同遵守。
第一条:租赁宿舍
甲方同意将座落于_______________宿舍出租给乙方。
第二条:租赁期限和违约责任
1、租期为一年,从____年____月____日起到____年____月____日止;
2、租赁期间,甲乙双方如单方面提前解约,必须提前两个月通知对方,否则需支付对方陆百元违约金。
3、乙方需按时(每月1至5日)缴纳租金,逾期一天按照月租金的1%收取乙方违约金。
第三条:租金及保证金
1、每月租金为人民币280.00元(水电费另计。税后价,下同,如需税票需另加10%税金,如不需开发票,只提供收据),即乙方每月(合同周期)应交纳280.00元租金给甲方,每次交纳的租金为1个月,(即280.00元,租金先交后用)。
2、合同签订后乙方应在3天内交纳叁百元作为保证金给甲方,租赁期满或按照民法典解除本合同时,乙方需要维修好所租赁的宿舍建筑设施、物品等,不能维修时可以双方协商议价赔偿,乙方维修好后甲方退回保证金给乙方。
3、乙方每月1至5日前交纳上个月的水电费给甲方,水费2.5元/吨,电费1元/KW.(甲方需在每月的月初前提供上个月的水电总数给乙方)
第四条:租赁房屋的拆改、维修和责任
1、租赁期内,乙方未经甲方同意,不得随意拆改房屋结构及原有设施,否则除扣除保证金300.00元外还必须将拆改处回复原样,不能恢复原样的应按损坏物的价格赔偿。
2、租赁期内,如有建筑物的主体设施部分损坏的(指外墙体脱落、墙体、板面爆裂等)由甲方负责维修。
3、乙方入住前验收宿舍的完好性,确认所有设施正常无损坏后签名并交付使用,如中途使用时发生有损坏则由乙方自行承担维修。
4、严禁乙方在宿舍内私拉、乱接电线,向窗外乱扔垃圾。且由乙方过错引起安全、火灾等事故,给甲方造成财产和财产之外的其他任何损失的,由乙方承担赔偿损失等一切法律责任。
5、乙方人员在租赁期间内如有发生物品丢失由乙方自行负责。
6、乙方人员在租赁期间内如有发生人员伤害事故由乙方自行负责。
第五条:合同争议解决
本合同在履行过程中发生的争议,由双方当事人协商解决。协商不成,可依法向人民法院提起诉讼。
第六条:合同的效力
1、本合同自双方签章之日起生效。本合同一式四份,甲乙双方各持两份,均具同等效力。
2、本合同规定未详的,双方另订立补充合同,补充合同与本合同有相同法律效力。
甲方盖单:______乙方盖章:_______
法定代表人:______法定代表人:_______
日期:___________年_____月_____日 日期:___________年_____月_____日
举报
