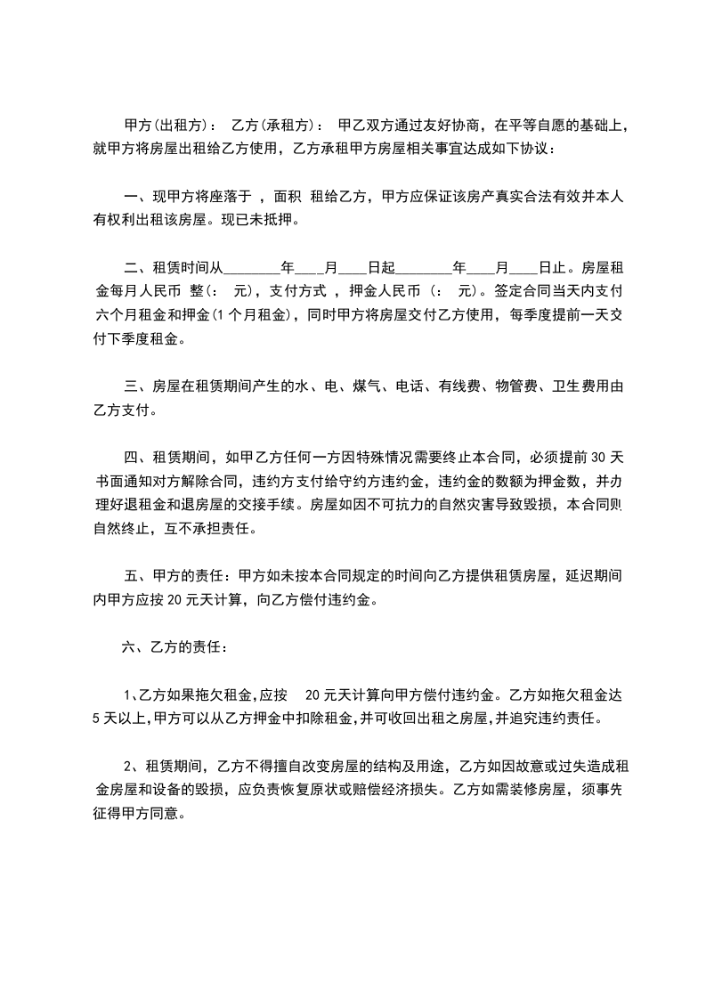
共2页
甲方(出租方)身份证号码 乙方(承租方)身份证号码 现经甲乙双方充分了解、协商,一致达成如下个人租房协议书:
一、 房屋的坐落、面积、装修及设施、设备:
二、租赁期限:,即________年____月____日至________年____月____日。
三、租金及交纳时间:每月_____元,乙方应每月付一次,先付后住。
第一次乙方应于甲方将房屋交付同时,将房租付给甲方;
第二次及以后付租金,乙方应提前一个月付清。
四、租房押金:乙方应于签约同时付给甲方押金元,到期结算,多余归还。
五、租赁期间的其他约定事项:
1、甲乙双方应提供真实有效的房产证、身份证等证件。
2、甲方提供完好的房屋、设施、设备,乙方应注意爱护,不得破坏房屋装修、结构及设施、设备,否则应按价赔偿。如使用中有非人为损坏,应由甲方修理。
3、 水、电、煤气、电话、网络、有线电视等的使用费及物业、电梯、卫生费等所有费用都由乙方支付。入住日抄见:水度,电度,煤气度。所有费用乙方应按时付清。
4、 房屋只限乙方使用,乙方不得私自转租、改变使用性质或供非法用途。租下本房后,乙方应立即办好租赁登记、暂住人口登记等手续。若发生非法事件,乙方自负后果。在租赁期限内,甲方确需提前收回房屋时,应当事先商得乙方同意,给乙方造成损失的,应当予以赔偿。
5、合同一经签订,双方都不得提前解除。租赁期内,如遇不可抗力因素导致无法继续履行本合同的,本合同自然终止,双方互不承担违约责任。
6、 甲乙双方约定,乙方如需开具房租发票,因此产生的税费由乙方支付。
7、 此合同未尽事宜,双方可协商解决,并作出补充条款,补充条款与本合同有同等效力。双方如果出现纠纷,先友好协商,协商不成的,由人民法院裁定。
8、 本个人租房协议书经签字(盖章)生效。
9、其他约定事项:
六、违约责任: 甲乙双方中任一方有违约情况发生的,违约方应向守约方支付违约金,违约金为_____元,损失超过违约金时,须另行追加赔偿。
七、本合同一式两份,甲乙两方各执一份,具有同等法律效力。 甲方(签字) 乙方:(签字)
举报
