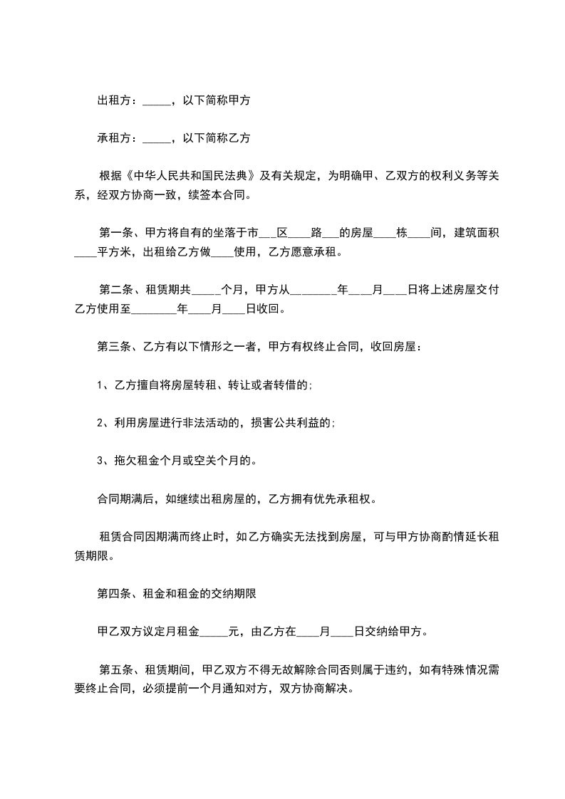
共1页
尊敬的领导:
我叫xxx,**岁,**学历,****年**月与贵单位签订为期一年的劳动合同,现合同到期在即,经本人考虑,申请续签劳动合同在过去的一年里,我在单位领导和同事们的关心、支持下,这里还是要感谢领导和老师们不厌其烦的给我纠正。
在公司,我更加深入地了解了公司的发展,深知创业成果来之不易,认真完成领导交给的每一份工作,为单位的发展建设添砖加瓦。
基于以上所述,我申请续签劳动合同,并希望早日得到领导的认同。
此致敬礼
申请人:
日期:_____年_____月_____日
举报
