共2页
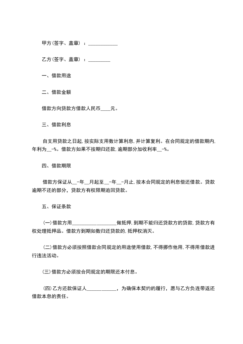
出借方:________________
借款方:________________
担保方:________________
三方经过充分协商,特签订本合同。
第一条 自_______年______月______日至_______年______月______日,由出借方提供借款方借款计人民币_________元。还款计划如下:
第二条 出借方应按期、按金额向借款方提供贷款,否则,应按违约数额和延期天数,付给借款方违约金,违约金数额的计算,与逾期借款罚息同。
第三条 借款利率,按银行贷款现行贷款利率。如遇调整,按调整的新利率和计息办法计算。
第四条 借款方保证按本合同所订期限归还借款本息。否则,按中国人民银行延付款计算办法计算罚息。
第五条 借款方的借款由担保人用_______作担保,担保期限为_______,担保范围为为借款方偿还本息和逾期罚息。
第六条 借款到期后,如借款方不按期归还本息时,由担保单位(或担保人)依法承担连带责任。
第七条 本合同一式四份,出借方和借款方各持正本一份,担保方一份。
第八条 本合同经双方签字之日起生效。
出借方:________(章)借款方:________(章)担保方:________(章)
________年________月________日 _______年______月______日 _______年______月______日
举报
