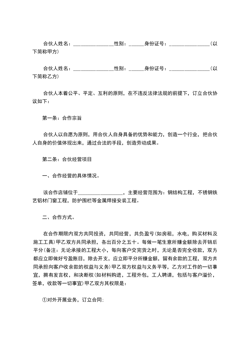
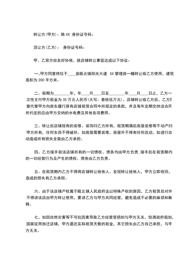
共3页
甲方:身份证号码 乙方:身份证号码 双方本着互利互惠、共同发展的原则,利用扬州XX公司商务平台。经充分协商,一致决定合作经营南京XX高速公路东南段配电房设备供货及安装项目,特订立本协议。
一、合作经营人的规范 甲乙双方应尊重国家的有关法律、法规合法经营。维护扬州XX公司对外形象及利益。甲乙双方都应相互诚信,和公司及客户签署的各项协议及各项开支,双方都不可隐瞒。
二、合作经营项目: 南京XX高速公路东南段配电房设备供货及安装项目。
三、甲乙双方经商定,甲乙双方的权利和义务:
1、甲方:
(1) 甲方负责本项目货物的制造、设备安装期间所需资金的注入。
(2) 甲方应积极配合乙方有关本工程的各项工作
(3)乙方必需按计划要求保质保量按照合同及甲方的供货要求
2、乙方:
(1) 乙方负责本项目合同的跟踪、购买标书、编制投标文件和业主签订合同协议书
(2) 乙方应积极配合甲方有关本工程的各项工作
(3) 乙方应根据工程要求进驻工地组建本工程项目部,及时完成项目部的各项工作。
四、利润分配: 1:甲方按照新扬XX的报价XXX元,按5%的业务费用付给乙方。超出本合同范围的款项,除去安装费、供电局的开支、后公司增加的管理费
1.3(原先投标前是1。5现为
2.8以及公司一切按合同增加2%的个人所得税和其它用于本项目的开支后。甲、乙双方利润均分。 2:应收款项到达公司账户内,先给所有现在单位的材料科后,甲方应负责按上述利润分配约定及时付款给乙方。 五,解决合同方式未尽事宜双方协商解决。
六、合同有效期 合同有效期为本项目所有应收款项到账,利润分配完成。 甲方: 乙方:________年____月____日________年____月____日 甲方:____省215;公司 乙方: 公司系甲、乙双方共同组建并经依法核准设立的有限责任公司,经甲、乙双方共同协商,就该公司承包给甲方经营的有关事宜达成协议如下:
一、公司承包给甲方经营项目合作经营合同,自________年____月____日止,共计_____年。
二、承包期间,甲方必须保证每年交纳承包款万元,该承包款就体现在该公司的财务会计报表内,在每一会计年度结束后二个月内由甲、乙双方按法律规定进行分红。超出承包款部分的利润归甲方所有。
三、承包期间,甲方经营亏损,由甲方自负。承包期间,所有的债权债务关系均由甲方自行处理,由此造成公司财产损失的,应由甲方承担赔偿责任。
四、在承包期间,甲方享有充分的经营自主权和人事权。经营资金由甲方自筹(该公司的注册资金也交由甲方用于经营),经营人员和所有的财会人员由甲方自行聘任或委派,经营人员的工资、奖金也由甲方支付但可列入公司的经营费用帐内。
五、承包期间,甲方必须遵守法律、行政法规的规定,依法经营,按照工商、税务机关的规定和要求办理公司年检、送交会计报表并依法纳税。
六、本协议生效三天内,承包公司的公章、合同专用章、财务专用章、银行帐号及财务帐册由双方列清单移交给甲方,双方确认。
七、本协议未尽事宜由双方协商解决。
八、本协议经双方签字盖章后即生效。
九、本协议如发生纠纷,由甲方所在地法院受理管辖。
十、本协议一式二份,甲方双方各执二份。 甲方:____省215;公司乙方:
法定代表人:法定代表人:
________年____月____日
举报
