共1页
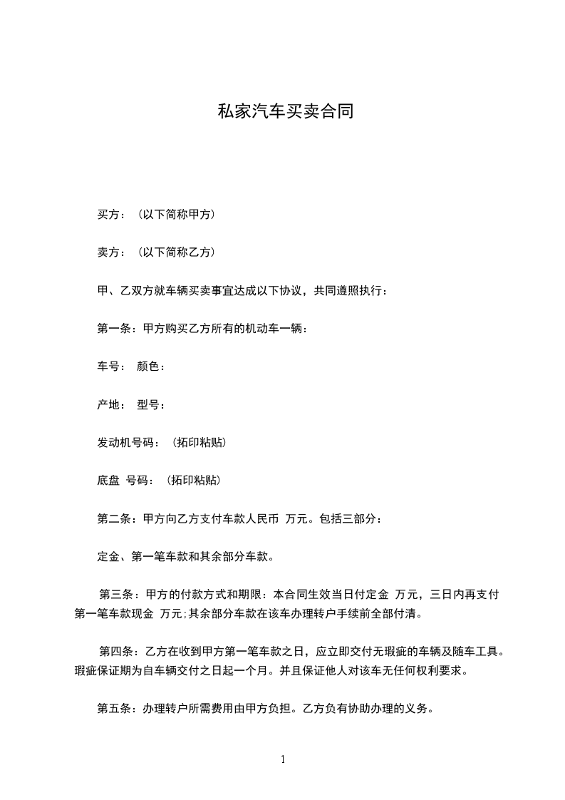
甲方:__________身份证号________
乙方:_______身份证号________
经甲乙双方共同协商,甲方自愿将_____卖给乙方,车价为_____元整,车款一次性付清,签字后生效,自________年____月_________日前与此车有关一切事宜事故均由甲方负责,从________年____月_________日_____点后与此车相关一切事宜事故均由乙方负责。_____卖给乙方后,暂时不提档更名过户,仍用原车主_____之名。但甲方有权在任何时候要求乙方提档更名过户,乙方不可以借口拒绝,所产生提档更名过户的一切费用均由乙方负责。
甲方保证该车不是盗抢车,如为盗抢车甲方承担所有责任并返还乙方全部购车款。_____卖给乙方后,车辆营运费、车辆所属公司管理费各种检车费用、交强险费用等一切与车辆相关费用均由乙方负责,甲方要求乙方支付此车相关这些费用时,乙方不能按时支付时,所产生的一切后果责任相关的法律责任均由乙方负责承担。此合同一式两份,双方签字后生效。
甲方:_____乙方:_______证明人:___________
________年____月_________日
举报
