共3页
新夫妻双方自愿协议离婚书格式篇1
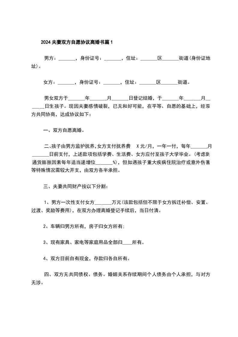
男方:_________
女方:_________
男方与女方于_________年_________月_________日在_________登记结婚。男女双方夫妻感情确已破裂,已无和好可能,双方自愿离婚。经男女双方自愿协商,达成协议如下:
一、男方与女方自愿离婚。
二、子女抚养、抚养费及探望权:无。
三、夫妻共同财产的处理:无。
婚前双方各自房产及存款归各自所有。男女双方各自的私人生活用品各自所有。
四、债务的处理:双方确认:在婚姻关系存续期间,夫妻双方不存在任何共同债务;任何一方如对外负有其他债务的,由负债方自行承担,与对方无关。
五、男女双方应于本协议签订后_____日前共同到双方婚姻登记机关办理离婚登记手续。
六、违约责任的约定:任何一方违反本协议约定,应支付守约方违约金_________元。
七、本协议未尽事宜,双方应协商解决。协商不成,任何一方均可向人民法院起诉。
八、本协议一式三份,男、女双方各执一份,婚姻登记机关存档一份。
男方:_________
女方:_________
____年____月____日
新夫妻双方自愿协议离婚书格式篇2
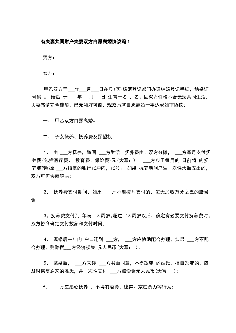
男方:
女方:
双方于_年_月认识,于_年_月_日在_登记结婚,子女已成年,无需抚养。现夫妻感情已经完全破裂,没有和好可能,经双方协商达成一致意见,订立离婚协议如下:
一、男女双方自愿离婚。
二、夫妻共同财产的处理
(1)存款:双方名下现有银行存款共_元,双方各分一半,为_元。各自名下的存款保持不变。
(2)房屋:夫妻共同所有的位于__的房地产所有权归方所有。
(3)其他财产:婚前双方各自的财产归各自所有。
三、债权与债务的处理
双方确认在婚姻关系存续期间没有发生任何共同债务。
本协议一式三份。男、女双方各执一份,婚姻登记机关存档一份,自婚姻登记机颁发《离婚证》之日起生效。
男方:(签名)
女方:(签名)
_年_月_日
举报
