共2页
签订日期:________年________月________日
编号:______________________________
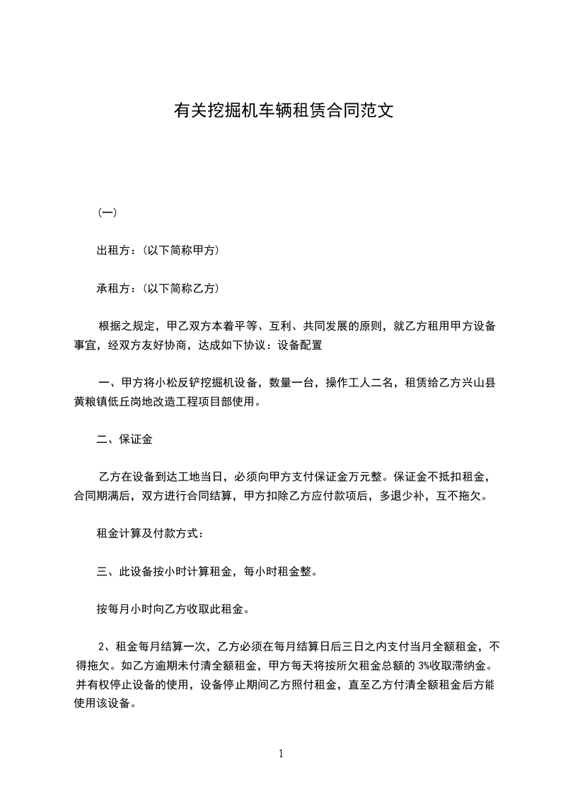
承租方:(以下简称乙方)_______________________________________________________
出租方:(以下简称甲方)_______________________________________________________
甲、乙双方根据《民法典》的有关规定,按照平等互利的原则,经过双方协商,就乙方向甲方承租设备特签订本合同。
一、甲方为乙方提供_______________式挖掘机_______台。
二、本设备仅限于在________________________,用于_____________________施工。
三、甲方拥有对租赁设备的所有权,乙方仅在租赁期内在本合同规定的范围内拥有该租赁设备的使用权。
四、甲方为该设备配备操作手______人,食宿由乙方负责。
五、设备的租赁费按吨位(每吨_____元)计算,每月根据操作手的工作统计表,必须由乙方签字(盖章)方可生效。月底统一结算。
六、设备每次的进场和出场费用全部由_______方负担。
七、甲方收取乙方保证金____________元,作为履行本合同的保证。
承租方(乙方)出租方(甲方)
法定代表人:法定代表人:
委托代理人:委托代理人:
地址:地址:
电话:电话:
开户行:开户行:
帐号:帐号:
税号:税号:
举报
