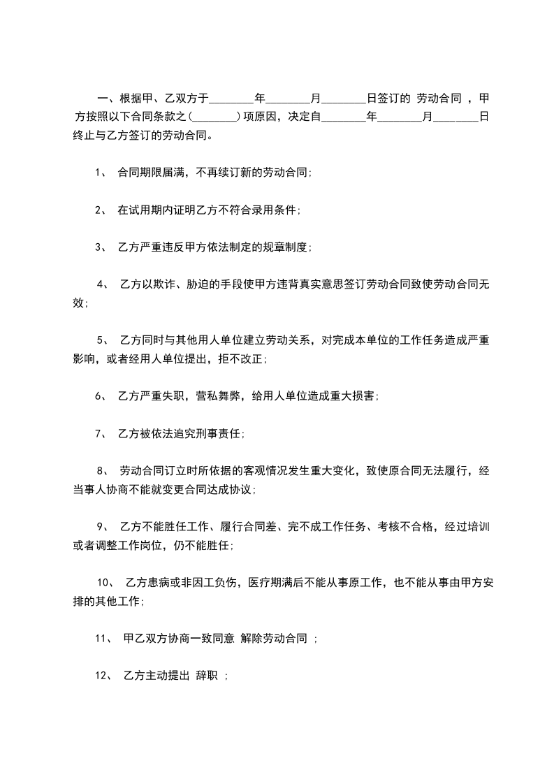
共1页
合同终止协议(无法继续履行合同)
甲方____与乙方____原于___年___月___日签订的合字第____号________合同,现因______________________使____方无法继续履行合同,经双方协商同意,该合同于___年___月____日予以终止。因终止合同给___方造成损失计____元,由___方负责赔偿。赔偿金自___年___月___日起至___年___月___日止分___次付清,特此协议。
本协议由双方签字盖章,并经鉴证机关审查证明后生效。协议书一式___份,由双方各收执___份,鉴证机关收存一份,送___份。
甲方:________(盖章)乙方:________(盖章)鉴证机关:________(盖章)
代表人:________(盖章)代表人:________(盖章)鉴证人:________(盖章)
_____年__月__日
举报
