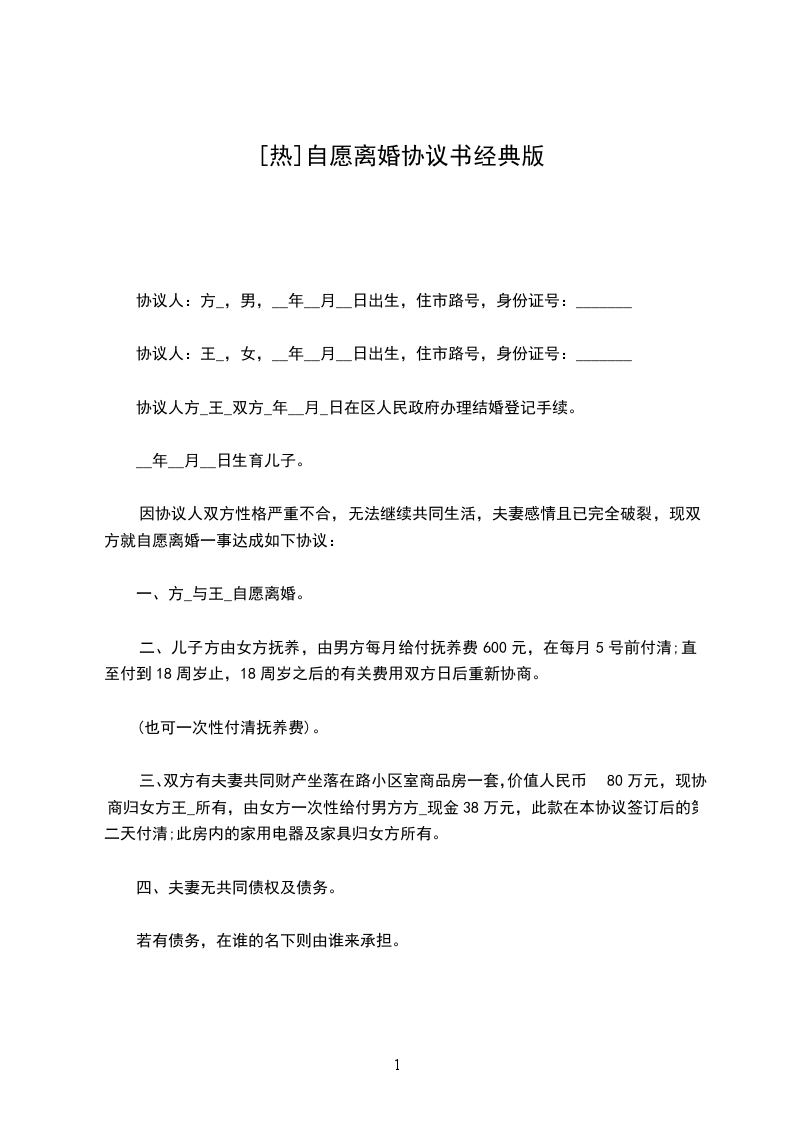
共3页
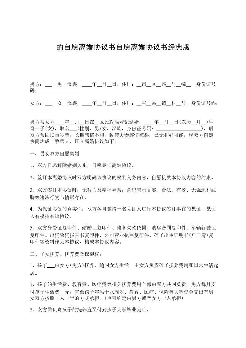
男方:_____,男,_____族,_________年_______月____日生,住_______________,身份证号码:___________
女方:_____,女,_____族,_________年_______月____日生,住_______________,身份证号码:___________
男方与女方于______________年__________月认识,于______________年__________月__在______登记结婚,婚后于______________年__________月____日生育一儿子女儿,名____.因 致使夫妻感情破裂,已无和好可能,现经夫妻双方自愿协商达成一致意见,订立离婚协议如下:
一、男女双方自愿离婚。
二、子女抚养、抚养费及探望权:
儿子女儿 由女方抚养,随同女方生活,抚养费由男方全部负责,男方应于______________年__________月____日前一次性支付____________元给女方作为女儿的抚养费(男方每______月支付抚养费__________元,男方应于每______月的1-____日前将女儿的抚养费交到女方手中或指定的__银行帐号:___________)
在不影响孩子学习、生活的情况下,男方可探望女方抚养的孩子。(男方每______月可探望女儿一次或带女儿外出游玩,但应提前通知女方,女方应保证男方每______月探望的时间不少于一天。)
三、夫妻共同财产的处理:_____
⑴存款:_____双方名下现有银行存款共____________元,双方各分一半,为__________元。分配方式:_____各自名下的存款保持不变,但男方女方应于______________年__________月____日前一次性支付__________元给女方男方。
⑵房屋:_____夫妻共同所有的位于____的房地产所有权归女方所有, 房地产权证的业主姓名变更的手续自离婚后一个______月内办理,男方必须协助女方办理变更的一切手续,过户费用由女方负责。女方应于______________年__________月____日前一次性补偿房屋差价__________元给男方。
⑶其他财产:_____婚前双方各自的财产归各自所有,男女双方各自的私人生活用品及首饰归各自所有(附清单)
四、债务的处理:_____
双方确认在婚姻关系存续期间没有发生任何共同债务,任何一方如对外负有债务的,由负债方自行承担。(__方于______________年__________月____日向__所借债务由__方自行承担)
五、一方隐瞒或转移夫妻共同财产的责任:_____
双方确认夫妻共同财产在上述第三条已作出明确列明。除上述房屋、家具、家电及银行存款外,并无其他财产,任何一方应保证以上所列婚内全部共同财产的真实性。
本协议书财产分割基于上列财产为基础。任何一方不得隐瞒、虚报、转移婚内共同财产或婚前财产。如任何一方有隐瞒、虚报除上述所列财产外的财产,或在签订本协议之前______________年内有转移、抽逃财产的,另一方发现后有权取得对方所隐瞒、虚报、转移的财产的全部份额,并追究其隐瞒、虚报、转移财产的法律责任,虚报、转移、隐瞒方无权分割该财产。
六、经济帮助及精神赔偿:_____
因女方生活困难,男方同意一次性支付补偿经济帮助金XX__________元给女方。鉴于男方要求离婚的原因,男方应一次性补偿女方精神损害费____________元。上述男方应支付的款项,均应于______________年__________月____日前支付完毕。
七、违约责任的约定:_____
任何一方不按本协议约定期限履行支付款项义务的,应付违约金XX__________元给对方(按 支付违约金)
八、协议生效时间的约定:_____
本协议一式三份,自婚姻登记机颁发《离婚证》之日起生效,男、女双方各执一份,婚姻登记机关存档一份。
九、如本协议生效后在执行中发生争议的,双方应协商解决,协商不成,任何一方均可向____人民法院起诉。
男方:__________ 女方:__________
签名:__________ 签名:__________
举报
