共2页
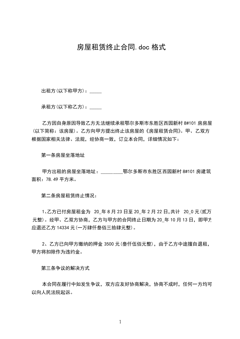
出租人(甲方):_____ 证件类型及编号:_____ 承租人(乙方):_____ 证件类型及编号:_____
甲、乙双方于 ______年 ______月______日签署了《房屋租赁合同》,约定由甲方将房屋出租给乙方使用,乙方向甲方支付租金。双方的合作期限为 ______年,协议有效期为 ______年 ______月______日至 ______年 ______月______日。甲乙双方经协商一致,同意于 ______年 ______月______日提前终止本协议,根据《中华人民共和国民法典》等相关法律法规的规定,甲、乙双方本着平等、自愿、互谅互让的原则,就双方提前终止协议相关事宜达成如下条款,双方共同恪守:
一、甲、乙双方同意,提前终止双方于 ______年 ______月______日签订的'《房屋租赁合同》。
二、乙方应于本协议生效后______个工作日内一次性向甲方支付补偿款____________元(人民币大写:_____ 圆整)。
三、甲方应于收到乙方支付的补偿款后______个工作日内,将扣除应付房租后的押金及已付剩余房租退还乙方。
四、乙方应于收到甲方退还的押金及已付剩余房租后______个工作日内,按照原状返还房屋及其附属物品、设备设施。甲乙双方应对房屋和附属物品、设备设施及水电使用等情况进行验收,结清各自应当承担的费用。
五、《房屋租赁合同》终止后,甲、乙双方因合同存续期间及提前终止本合同所产生的所有债权债务(包括但不限于房租、滞纳金、违约金、赔偿金等其他债权债务等)已全部结清。
甲方不得就合同存续期间及提前终止本合同所产生的任何事宜(包括但不限于房租、滞纳金、违约金、赔偿金等其他债权债务等)提起仲裁、诉讼、申诉、信访;否则,视为甲方根本性违约,甲方应双倍退还乙方已支付的补偿款。
六、甲乙双方应共同遵守本协议,任何一方违反本协议的约定,依法承担相应赔 偿责任。
七、因本协议所引起的或与本协议有关的争议,双方应友好协商解决;协商不成应向乙方所在地有管辖权的人民法院提起诉讼。违约方应承担守约方因处理本协议项下纠纷所产生的仲裁费、律师费、差旅费等一切损失。
八、未尽事项,双方另行协商解决并签订补充协议,有关的补充协议与本协议不可分割,具有同等法律效力。
九、本协议自双方签字、盖章之日起生效, 本协议一式二份,双方各执一份为证,具有同等法律效力。
出租人(甲方)签章:_____ 承租人(乙方)签章:_____
委托代理人 :_____ 委托代理人:_____
联系方式:_____ 联系方式:_____
日期:______年 ______月______日
举报
