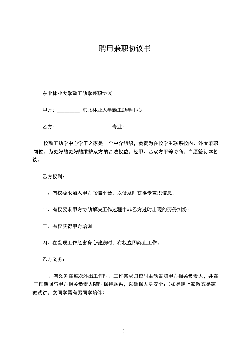
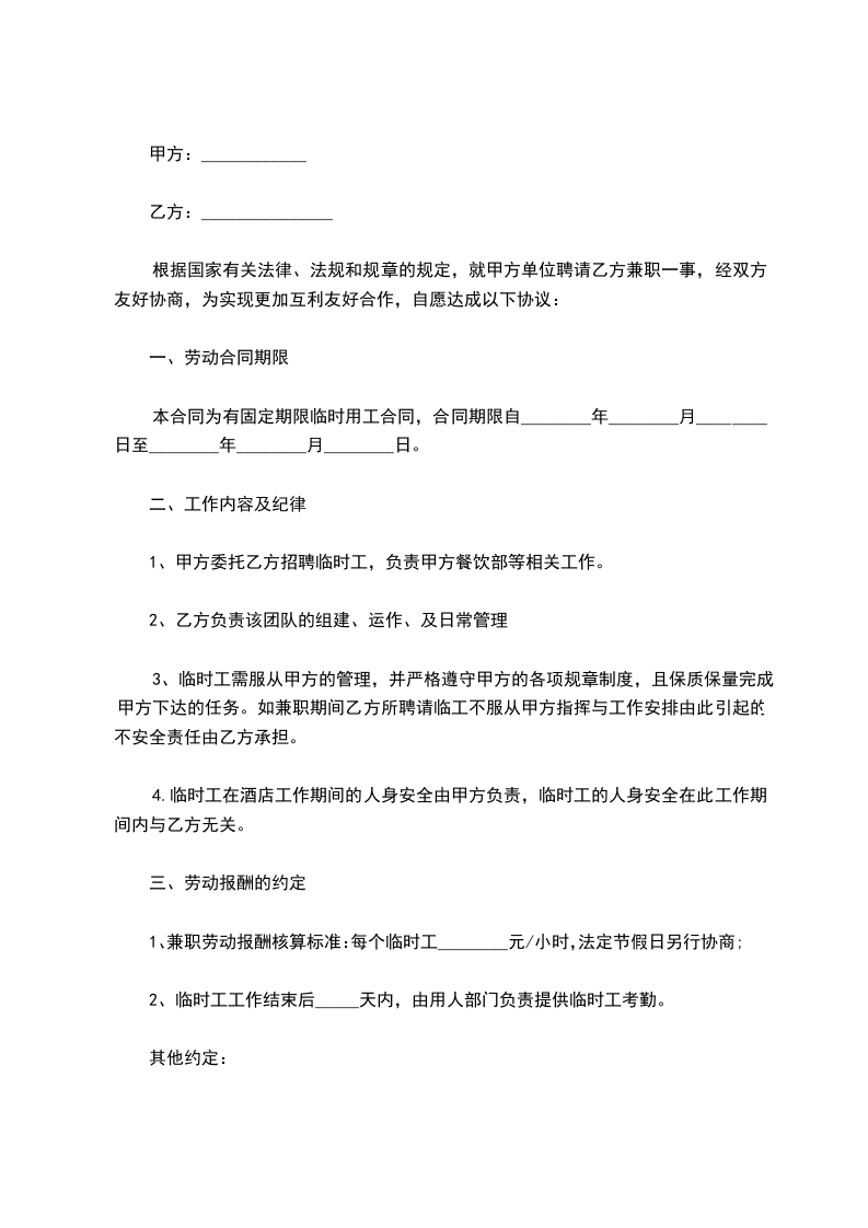
共2页
甲方:____________
法定代表人:____________
甲方地址:____________
乙方:____________
性别:____________
学历:____________
身份证号码:____________
甲乙双方经平等协商,就乙方在甲方兼职工作一事达成如卜协议,本协议一经双方签字,即具有法律效力,未经对方许可,任何一方不得擅自更改。
第一条甲方将聘请乙方从事兼职工作,本协议白____________年____________月____________日至____________年____________月____________日有效。
第二条公司将为乙方提供的薪资标准为转正前为税前____元人民币,转正后为税前____元人民币,试用期为____个月,公司也将保留根据乙方工作表现给予适度调整的权力。
第三条乙方的工作报酬将在此聘用协议结束时一次性结算。
乙方薪资应按国家规定由甲方代扣应缴纳的个人所得税。
第四条双方可根据公司实际情况协商续签聘用协议或提前解除此聘用协议,任何一方欲提前终止本协议需提前________个工作日通知对方。
终止本协议时请做好工作交接以及离职会签工作。
第五条本协议期间甲方为乙方上意外伤害保险,乙方将不享受公司正式职工享受的相关福利以及养老、医疗、工伤、失业等保险和公积金待遇。
第六条乙方需遵守公司有关管理规章制度,遵守职业道德。
第七条本协议之未尽事宜,由双方协商解决;如协商解决不成,可依据国家相关法律规定执行。
第八条本协议一式两份,双方各执一份。
甲方(公司印章)________________
日期:____________________
乙方(签字):____________
日期:____________________
举报
