共2页
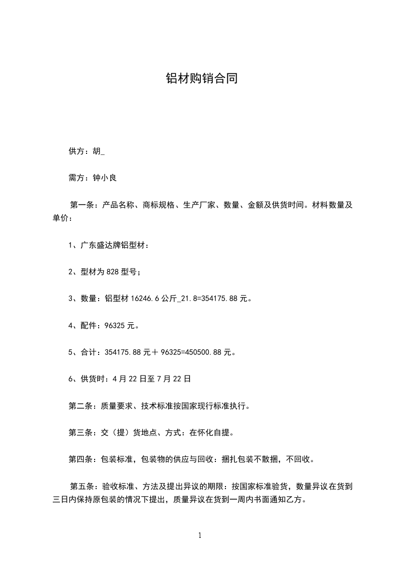
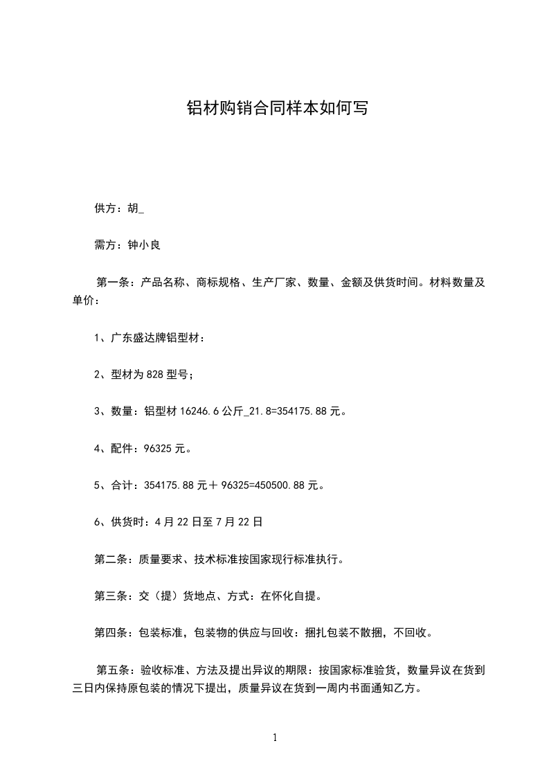
需方(甲方):__________________公司供方(乙方):_________________
第一条:商标规格、数量、金额。
材料数量及单价:
1、型材为型号
2、数量:铝型材吨
3、单价:
4、合计金额:
第二条:质量要求、技术标准按国家现行标准执行。
第三条:交货地点:银川
第四条:包装标准,包装物的供应与回收:捆扎包装不散捆,不回收。
第五条:验收标准、方法及提出异议的期限:按国家标准验货,数量异议在货到三日内保持原包装的情况下提出,质量异议在货到一周内书面通知乙方。
第六条:随机备品、配件、工具数量及供应方法:质量书随出库单及货走。
第七条:本合同解除的条件:如遇甲、乙双方中有一方未按合同约定履行义务时,另一方有权解除本合同。
第八条:违约责任:
1.若因供方产品质量不符合国家现行标准或未按甲方计划进料时
间及时供货,供方将承担其相应的经济损失及责任。
2.若因供方不能提供某些规格产品,而由需方负责寻找的该规格
的铝材,供方必须承担相应的价差。
3.未尽事宜双方另行签定补充协议。
第九条:合同争议的解决方式:
本合同在履行过程中发生的争议,由双方当事人协商解决,若双方确实无法协商一致,可依法向合同签定地人民法院起诉。
第十条:本合同一式二份,双方各执一份。从双方签字盖章后生效。
供方:需方:_______
账号:账号:
签字:签字:
签约时间:签约时间:
举报
