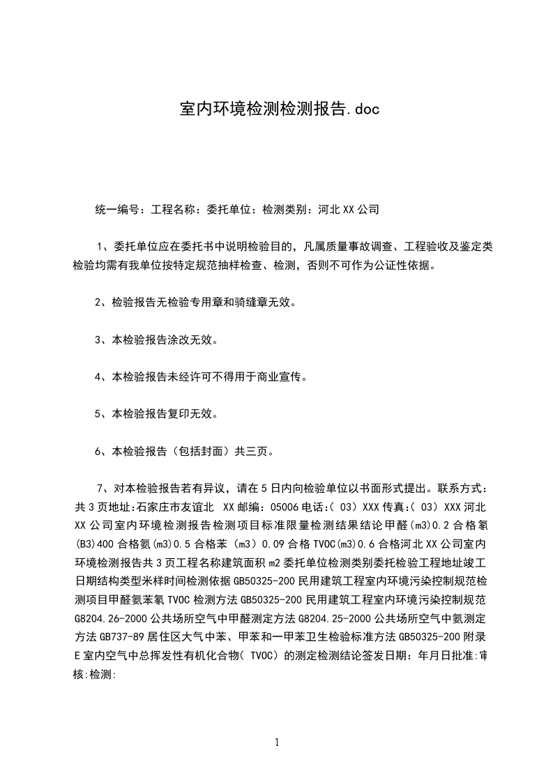
共4页
编号:_____________
委托方:_____________(以下简称甲方)
受托方:_____________(以下简称乙方)
依照建设部《民用建筑工程室内环境污染控制规范》(GB50325-2001)和南建管[2004]56号关于执行《广西壮族自治区民用建筑室内环境质量暂行规定》及其他有关法律行政法规,遵循平等、自愿、公平和诚实信用的原则,现甲方委托乙方进行室内环境质量检测,为明确双方权利和义务,经双方协商一致,特签订本协议。
第一条:工程名称、地点及检测内容
工程名称:_____________
工程地点:_____________
待检建筑:_____________
第二条:检测依据
1、GB50325-2001《民用建筑工程室内环境污染控制规范》。
2、GB/T18204.25-《公共场所空气中氨测定方法》。
3、GB/T18204.26-2000《公共场所空气中甲醛测定方法》。
4、GB/T18883-2002《室内空气质量》。
第三条:检测项目及检测点数量
检测项目:氡、甲醛、苯、氨和TVOC浓度。
检测点数量:______个点。
第四条:进场采样、实验室测试时间及检测报告提交日
根据工程施工完成情况,接到甲方通知1天内,乙方进场采样,采样后的5个工作日内完成实验室检测工作并提交检测报告。
第五条:甲方的权利和义务
1、甲方有权获得乙方依本协议约定提供的检测服务,并如期获得检测报告。
2、甲方有权从乙方获知检测过程中发现或发生的可能对甲方利益有重大影响的事实情况。
3、甲方应积极配合乙方工作,提供相关的工程图纸及其他资料,保证检测现场符合有关标准的要求。指定专人进行联系,并负责双方的工作协调。
4、甲方保证在使用乙方已签发出具的检测报告时,不作随意修改、删节、删除。
5、甲方须按本协议约定如期支付检测费用。
第六条:乙方的权利和义务
1、乙方有权就开展的检测业务获得甲方的协助和配合。
2、乙方有权依本协议约定收取检测费用。
3、乙方应就检测方案、工作状况和进度及时与甲方进行沟通,回答询问。
4、乙方应积极保障甲方在协议中所规定的权利的实现。
5、乙方对检测报告的真实性、合法性以及数据的准确性负责。
第七条:检测费用与付款方式
1、检测费用:每个检测点费用为:_____________元,检测点数个,共计检测费为人民币_____元整(¥)。
2、检测费用:乙方提交一式肆份正式检测报告后五个工作日内,甲方一次性支付检测费用全额到乙方指定单位名称及帐户,甲方付清款项前,乙方必须开具足额的正式税务发票给甲方。
第八条:其它
1、本协议一式四份,由甲乙方各执二份,具有同等法律效力。
2、本协议自双方签字盖章后生效,并在协议约定事项全部履行完毕后失效。
3、未尽事宜由双方协商解决,协商不成,双方均可向有管辖权的人民法院提起诉讼。
甲方:_____________乙方:_____________
委托代理人:_____________委托代理人:_____________
传真:_____________传真:_____________
开户名称:_____________
开户银行:_____________
账号:_____________
邮政编码:_____________
地址:_____________
举报
