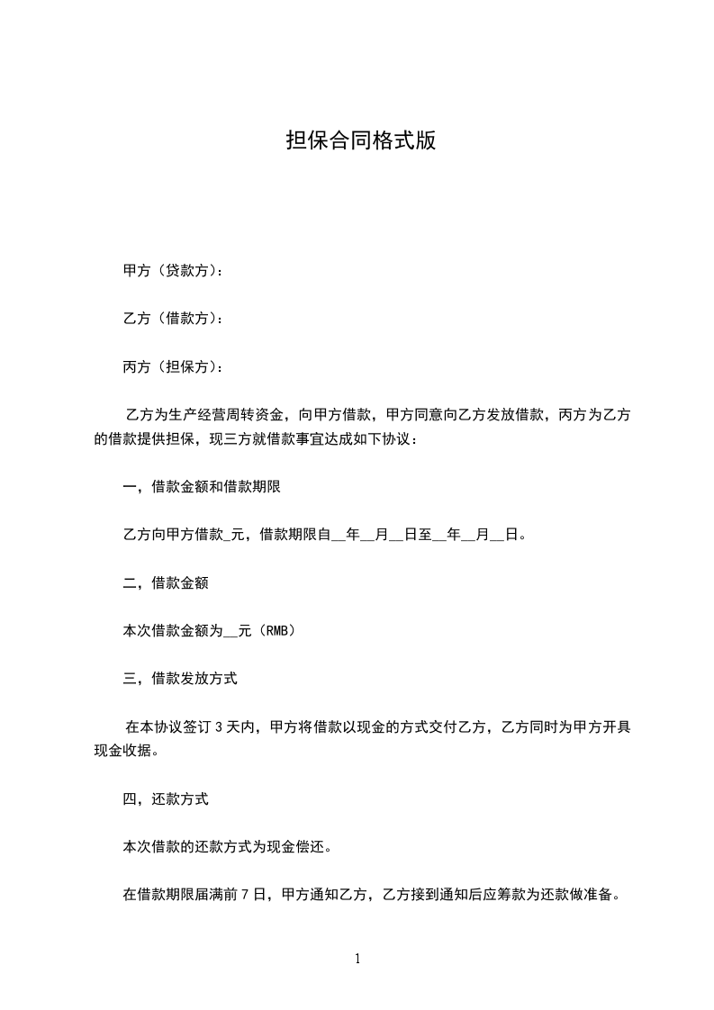
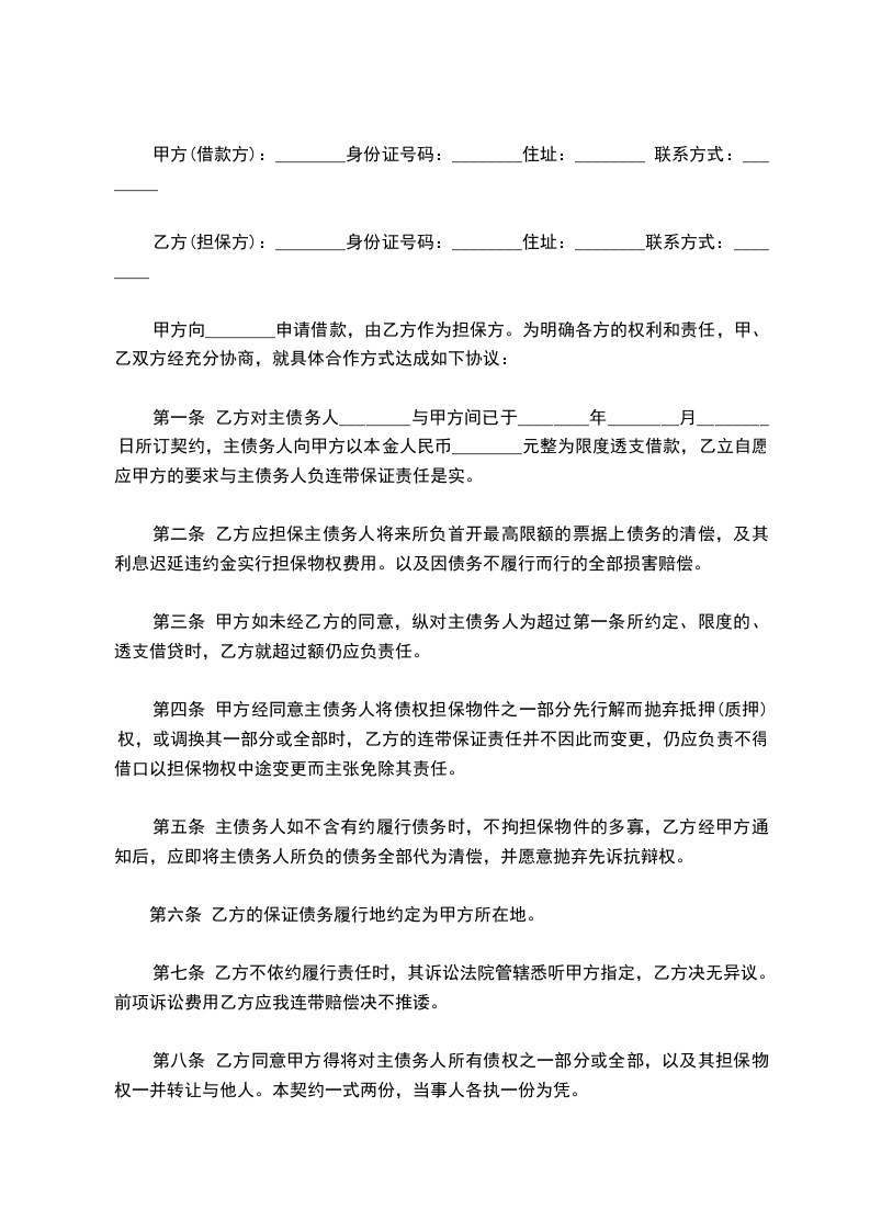
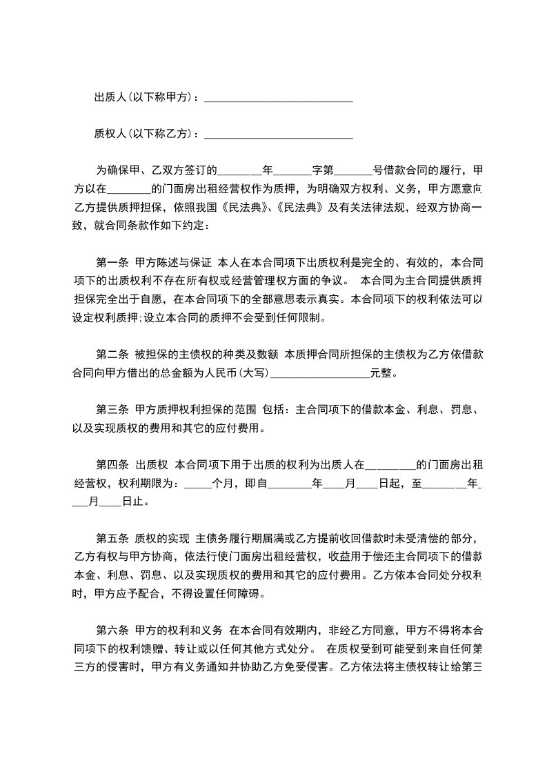
共4页
甲 方:________身份证号:________
乙 方:________身份证号:________
鉴于:
1、甲方向 银行(请将具体银行名称写清楚)(以下简称贷款银行)申请购车贷款购买汽车从事工作、生活需要,并委托乙方为其汽车贷款提供保证担保,乙方同意为甲方汽车贷款提供保证担保服务。
2、甲方以其购买的该车辆为乙方提供质押反担保(如甲方违约造成不能按时还款,乙方将车辆抵押给银行)。现双方就乙方向甲方提供保证担保及相关事宜,在遵循平等、公平、诚实、信用的原则基础上,经过充分协商,订立如下条款:
第一条 甲方于________年____月____日在____市汽车大市场处购买汽车一辆。车辆型号:长城腾翼C30舒适版 车 牌 号: ________发动机号:________甲方向贷款银行申请个人汽车贷款,请求乙方为其提供保证担保,该车系由甲方家庭财产购买并抵押给贷款银行。
第二条 乙方依据甲方的申请为甲方与贷款银行签订的《个人购车借款合同》提供保证担保。
第三条 经双方协商,甲方不向乙方提供担保服务费。
第四条 甲方的权利和义务
一、甲方的权利
1、甲方提供真实资料及资信情况,经乙方调查核实并确认真实有效后,甲方可以请求乙方根据本合同的约定为其按揭购车向贷款银行提供保证担保。
2、甲方提前还XX银行借款本息时,可以请求乙方积极配合协助办理相关手续。
3、甲方应当于该车在公安局办理登记后在贷款银行顺位后为乙方再签订一份交通事故责任分划协议,附后。
二、甲方的义务
1、甲方必须向乙方提供真实合法的资信资料。
2、甲方应按照与贷款银行签订的《个人购车借款合同》中约定条款,全面按期履行其还本付息等义务;如未按期还款付息,乙方有权要求甲方将车辆交付乙方由其处置,甲方应交出车辆,并且由甲方向乙方承担违约责任。
4、在乙方提供担保期间,如乙方调查核实发现甲方有提供虚假资料骗取银行贷款和乙方担保的,乙方有权要求甲方将车辆交付乙方由其处置。并放弃抗辩权,并由甲方向乙方承担违约责任。
5、甲方在贷款担保期间内,应善意使用车辆并尽到善良管理人义务,否则乙方有权要求甲方将车辆交付乙方由其处置。
6、甲方在贷款担保期间内,应委托乙方在乙方指定的保险公司购买机动车辆交强险、机动车
第三者责任险和机动车财产保险,如甲方未按本条规定履行,则视为甲方放弃继续履行与银行签订的贷款合同,甲方向乙方承担违约责任。凡因机动车辆发生保险索赔事项,甲方均应委托乙方办理索赔。
7、车辆在还款期内使用时出现质量问题和产品存在缺陷时,应由甲方向汽车经销商及生产厂商进行索赔及处理,甲方不得以此作为拖欠银行按揭月供款的理由。
8、甲方在分期付款期内,应严格遵守车辆使用性质和维修保养的规定,未经乙方同意,不得自行拆卸、更改车辆结构、车身颜色等。否则,其后果均由甲方自己承担,并由甲方向乙方承担违约责任。
9、因该车被损毁、灭失或者征用的,甲方应当将相应的赔偿金或者补偿金用于提前偿还银行贷款或者将其提存。
10、甲方应对其汽车贷款负有完全的偿还义务,此义务不因抵押物的灭失而消失;如抵押物灭失,甲方应以本人及其家庭共有财产全额偿还汽车贷款。
第五条 乙方的权利和义务
一、乙方的权利
1、乙方拥有对甲方提供的相关资信证明、相关个人资料和资信情况进行调查核实,或委托专业调查机构、律师进行资信调查的权利。
2、在资信调查结束后,乙方根据甲方的具体资信情况,有权选择担保或不予担保。
3、在有效担保期限内,乙方对甲方的资信情况有知情权,如乙方发现甲方提供虚假资料,骗取乙方担保,乙方有权终止担保合同,无条件追回甲方所购车辆,并进行处置后归还银行贷款余额,不足部分继续向甲方追索,并追究甲方违约责任。
4、甲方未按与银行签订的《个人购车借款合同》的约定归还月供款的,甲方承诺无条件将车辆交由乙方处置并放弃抗辩权。乙方有权依据银行的授权,代为行使抵押权人的权利,对车辆进行处置,并要求甲方承担违约责任。
5、甲方在贷款期间,应在合法的保险公司购买机动车辆续期保险,负责告知乙方。
6、因甲方违反与银行签订的《个人购车借款合同》导致或者可能导致乙方向银行承担保证但保责任的,乙方有权在向银行承担责任前或者后向甲方追偿;此时,甲方应当以本人及其家庭共有财产全额偿还。
二、乙方的义务
1、乙方在甲方的申请下,根据甲方的资信情况为甲方提供担保。
2、乙方在资信调查过程中,依法对甲方相关个人情况负有保密的义务。
第六条 违约责任
一、甲、乙双方均应全面遵守和履行本合同之全部条款,一方违反本合同条款应承担违约责任,并向相应守约方支付违约金:按乙方向银行提供担保总额的10%计算。违约金不足以弥补实际损失的,按实际损失支付。
二、守约方除违约金外,还有权要求违约方承担因其违约所产生的律师费、诉讼费、执行费以及为实现权利而产生的其他费用。
三、甲方违约,造成乙方需变卖或拍卖其车辆,车辆的变卖、拍卖款应首先支付银行贷款本息以及催收费、诉讼费(或仲裁费)、抵押物处置费、过户费、保全费、公告费、执行费、律师费、差旅费及其他费用,对不足部分,甲方仍应承担清偿责任,乙方对甲方具有追索权。
第七条 因双方争议而发生的诉讼,由____市人民法院管辖。
第八条 本合同一式二份,甲、乙各执一份,双方方签字盖章后后生效。
甲方(签字按手模):________身份证号:________
乙方:________年____月________日
举报
