共2页
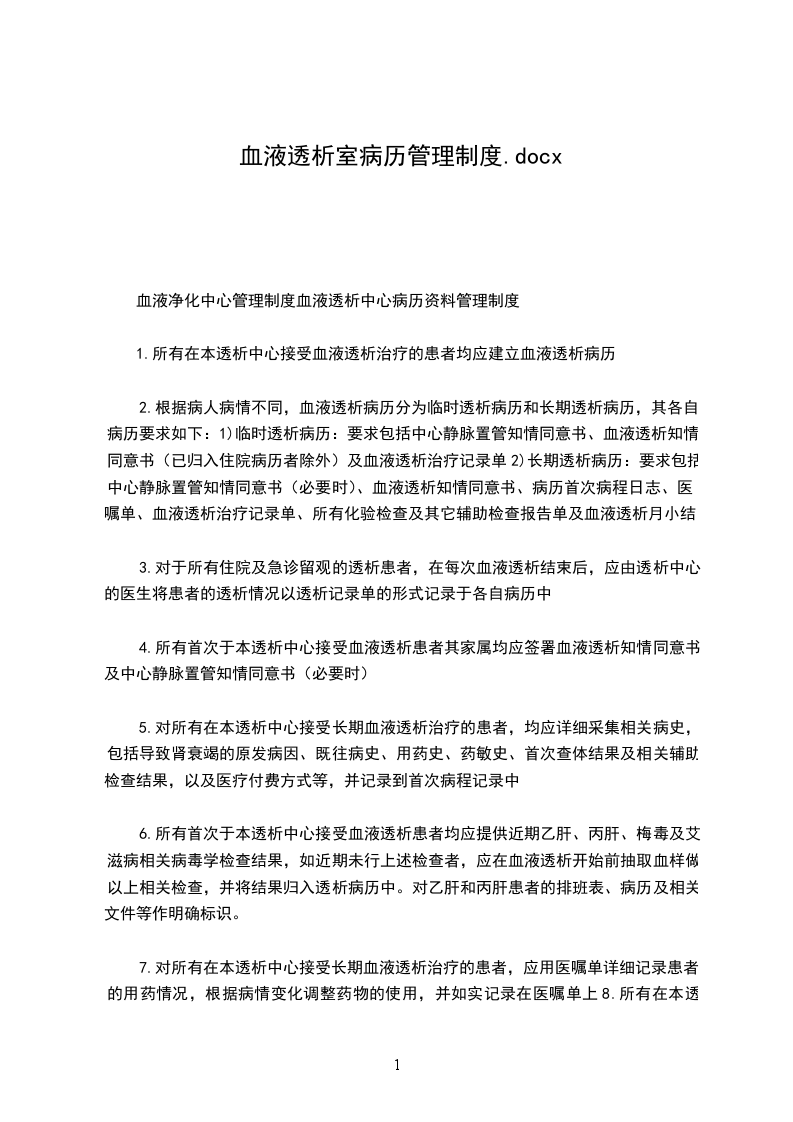
血液细胞分析仪检验报告
编号:姓名:病例号:
WBC白细胞数目Lymph淋巴细胞数目Mid中间细胞数目Gran中性粒细胞数目Lymph%淋巴细胞百分比Mid%中间细胞百分比Gran%中性粒细胞百分比HGB血红蛋白RBC红细胞数目HCT红细胞压积MCV平均红细胞体积MCH平均红细胞血红蛋白含量MCHC平均红细胞血红蛋白浓度RDW-CV红细胞分布宽度变异系数RDW-SD红细胞分布宽度标准差PLT血小板数目MPV平均血小板体积PDW血小板分布宽度PCT血小板压积送检者:
LHHLLLLLH
模式:预稀释-全参数
6.32.40.53.437.79.153.2784.6027.459.616.928425.350.63738.113.80.302
时间:2024-04-1609:14
性别:男年龄:74岁科室:住院部结果____%%%g/L_%fLPgg/L%fL_fL%
审核者:
10^9/L
10^12/L10^9/L10^9/L10^9/L10^9/L
参考范围4.0—10.00.8—4.00.1—0.92.0—7.020.0—40.03.0—9.050.0—70.0120—1604.00—5.5040.0—50.082.0—95.027.0—31.0320—36011.5—14.535.0—56.0100—3007.0—11.015.0—17.00.108—0.282
检验者:
举报
