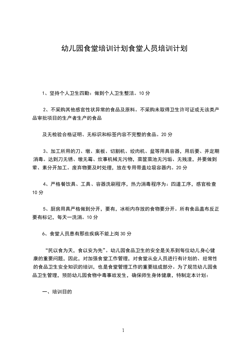
共2页
武安市第六中XX区食堂
员工培训计划
“民以食为天,食以安为先”。学校食品卫生的安全是关系到在校每一位师生身心健康的重要问题,因此,对于加强食堂工作管理,对于食堂从业人员进行有计划的、经常性的食品卫生安全知识的培训,也是食堂管理工作的重要组成部分。为了规范学校食品卫生管理,预防学校食物中毒事故发生,确保师生身体健康,特制定本计划:
一、培训目的
为了进一步提高我校食堂从业人员的综合素质,做到文明、守纪、爱校、爱生、安全、卫生、有序、规范。尤其是:对食品安全卫生知识、业务知识要加大培训力度,真正做好卫生工作、安全工作,应预防在先,防患于未然。为创造高质量、高水平一流服务的目标而共同努力。通过培训,要提高我校食堂从业人员的素质,加强他们的安全意识,使他们高质量地为教育、教学服务。在日常操作中更加严谨、规范,工作水平更上一层楼。让每一位师生吃的放心、舒心、开心,为我校的后勤安全工作提供有力的保障。
二、培训内容
食堂自备培训资料
三、培训安排
每学期二至三周安排一次培训学习。
1、及时组织食堂工作人员进行食品卫生安全教育及岗位技能培训,严格执行食品卫生法,严防卫生事故的发生。
2、每学期进行一次有关食品卫生安全方面的知识问卷答题。
3、从业人员必须爱岗敬业,互帮互学,钻研业务技术,通过不断的苦练基本功来提高服务质量和服务水平。
食堂管理人员从业人员
培训计划
沁阳市第十五中学
20__年8月25日
举报
