共4页
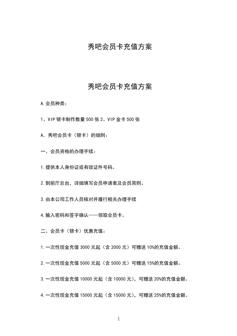
秀吧会员卡充值方案
A.会员种类:
1、VIP银卡制作数量500张2、VIP金卡500张
A.秀吧会员卡(银卡)的细则:
一、会员资格的办理手续:
1.提供本人身份证或有效证件号码。
2.到前厅总台,详细填写会员申请表及会员简则。
3.由本公司工作人员核对并履行相关办理手续
4.输入密码和签字确认——领取会员卡。
二、会员卡(银卡)优惠充值:
1.一次性现金充值3000元起(含2000元)可赠送10%的充值金额。
2.一次性现金充值5000元起(含5000元)可赠送15%的充值金额。
3.一次性现金充值10000元起(含10000元),可赠送20%的充值金额。
4.一次性现金充值15000元起(含15000元),可赠送25%的充值金额。
三、会员须知:
为保障权益,会员卡仅限会员本人使用。
会员卡消费完毕,可再二次充值续卡,持续享受会员优惠权益,如不在充值续卡,可享有秀酒吧最基本的待遇。
刷卡消费仅限酒水部分,香烟、纸巾、鸡尾酒、小费不在刷卡范围。会员在享受优惠的同时,不再享受其他折扣优惠。
如消费时忘记携带会员卡,可以报出相关的资料(如卡号,密码,身份证号码等)即可消费。
会员卡若有遗失,敬请向前厅总台工作人员挂失,并申请补卡。补卡费为50元人民币,我们将注销丢失卡,一周之内通知会员领取新卡。购买此卡可以领取5@p,加收30%的税额。
四、会员权益及优惠服务:
可刷卡消费充值金额赠送的相应比例金额,若卡内无金额享受会员待遇。
享有保留至晚10:00的订位特权。
每月最先拥有秀酒吧音乐CD。
享受大型及特别活动的门票优惠。(五折,限八张)
每月最先得到秀酒吧的活动信息。
生日可赠送生日大蛋糕一个、香槟一支、大果盘一个。
生日派对可享受秀酒吧为您提供的场景布置。
到秀酒吧的特约商户可享有另行折扣待遇。
可享受秀酒吧定期举行的客户回馈的VIP活动。
秀吧金卡的细则:
VIP金卡是最至尊VIP的象征,全球限量发行500张。
一、VIP金卡办理要求:
1、一次性充值100000元起步。
2、由董事长(或总经理)审核其会员资格后方可派发后,办理相关手续后生效。
二、金卡会员须知:
免入会费以及补卡后重新办理的特权。
VIP金卡消费使用认卡不认人。允许多人使用,但只累积本卡拥有者消费。
VIP金卡消费完毕,可再二次充值续卡,续充金额不限。
金卡会员消费范围(酒水,香烟、纸巾、小费)不受任何限制。如消费时忘记携带会员卡,可以报出相关的资料(如卡号,密码,身份证号码等)即可消费。
三、金卡会员权益及优惠服务:
最优先使用全场保留的订位。(保证任何时候保留座位的特权)
金卡内金额消费完毕后,可享受2000金额的签单挂账权利,下次支付。享有金卡会员专属存酒柜以及专属酒具。以及VIP服务人员专属服务。每月最先拥有秀酒吧音乐CD。
享受大型及特别活动的免门票特权。
每月最先得到秀酒吧的活动信息。
生日可赠送生日大蛋糕一个、进口香槟一支、豪华三层果盘一个。生日派对可享受秀酒吧为您提供的最高规格场景布置。
四、金卡增值分红方案总价值20%的消费分红返利:
持金卡卡一季度内每个月消费都达30000元,可享受一季度总消费额的10%现金分红。如月消费未达到30000元,则本月消费不参与分红,往后推迟。(如1月消费32000,2月消费33000元,3月消费35000,则4月份卡内可享受分红总金额100000的10%即10000元的分红返利;如1月消费32000元,2月消费33000元,3月消费20000元(3月消费不参与分红)4月消费35000元,则5月份卡内可享受分红总金额32000+33000+35000_10%=10000元的分红返利)
持金卡卡一年内12个月内每月消费都达30000元,即享受年度现金分红,年度分红即一年内消费总额的10%
员工推卡提成(仅限服务员推)
1.一次性现金充值3000元起(含3000元)2%次日结
2.一次性现金充值5000元起(含5000元)2%次日结
3.一次性现金充值10000元起(含10000元)2%次日结
4.一次性现金充值15000元起(含15000元)2%次日结
营销人员定持卡人的台还是按《秀吧营销订台提成方案》算!
董事长:
举报
