共7页
岩石力学课程论文
——主要前沿方向和实验方法分析
通过6周的岩石力学课程的学习,对岩石力学以及岩土工程的相关方面有了粗略的了解。首先,岩石力学是研究岩石的力学性态的理论和应用的科学,是探讨岩石对其周围物理环境中力场反应的学科,是一门应用型基础学科。通过对岩石力学性态的理论和实验研究,解决岩土工程领域的破坏和稳定问题。主要的研究方法围绕工程地质研究方法、数学和力学分析法以及综合评价法展开,衍生出各种应用手段和实验方法,较好的解决了岩土工程中所遇到的相关问题。
例如,在很多工程建设中,会遇到岩石边坡。如公路或铁路的路堑边坡,露天开采的矿山边坡,水利水电工程中的库岸边坡,渠道边坡,隧洞进出口边坡等等。为某些工程边坡,边坡稳定问题是工程建设中经常遇到的问题之一。众所周知,岩体常被各种方位的地质结构面切割成不同形状的块体。因此,工程实践中所遇到的岩坡,多为岩块所组成。在一般情况下,结构面的强度远低于完整岩体的强度,岩坡中结构面的规模、性质及其组合方式在很大程度上决定着岩坡失稳时的破坏形式。结构面的形状或性质稍有改变,则岩坡的稳定性将会受到显著的影响。岩坡的失稳情况,按其破坏方式主要可分为崩塌与滑坡两种。1、崩塌是指块状岩体与岩坡分离向前翻滚而下,其特点是:在崩塌过程中,岩体中无明显滑移面,同时下落岩块或未经阻挡而直接坠落于坡脚;或于斜坡上滚翻,滑移,碰撞,最后堆积于坡脚。2、滑坡滑坡是指岩体在重力作用下,沿坡内软弱结构面产生整体滑动,其滑动面往往深入坡体内部,有时甚至延伸到坡脚以下。边坡实际的破坏形式是很复杂的,除上述两种主要破坏形式外,还有介于崩塌与滑坡之间的坍滑以及倾倒、剥落等破坏形式,有时也可能出现以某种破坏方式为主,有其他若干破坏形式的综合破坏。特别是含有软弱结构面的高边坡工程,其失稳是一个渐进累积到突发破坏的过程。对岩石流变力学特性和流变模型的研究能够
较好地描述岩石的粘弹塑性性质,修正从流变试验数据进行模型辩识和参数拟合的方法,并对高边坡的稳定性状况作出合理的评价。变形稳定是岩石高边坡安全稳定的一个重要方面,了解边坡在不同时期的变形状态对于评价边坡的安全稳定性具有重要的意义。安全监测作为正确评价边坡安全状态变化过程的手段,在岩石高边坡工程中逐步得到广泛的应用。由于边坡问题的复杂性,深入开展对边坡安全监控理论和方法的研究,系统的分析所获得的监测信息显得十分重要。
随着水电建设、交通运输、军工建设、矿工开发等的发展,地下结构工程越来越多,规模也越来越大,深入研究地下结构,并将其用于解决实际工程问题,具有重要的意义。人类对地下结构的认识经历了一个漫长的过程,从天然洞穴,到人工地下洞室,在观察、体验和推理中,逐步加深了对地下结构工程特性的认识,随着计算机技术的发展,利用有限元等方法更为精确地模拟地下结构物以及围岩特征成为可能。
岩石地下结构即埋置于岩层内部的机构,如水工建筑物中的隧洞、铁路及公路建筑中的隧道。修建时,首先按照要求在岩层中挖掘洞室,然后岩洞室周边修建永久性支护结构——衬砌。衬砌主要起承重和维护两方面作用,承重,即承受围岩压力、结构自重以及其他荷载作用;维护,即防止围岩风华、崩塌,防水、防潮等。
作为地下结构,衬砌在计算理论上与一般地表结构有很大区别,围岩不仅作为何在作用在衬砌上,而且约束其变形和位移,这种约束作用对衬砌计算有很大影响。目前工程上一般采用荷载结构法或地层结构法,且假定衬砌为线弹性体来计算内力,按规模公式计算钢筋用量和验算裂缝宽度。然后当结构处于承载能力极限状态时,裂缝已极大地开展,刚度发生变化,由于在受力前衬砌和围岩之间
往往存在缝隙,这时的衬砌受力状态与按线弹性体计算得到内力会有很大不同。因而将衬砌假定为线弹性体计算得到的内力作为配筋依据是不合适的。其次规范中的裂缝宽度计算公式是根据表面无约束构件的实验数据得到,其受力变形特征与衬砌结构有较大不同,应用规范公式计算得到的衬砌裂缝宽度往往会大于实际值,即应用规范公式计算衬砌裂缝宽度也是不合适的。
随着岩石力学的发展,人们逐渐认识到,岩石的物理力学性质不仅有别于其它工程材料,而且与土或混凝土材料也存在较明显的差异。而近年来,损伤力学的发展为岩石材料的非弹性性质和破坏机理给出了一种可资借鉴的解释模式。人们已习惯称岩石为有初始损伤的材料,并采用某些特征参数来合理地描述岩石内部缺陷的分布状态。由于岩石材料的特殊性,即使在弹性状态下,也属于非线性问题。很多研究表明:岩石的非弹性变形就是由于其内部大量微裂纹的产生和发展造成的。目前国际上已经开始从岩石的细观尺度出发来研究其宏观的损伤与断裂问题。随着电子计算机的飞速发展和计算技术的逐步完善,对岩石强度理论和本构关系提出了更高的要求,以便更真实地描述岩石力学特征,求解复杂的工程岩石力学问题。在水利工程中,岩体是一个复杂的地质体,它的强度不仅与组成岩体的岩石性质有关,而且与岩体内的软弱结构面(节理、裂隙、层理、断层等)有关,此外还与岩体所受应力状态有关。软弱结构面常常是岩体最薄弱的地方,几组软弱结构面可以将岩体分割成各种形状和大小不同的岩块。岩体的强度决定于这些岩块的强度和结构面的强度。当然,岩块本身也有一些微结构面(细微裂隙),但这些微结构面甚小(肉眼不易觉察),一般对试件强度影响甚微。通常所讲的岩石强度,一般是指岩石试件的强度,它实际上代表岩体内岩块的强度。
21世纪将是人类开发利用地下空间的世纪,埋深大、地应力高的越岭、跨
海工程越来越多,这为地下工程建设中经常遇到的世界性地质灾害——岩爆的发生提供了广阔的空间。岩爆可使水电洞室、交通隧道、矿山巷道等遭受破坏,损坏生产设备,威胁工程人员的人生安全。因此,加强对岩爆的发生机理、预测及防治的研究,不仅对地质灾害学术发展起到推动作用,而且具有较高的社会经济效益。而预防岩爆的形成原因,就必须分析岩爆的主要影响因素、机理,提出了岩爆的数值计算方法。进而讨论地应力、岩性、岩体结构、埋深等因素对岩爆产生概率的影响,将岩爆的影响因素归纳为岩石应力状态和岩性条件两类。通过室内常规三轴卸荷等试验方法,分析不同卸荷方式下岩石破坏的力学特征。最后,从数值分析角度出发,采用有限单元法进行岩爆计算的原理,提出考虑隧洞开挖卸荷作用的有限元计算方法,模拟开挖的计算更能反映实际洞周围岩的应力分布,在预测岩爆发生的烈度、深度和宽度方面,计算结果更准确。
温度作用下岩石的热力耦合效应理论研究是岩石力学研究中的新领域。在高放射性核废料的地层深埋处置、大都市圈的大深度地下空间开发利用、深部采矿、地热资源和石油资源的开发利用等工程中经常遇到的受高温作用的岩体。当岩体受到温度影响时,岩体受到温度应力作用引起损伤,岩体的抗压强度和变形特征将发生显著的变化,直接关系着工程的稳定性。这类问题的解决可以运用岩石力学、损伤力学理论对试验结果进行了分析,建立热损伤演化方程和一维热力耦合损伤本构方程。探讨岩石热—粘弹塑性流变模型。
岩石的变形是指岩石在任何物理因素作用下形状和大小的变化。工程上最常研究的变形是由于荷载变化引起的。例如在岩石上建造一座大坝(相当于对基岩加载)或在岩石中开挖(相当于对岩石局部卸载)都会引起岩石变形。岩石的变形对工程建筑物的安全影响很大,因为当岩石产生变形时,建筑物的应力可能增加。
例如,当大坝建造在多种岩石组成的岩基上,这些岩石的变形性质不同,则由于基岩在荷载(坝体重力)作用下的不均匀变形可以使坝体内的剪应力和主拉应力增长,造成开裂错位等不良后果,如果岩基中岩石的变形性质已知并且在岩基内这些性质的变化也已确定,那么在工程设计时或在施工中可以采取相应措施防止不均匀变形。在许多工程建设中,在设计时都要用到关于岩石变形的知识,因此,研究岩石的变形特性是岩石力学的重要研究内容之一。岩石的变形特性常用弹性模量E和泊松比μ两个常数来表示。如果把岩石当作弹性体,用E、μ来描述岩石的变形特性是足够的,因为根据弹性理论的知识,可以解决岩石力学的有关问题,但实际情况说明,仅仅用这些弹性常数来表征岩石的变形性质是不够的,因为许多岩石的变形是非弹性的,即荷载卸去后岩石变形并不能够完全恢复。特别是在现场条件下岩石有裂隙、破碎层理岩,粘土夹层等,大多数岩体不是完全弹性的,对于这类岩石为了表征岩石的总的变形,常用变形模量E0和侧胀系数μ0。
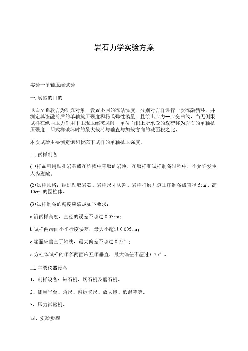
岩石的变形指标及的关系可在实验室内测定,也可在现场测定。岩石流变力学试验不仅是了解岩石流变力学特性的最重要手段,而且是构建岩石流变本构模型的重要基础。水利水电工程高坝坝基大多建于硬岩岩基上,高坝的建设往往伴随着岩石高陡边坡和大型地下洞室群的岩石工程问题,为了预测岩石工程的长期稳定性,硬岩的流变力学特性研究尤其是三轴流变试验研究具有重要意义。岩石流变力学理论作为岩石力学中的前沿课题,近年来,研究工作进展较快,特别是利用实测试验资料反演流变模型参数、进而发展到对未知模型的辨识等。但岩石流变力学理论至今还不很成熟,许多重大岩石工程的建设为岩石流变力学理论研究带来了严峻的挑战,当前岩石流变力学特性和本构模型理论的研究
仍是其难点和热点问题。此方法可以采用试验研究、理论分析和数值模拟相综合的研究方法,基于岩石的三轴流变试验,运用非线性力学与损伤力学理论探讨岩石流变力学特性,主要研究硬岩在不同围压作用下的流变力学特性,建立岩石非线性流变本构模型,并将岩石流变力学特性的研究成果应用到重大水利水电岩石工程实践中。
纵观历史,从19__年,在奥地利创建了地质力学研究组,岩石力学正式的走入了历史舞台,形成了独具一格的奥地利学派开始,到如今岩体结构与结构面的仿真模拟和岩体工程计算机辅助设计与图像自动生成处理等技术的引进,岩石力学借助更加现代化的工具和数值计算手段,得到了迅猛的长足的发展,在工程中也将得到更大程度的应用和良好的应用成果。但是同时,反观目前岩石力学发展的现状,岩土工程的研究依然处在半理论半实践的发展阶段。而其遗留问题的理论研究的主要增长点和突破口就是岩石力学,必将成为岩土乃至土木研究中重要的支撑和发展。
岩石力学课程总结
在理论力学、材料力学、结构力学、弹性力学的基础铺垫之后,我们开始接触到了更多的实践性科目,岩石力学作为工程力学专业的专业选修课之一,向我们介绍了继土力学之后更加深入的岩土分析方法和技巧。
我们首先学习了岩石的物理性质,知道了岩石是构成地壳的基本材料,是经过地质作用而天然形成的(一种或多种)矿物集合体。岩石通常按地质成因分为岩浆岩、沉积岩和变质岩等三种类型。岩浆岩是岩浆冷凝而形成的岩石,绝大多数岩浆岩是由结晶矿物所组成,由于组成它的各种矿物化学成分和物理性质较为稳定,它们之间的联结是牢固的,因此岩浆岩通常具有较高的力学强度和均质性。工程中常遇到的岩浆岩有花岗岩、玄武岩等。沉积岩是母岩(岩浆岩、变质岩和早已形成的沉积岩)经风化剥蚀而产生的物质在地表经搬运沉积和硬结成岩作用而形成的岩石组成。沉积岩的主要物质成分为颗粒和胶结构。颗粒包括各种不同形状及大小的岩屑及某些矿物;胶结物常见的成分有钙质、硅质、铁质以及泥质等。沉积岩的物理力学性质不仅与矿物和岩屑有关,而且也与胶结物性质有关。沉积岩具有层理构造,这使得它的物理力学性质具有方向性。工程建设中常见的沉积岩有灰岩、砂岩、页岩等。变质岩是由岩浆岩、沉积岩甚至变质岩在地壳中受到高温、高压及化学活动性流体的影响下发生变质而形成的岩石。它在矿物成份、结构构造上具有变质过程中产生的特征,也常常残留有原岩的某些特点。因此,变质岩的物理力学性质不仅与原岩的性质有关,而且与变质作用的性质及变质程度有关。工程建设中常见的变质岩类有大理岩、片麻岩、板岩等。岩石是自然历史的产物,由于它们的生成条件及在生成以后的漫长地质历史时期中,形成了许多各式各样的结构面,例如岩浆侵入岩与围岩接触面,不同侵入岩体彼此的接触面、冷凝裂隙,喷出岩和沉积岩的层理、不整合面,变质岩的片理、片
麻理,组成各种岩石的矿物晶体的各种优势定向排列面以及由于地质构造运动、风化、重力和卸荷等各种不同动力的作用而产生的断层、节理、裂隙等。它们严重地破坏了岩石的完整性。在这种情况下,对岩体工程的安危起主要控制作用的,通常不再是被各种结构面分割的岩石块体,而主要是岩体中存在的结构面,或者是由岩石和结构面共同控制。在岩石力学中常用到“岩块”、“岩体”、“岩石”等术语,一般地被结构面切割成的岩石块体或从地壳岩层中切取出来的无显著软弱面的岩石块体称为岩块,而把自然埋藏条件下的大范围分布的由岩块和各种结构面(软弱面)网络组成的地质体称为岩体。岩石则是“岩块”和“岩体”的统称。
之后学习了岩石的强度、变形和应力分布的问题,岩石的变形是指岩石在任何物理因素作用下形状和大小的变化。工程上最常研究的变形是由于荷载变化引起的。例如在岩石上建造大坝(相当于对基岩加载)或在岩石中开挖(相当于对岩石局部卸载)都会引起岩石变形。岩石的变形对工程建筑物的安全影响很大,因为当岩石产生变形时,建筑物的应力可能增加。例如,当大坝建造在多种岩石组成的岩基上,这些岩石的变形性质不同,则由于基岩在荷载(坝体重力)作用下的不均匀变形可以使坝体内的剪应力和主拉应力增长,造成开裂错位等不良后果,如果岩基中岩石的变形性质已知并且在岩基内这些性质的变化也已确定,那么在工程设计时或在施工中可以采取相应措施防止不均匀变形。在许多工程建设中,在设计时都要用到关于岩石变形的知识,因此,研究岩石的变形特性是岩石力学的重要研究内容之一。岩石的变形特性常用弹性模量E和泊松比μ两个常数来表示。如果把岩石当作弹性体,用E、μ来描述岩石的变形特性是足够的,因为根据弹性理论的知识,可以解决岩石力学的有关问题,但实际情况说明,仅仅用这些弹性常数来表征岩石的变形性质是不够的,因为许多岩石的变形是非弹性的,即荷
载卸去后岩石变形并不能够完全恢复。特别是在现场条件下岩石有裂隙、破碎层理岩,粘土夹层等,大多数岩体不是完全弹性的,对于这类岩石为了表征岩石的总的变形,常用变形模量E0和侧胀系数μ0。岩石的变形指标及的关系可在实验室内测定,也可在现场测定。
后来又学习了更加深入的山岩压力、有压隧洞、岩基应力和岩坡稳定的相关内容,应用了大量材料力学的知识。例如,在很多工程建设中,会遇到岩石边坡,公路或铁路的路堑边坡,露天开采的矿山边坡,水利水电工程中的库岸边坡,渠道边坡,隧洞进出口边坡等等。众所周知,岩体常被各种方位的地质结构面切割成不同形状的块体。因此,工程实践中所遇到的岩坡,多为岩块所组成。在一般情况下,结构面的强度远低于完整岩体的强度,岩坡中结构面的规模、性质及其组合方式在很大程度上决定着岩坡失稳时的破坏形式。结构面的形状或性质稍有改变,则岩坡的稳定性将会受到显著的影响。岩坡的失稳情况,按其破坏方式主要可分为崩塌与滑坡两种。崩塌是指块状岩体与岩坡分离向前翻滚而下,其特点是,在崩塌过程中,岩体中无明显滑移面,同时下落岩块或未经阻挡而直接坠落于坡脚。或于斜坡上滚翻,滑移,碰撞,最后堆积于坡脚。滑坡是指岩体在重力作用下,沿坡内软弱结构面产生整体滑动,其滑动面往往深入坡体内部,有时甚至延伸到坡脚以下。
经过6个星期的岩石力学学习,感觉尤其对于之前土力学的学习有了重要的补充,知道了很多现代工程的岩土技术和岩土工程研究前沿的研究方法和主要应用的分析实验手段,将对之后研究生阶段的深入研究有着重要的意义。
举报
