共3页
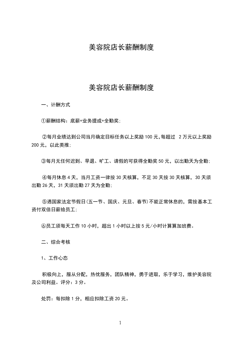
美容院店长薪酬制度
一、计酬方式
①薪酬结构:底薪+业务提成+全勤奖;
②每月业绩达到公司当月确定目标任务以上奖励100元,每超过2万元以上奖励200元,以此类推;
③每月无任何迟到、早退、旷工、请假的可获得全勤奖50元,以出勤天为全勤;
④每月休息4天,当月工资一律按30天核算,不足30天按30天核算,30天须出勤26天,31天须出勤27天为全勤;
⑤遇国家法定节假日(五一节、国庆、元旦、春节)不能正常休息的,需按基本工资付双倍日薪给员工;
⑥员工须每天工作10小时,超出1小时以上按5元/小时计算算加班费。
二、综合考核
1、工作心态
积极向上,服从分配,热忱服务,团队精神,勇于进取,乐于学习,维护美容院及公司利益。评分:3分。
处罚:每扣除1分,相应扣除工资20元。
2、出勤情况
要求出勤26天(法定休假4天/月),期间必须配合公司调配出差。
评分:2分。
处罚:每扣除1分,相应扣除工资20元。
3、客户投诉
按照公司规定做好下店系列服务工作,如出现工作不到位的退赔及投诉除扣分外,还须承担由此造成的相关损失。
评分:3分。
处罚:每扣除1分,相应扣除工资20元。
4、驻店总结
店务经理须将美容院《月营业收入、员工业绩、下月目标落实汇总表》、《月业绩考勤汇总表》、《美容师个人月总结》、《月营业报表》等信息反馈须于每月_日前交回公司(传真),如出现无总结或不认真总结则扣分,不定期查看《个人顾客档案》,主动与主管沟通店内情况。评分:2分。
处罚:每扣除1分,相应扣除工资20元。
三、工资考核标准
以上考核以全勤为标准一个月内如请事假、病假超过三天的,假期时间内将不享受相关补贴奖励核算。
如每月请假超过七天以上者,业绩就按实际出勤核算,如未超出七天,就按整月业绩核算工资。
(如请病假三天以上能出示区级以上或地方医院证明,则可享受补贴福利)店务经理须在每月_日前将上月工资核算无误传真回公司,由公司统一发放。
举报
