共2页
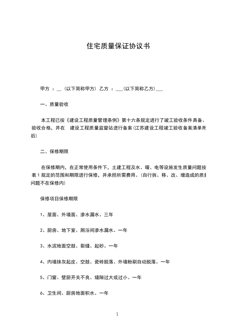
1、定义:住宅质量保证书,是房地产开发商将新建成的房屋出售给购买人时,针对房屋质量向购买者做出承诺保证的书面文件,具有法律效力,开发商应依据《住宅质量保证书》上约定的房屋质量标准承担维修、补修的责任。
2、意义:鉴 房屋的特殊属性,为了维护购房者的合法权益,国家对住宅质量进行了专项规定,要求开发商建造的房屋必须达到一定的标准,并要求开发商承担一定期限的保修责任。通常房屋保修的事项应该由开发商企业亲自负责维修和处理,如果,开发商委托物业管理公司等其他单位负责保修事宜的,必须在《住宅质量保证书》中对所委托的单位予以明示,保证购房者权益获得实际保护。
3、主要内容:
(1)房屋经工程质量监督部门验收后确定的质量等级;
(2)注明房屋基础构造的使用期限和保修责任;房屋基础构造指房屋的地基基础和房屋主体结构。
(4)房屋发生上述情况时,负责处理购房者报修、答复和处理等事项的具体单位。4、保修期规定:开发商在质量保证书上注明的保修内容和保修期限不得低 国家规定。保修期从开发商将房屋交付给购房者之日起算。在办理房屋交付和验收时,必须有购房者对房屋设施设备正常使用的签字确认。5、给付时间:开发商必须在向购房者交付房屋同时将《住宅质量保证书》一并交付给购房者;同时,开发商应该将《住宅使用说明书》一并交付给购房者。
4. 保修期规定
我国房地产法规规定,房地产开发企业应当在商品房交付使用时向购买人提供《住宅质量保证书》和《住宅使用说明书》。工程质量保证书是房地产开发企业对所售商品房承担质量责任的法律文件,其中应当列明工程质量监督单位核验的质量等级、保修范围、保修期和保修单位等内容。开发商应当按《住宅质量保证[3]书》的约定,承担保修责任。
开发商在质量保证书上注明的保修内容和保修期限不得低 国家规定。保修期从开发商将房屋交付给购房者之日起算。在办理房屋交付和验收时,必须有购房者对房屋设施设备正常使用的签字确认。
房屋在保修期内出现质量问题,如经保修单位维修后导致房屋使用功能受到影响,或因主体结构质量不合格给购买人造成损失的,根据工程质量保证书开发商应承担赔偿责任。购买人认为主体结构质量不合格的,可以向《住宅质量保证书》中注明的工程质量监督单位申请重新核验,经核验确属不合格的,购买人有权退房。
5. 给付时间
开发商必须在向购房者交付房屋同时将《住宅质量保证书》一并交付给购房者;同时,开发商应该将《住宅使用说明书》一并交付给购房者。
举报
