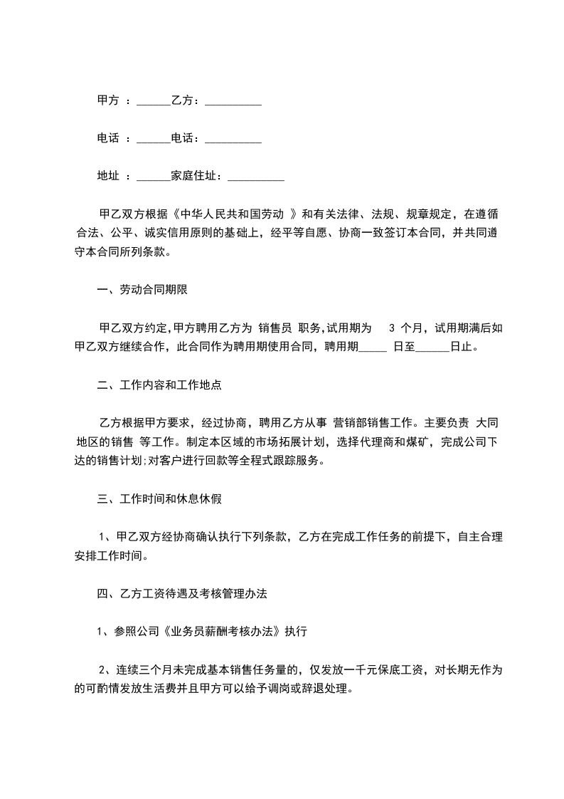
共4页
甲方(用人单位):_________________
乙方:_________________
性别:_________________
文化程度:_________________
身份证号码:_________________
甲乙双方经平等协商,自愿签订本合同,共同遵守本合同各项条款。
合同期限
第一条本合同期限为年(含试用期月),自_____年_____月_____日(首次合同从报到之日起,续签合同从签字之日起)至_____年_____月_____日。
工作内容
第二条甲方聘用乙方在(科室、部门),担任(岗位、职位)。
双方的权利和义务
第三条甲方的权利与义务
(一)负责乙方的日常人事管理。
(二)为乙方提供工作条件,明确岗位职责。根据工作岗位需要,提供必要的安全保护等用品。
(三)根据乙方的表现、业绩及工作需要,按有关规定和程序负责对乙方培训、职务确定与晋升、工资福利待遇等。
(四)根据工作岗位需要,在乙方聘用合同期满时决定是否续签新合同。
(五)其他。
第四条乙方的权利与义务
(一)接受甲方的管理,按合同要求认真履行岗位职责,完成工作任务,服从工作安排或调整,参加培训学习,接受教育和考核、考察,遵纪守法。
(二)享受国家和学校规定的事业编制人员的各项工资、福利、住房及医疗劳保等待遇。养老、医疗、失业等社会保险及房改,按上级部署和学校有关规定执行。
(三)乙方在聘用合同期内,公派出国、探亲、在职学习、借阅图书、就餐和子女上学等按学校对事业编制人员的规定或办法执行。
(四)乙方属新到任应届毕业生还与甲方签订协议书,其服务期、违约费和试用期的规定按协议书执行。
聘用合同的变更、解除、终止
第五条如订立合同所依据的法律、行政法规及规章制度发生了变化,合同应变更相关内容。
第六条如订立合同所依据的客观情况发生重大变化,致使原合同无法履行,经双方协商同意,可以变更合同相应内容。
第七条乙方有下列情况之一,甲方可以提前解除聘用合同,并以书面形式通知乙方。
(一)履行合同差、完不成工作任务、考核不合格。
(二)损害单位权益,造成严重后果以及严重违背职业道德,给单位造成极坏影响的;违反工作规定或操作规程,发生责任事故,给单位造成严重经济损失的。
(三)无理取闹、打架斗殴、严重影响工作和社会秩序的。
(四)年累计旷工时间超过15天的。
(五)被劳教、判刑等依法追究刑事责任的。
(六)患病或非因工负伤按国家规定的医疗期满后,经有关机构鉴定乙方不能从事原工作,又不同意甲方调整工作岗位的。
(七)伪造成绩单、学历、健康证明及用其他不正当手段欺骗甲方的。
第八条有下列情况之一,乙方可以提前解除合同,并可根据国家规定向甲方提出赔偿要求:_________________
(一)甲方未按规定支付劳动报酬。
(二)甲方以暴力、监禁等非法手段强迫乙方工作。
(三)甲方不规定为乙方提供劳动安全保护。
第九条有下列情况之一,甲方不得与乙方解除合同:_________________
(一)患病或非因公负伤,在国家规定的医疗期内的。
(二)实行计划生育女职工在孕期、产期及规定的医疗期内的。
(三)符合国家规定的其他条件的。
第十条有下列情况之一,本合同自行终止:_________________
(一)合同期限届满。
(二)合同期内乙方办理退休手续。
(三)合同期内乙方死亡。
违约责任
第十一条合同一经签订具有法律效力。合同期未满,又不符合解除合同条件而单方解除合同的,要承担违约责任。违约金数额:_________________
其他
第十二条本合同未尽事宜按〈劳动法〉等国家或地方法律、法规执行。
第十三条本合同终止或解除之日起___________市人才服务中心正式接管乙方的人事档案关系及户籍关系,甲方和校人事部门不再为乙方出具任何人事证明。乙方应尽快结清与学校的各项关系,30天内凭学校人事部门的介绍信到__________市人才服务中心报到,逾期其责任自负。
本合同一式三份,甲乙双方各执一份,校人事部门备案一份,具有同等效力。
甲方:_________________(签字)
乙方:_________________(签字)
______ 年 ______ 月 ______ 日
举报
