共1页
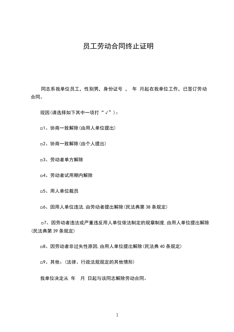
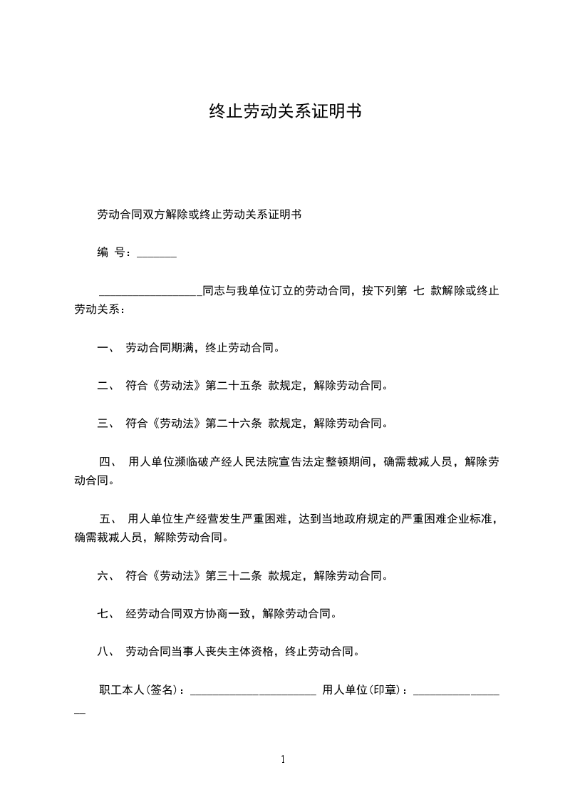
_____________,于__________年___________月__________日到本单位工作,最后一期劳动合同期限为_______________年,(自__________年__________月__________日至___________年__________月___________日),在职期间担任_______________职务。因合同到期(本人辞职、违规违纪、协商解除、其他原因)于_____年_____月_____日终止(解除)劳动关系,特此证明。
单位盖章:_________________
__________年______月______日
举报
