共2页
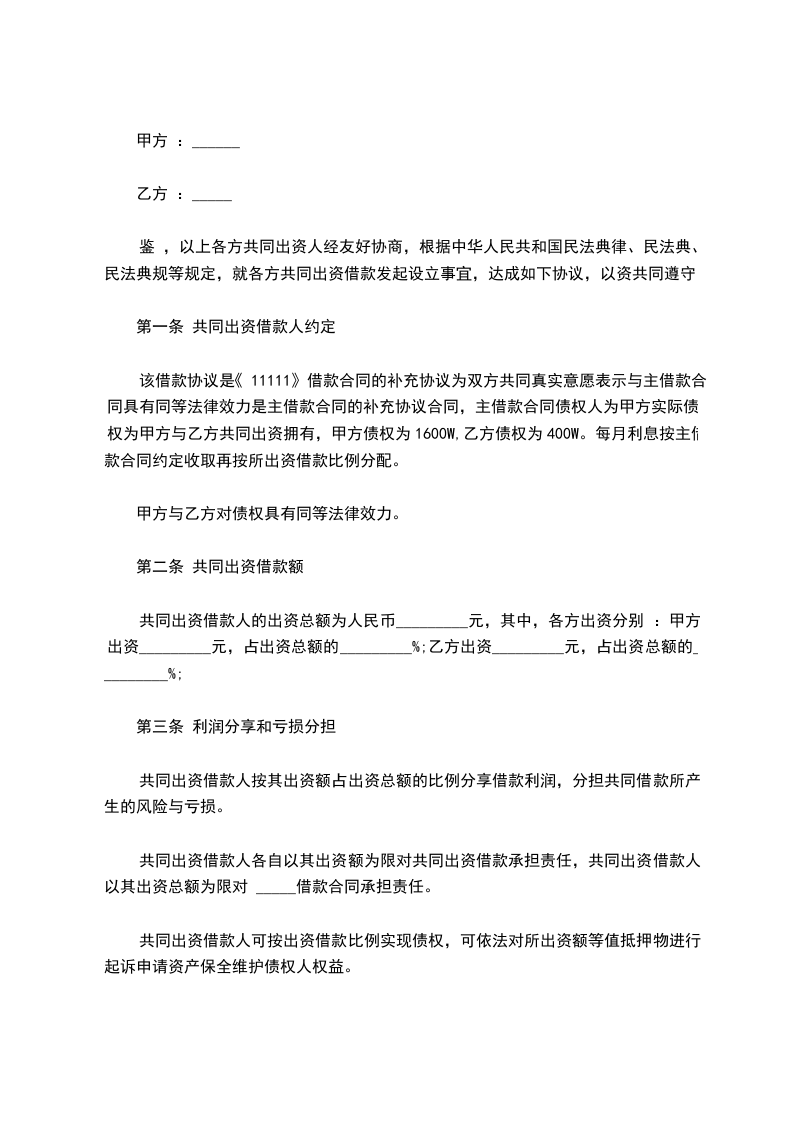
甲方(出借款人):_________________(身份证号码:_________________)
乙方(借款人):_________________(身份证号码:_________________)
连带责任保证人:_________________身份证号码:_________________
甲乙双方及连带责任保证人在公平自愿的基础上达成如下协议:_________________
一、甲方愿出借给乙方人民币伍万元整(¥:_________________50000.00元),借款期12个月,自2024年5月7日至2024年5月6日,于订立本合同之时,由甲方给付乙方,乙方保证不用借款从事违法活动。
二、每月利息率为20‰,乙方应每三个月付清利息一次,不得拖欠。乙方保证按期归还借款,如果不能按期归还借款,乙方承担甲方追讨该借款的差旅费、律师费、诉讼费等。
三、本合同的债权,甲方可自由转让与他人,乙方不得异议。乙方偿还借款的顺序为先利息后本金。
四、乙方应觅连带责任保证人叁名,确保本合同的履行。连带责任保证人愿与乙方负连带返还本金、利息和追讨该借款的差旅费、律师费、诉讼费等的责任,并抛弃先诉抗辩权。
五、甲乙双方及连带责任保证人在本合同上签字即表示充分理解并同意本合同的所有条款。
甲方:_________________乙方:_________________
_____年 _____月____ 日 _____年 _____月____ 日
举报
