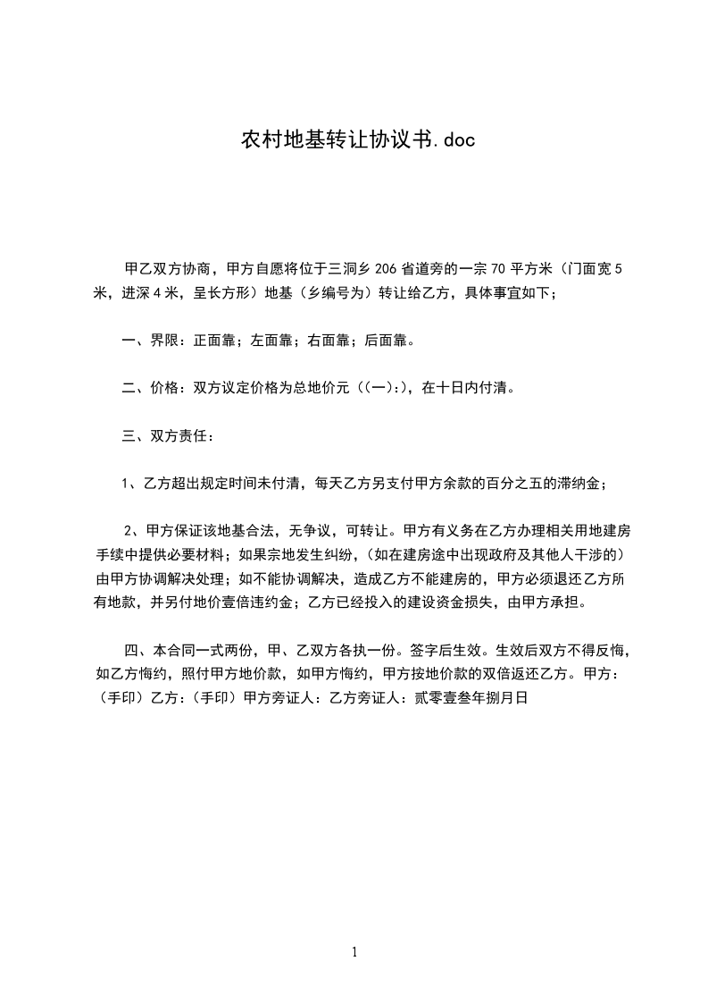
共2页
甲方:___身份证号码___乙方:___身份证号码___
乙方购买甲方房屋,双方经友好协商达成如下协议以资共同遵守:
一、甲方转让的宅基地位置为_____________,该宅基地登记面积共___平方米;
二、该宅基地的附属设施同时转让,附属设施包括:___.
三、甲方对该房屋状态陈述和承诺如下:
1、保证对该宅基地有处分权;如有共有权人,甲方已经取得了共有权人对转让该房屋的一致同意;
2、该房屋的抵押状况为:___.
3、该房屋的使用状况为:___.
四、转让的价格为人民币___元(大写___元)。
该价格不包括转让产生的契税、和该宅基地过户等费用,所有费用由乙方自行承担。
五、乙方付款方式和期限:______________.
六、宅基地交付时间:________________.
七、乙方已经对所购买的宅基地的具体情况包括但不限于宅基地产权、使用等作了详细了解并已知悉。
八、甲方违反本协议导致宅基地不能过户或无故进行交付,甲方应支付给乙方违约金___万元;乙方未按本协议付款,乙方应支付给甲方违约金___万元。九、本协议一式二份,各方各执一份。自甲、乙双方签字后生效,未尽事宜双方协商解决。
十、双方往来通讯方式如下:
甲方:___
身份证号码
_____年_____月_____日
乙方:___
身份证号码
_____年_____月_____日
举报
