共2页
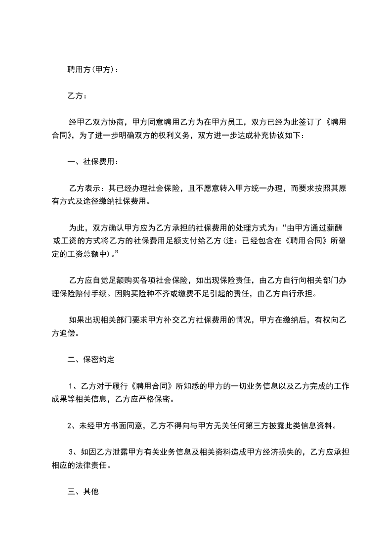
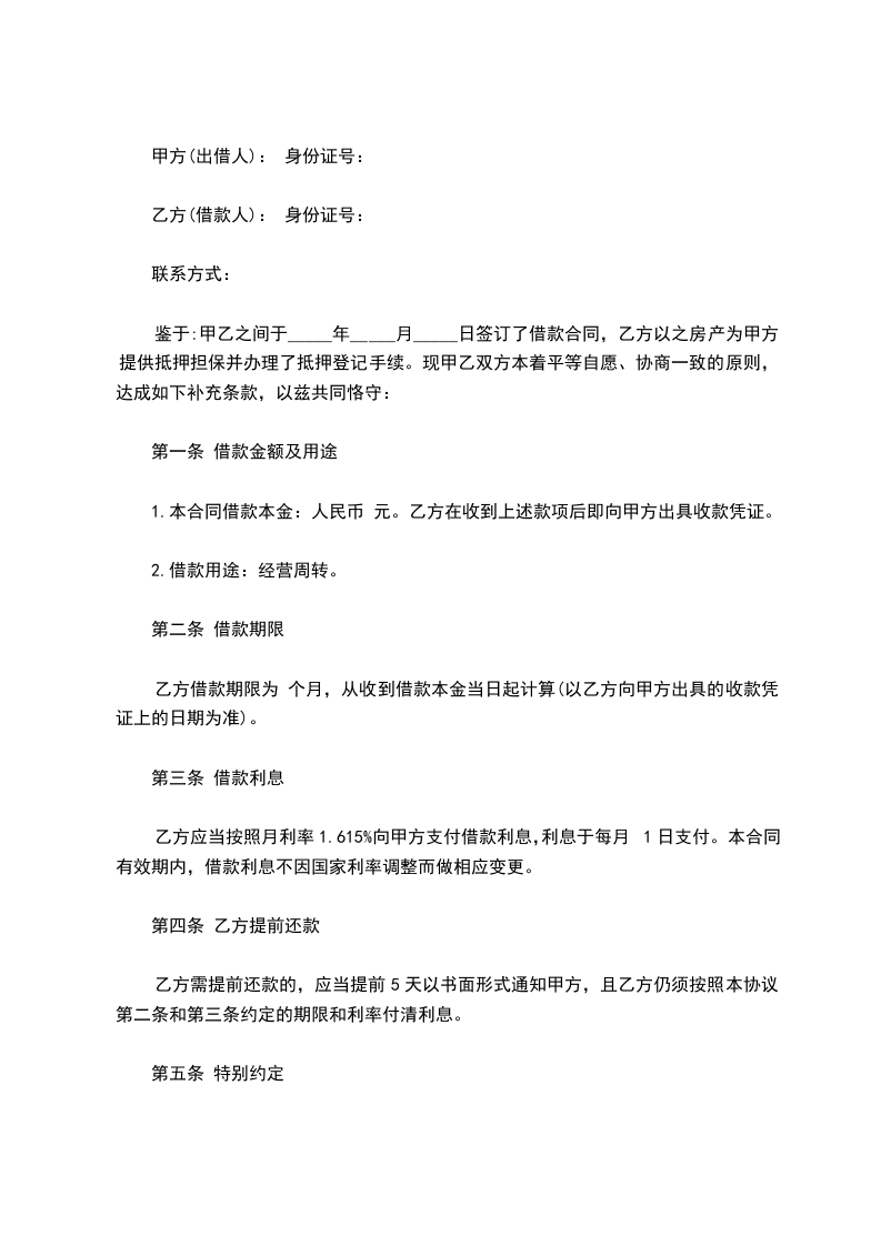
甲方:_________________
乙方:_________________
双方友好协商,一致达成如下合意:_________________
1、 甲方将阜阳北路__________号__________小区_____幢_____室房屋产权证过户至乙方名下(庐阳房管局办理房屋产权转移手续前)乙方第一次支付甲方元,大写:_________________人民币。
2、 _____年_____月_____日前乙方第二次支付甲方购房款元,大写元人民币。
3、 _____年_____月_____日前乙方第三次支付甲方购房款元,大写元人民币。
4、 乙方逾期付款每日赔付甲方万分之五违约金,乙方任何一次逾期付款甲方有权单方解除合同,甲方解除合同通知到达乙方时合同解除,乙方应当将阜阳北路__________号__________小区_____幢__________室房屋产权证重新过户至甲方名下,期间产生的与过户有关的所有费用由乙方承担。甲方解除合同通知到达乙方时给予乙方7天的过户办理手续时间,乙方逾期过户每日赔付甲方万分之十的违约金。
5、 此协议一式两份,甲乙各持一份与主合同具有同等效力,如与主合同条款有冲突时本协议优先于主合同。
甲方(盖章) ___________
法定代表人(签章) ___________
乙方(签章) ___________
____ 年 _____ 月 _____ 日
举报
