共1页
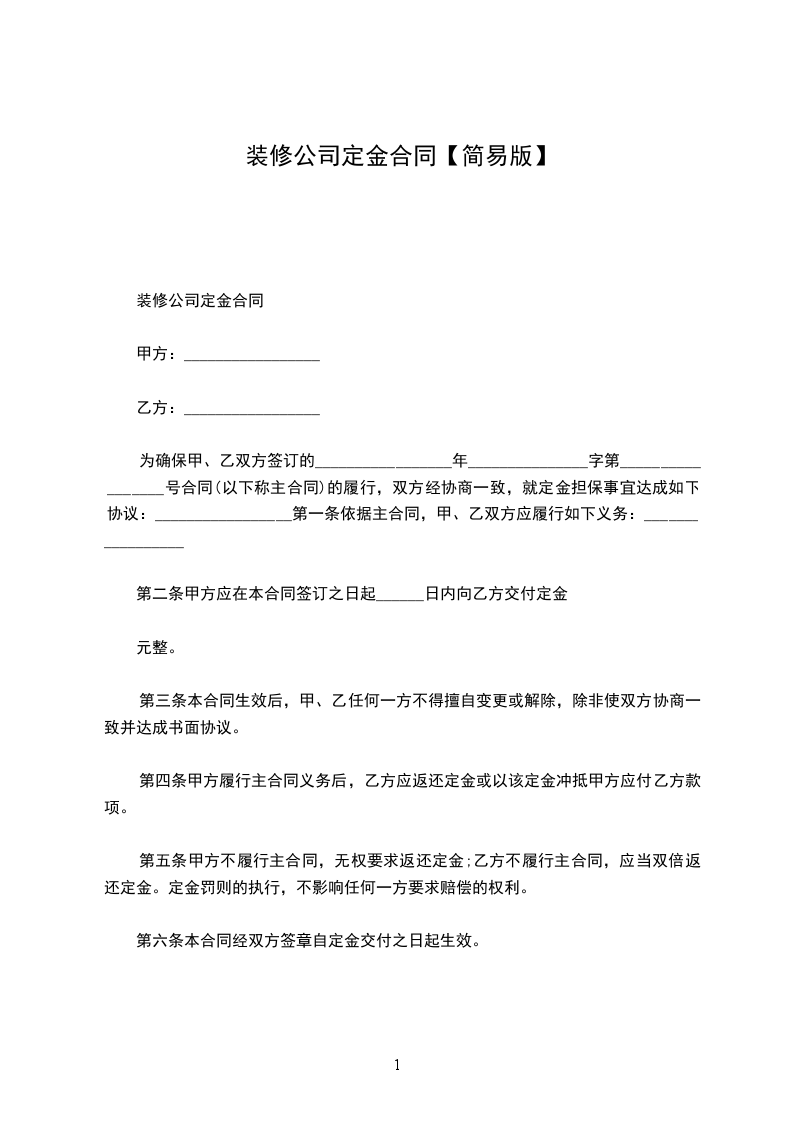
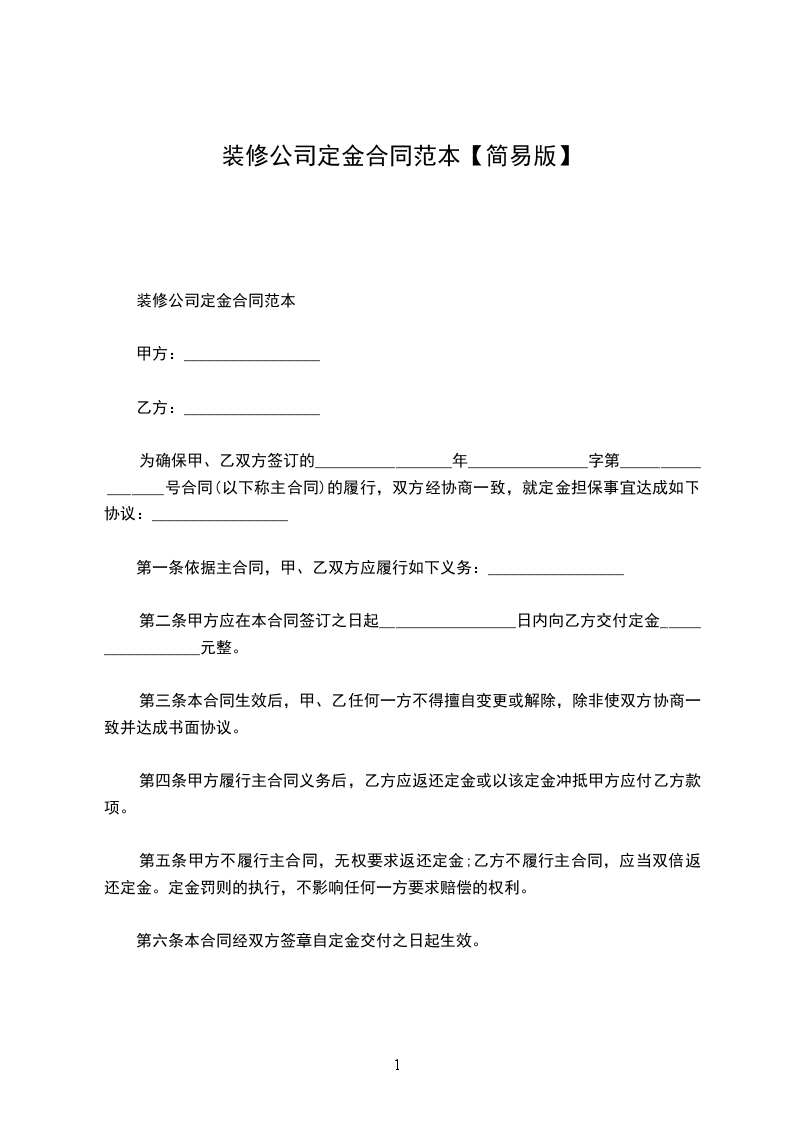
甲方:_________________乙方:_________________装饰有限公司 地址:_________________地址:_________________ 电话:_________________电话:_________________ 尊敬的客户您好!感谢您选择___________装饰有限公司,我们将用优质的服务,衷心回报您对我公司的支持与厚爱。 为增加客户与公司之间的信誉度,使公司更加全面、专业地为您服务,按公司规定,根据户型及面积,收取装修设计定金人民币(金额):_________________元; 大写(金额):_________________。 甲方(签字):_________________乙方代表(签字):_________________ 日期:_________________日期:_________________
举报
