共3页
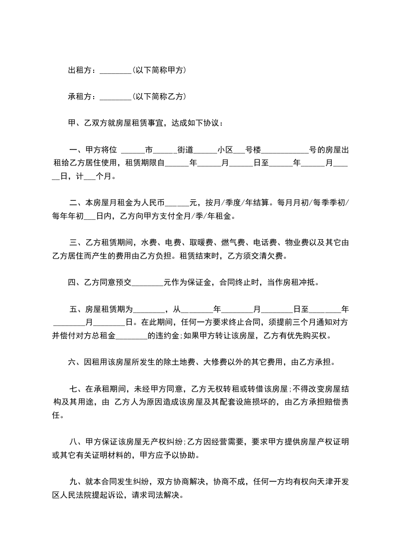
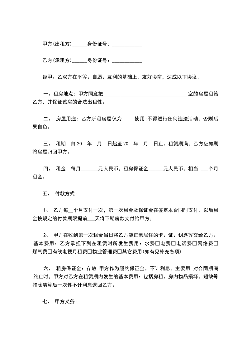
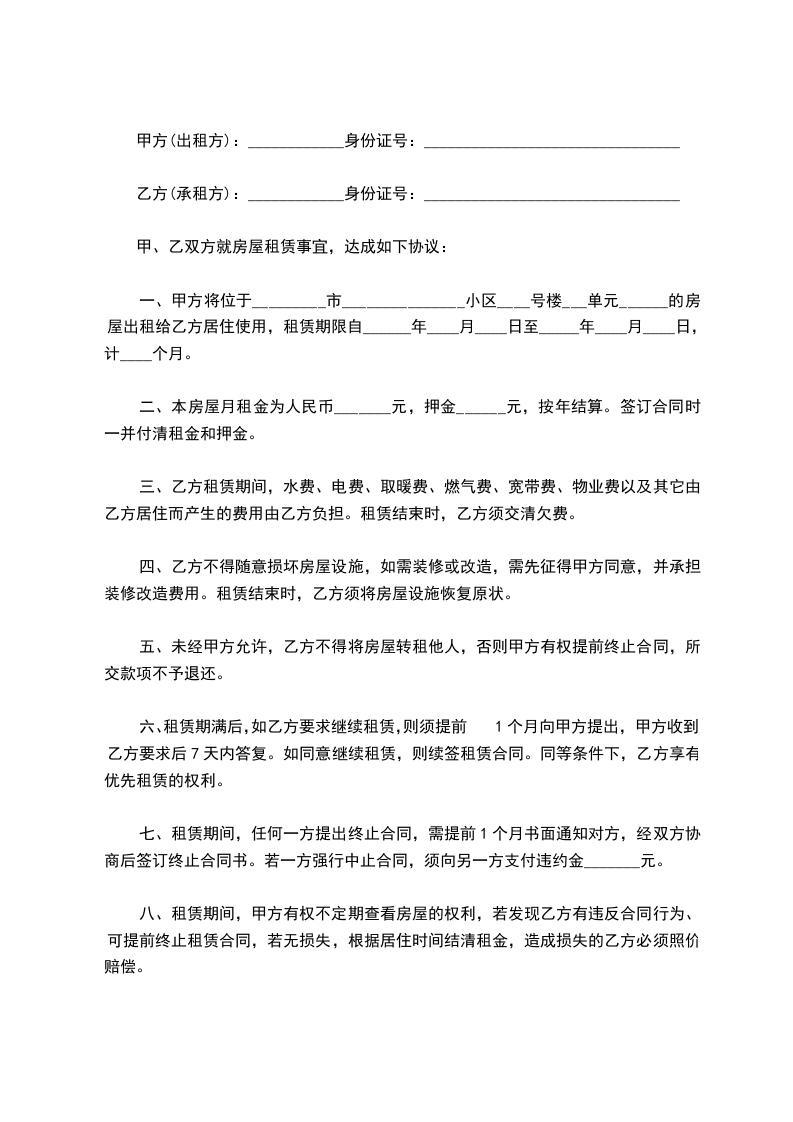
出租方:______(以下简称甲方)
身份证:_________________
承租方:______(以下简称乙方)
身份证:_________________
根据甲、乙双方在自愿、平等、互利的基础上,经协商一致,为明确双方之间的权利义务关系,就甲方将其合法拥有的房屋出租给乙方使用,乙方承租甲方房屋事宜,订立本合同。
一、房屋地址:________。用于普通住房。
二、租赁期限及约定
1、该房屋租赁期共一年。自________年____月____日起至________年____月____日止。
2、房屋租金:每月_____元。按月付款,每月提前五天付款。另付押金_____元,共计______元。
(大写:_____万_____仟_____佰_____拾_____元整)
房屋终止,甲方验收无误后,将押金退还乙方,不计利息。
3、乙方向甲方承诺,租赁该房屋仅作为普通住房使用。
4、租赁期满,甲方有权收回出租房屋,乙方应如期交还。乙方如要求续租,则必须在租赁期满前一个月内通知甲方,经甲方同意后,重新签订租赁合同。
三、房屋修缮与使用
1、在租赁期内,甲方应保证出租房屋的使用安全。乙方应合理使用其所承租的房屋及其附属设施。如乙方因使用不当造成房屋及设施损坏的,乙方应负责修复或给予经济赔偿。
2、该房屋及所属设施的维修责任除双方在本合同及补充条款中约定外,均由甲方负责(但乙方使用不当除外)。甲方进行维修须提前七天通知乙方,乙方应积极协助配合。
3、乙方因使用需要,在不影响房屋结构的前提下,可以对房屋进行装修装饰,但其设计规模、范围、工艺、用料等方案应事先征得甲方的同意后方可施工。租赁期满后,依附于房屋的装修归甲方所有。对乙方的装修装饰部分甲方不负有修缮的义务。
四、房屋的转让与转租
1、租赁期间,未经甲方书面同意,乙方不得擅自转租、转借承租房屋。
2、甲方同意乙方转租房屋的,应当单独订立补充协议,乙方应当依据与甲方的书面协议转租房屋。
五、乙方违约的处理规定
在租赁期内,乙方有下列行为之一的,甲方有权终止合同,收回该房屋,乙方应向甲方支付合同总租金20%的违约金,若支付的违约金不足弥补甲方损失的,乙方还应负责赔偿直至达到弥补全部损失为止。
(1)未经甲方书面同意,擅自将房屋转租、转借给他人使用的;
(2)未经甲方同意,擅自拆改变动房屋结构或损坏房屋,且经甲方通知,在规定期限内仍未纠正并修复的;
(3)擅自改变本合同规定的租赁用途或利用该房屋进行违法活动的;
(4)拖欠房租累计一个月以上的。
六、本协议一式两份,甲。乙各执一份,签字后即行生效。
七、其他说明:水电数字由甲乙双方与其他承租方平均分配
(入住时的水电数字:电________,水________,)
甲方签字:乙方签字:
联系方式:联系方式:
举报
