共3页
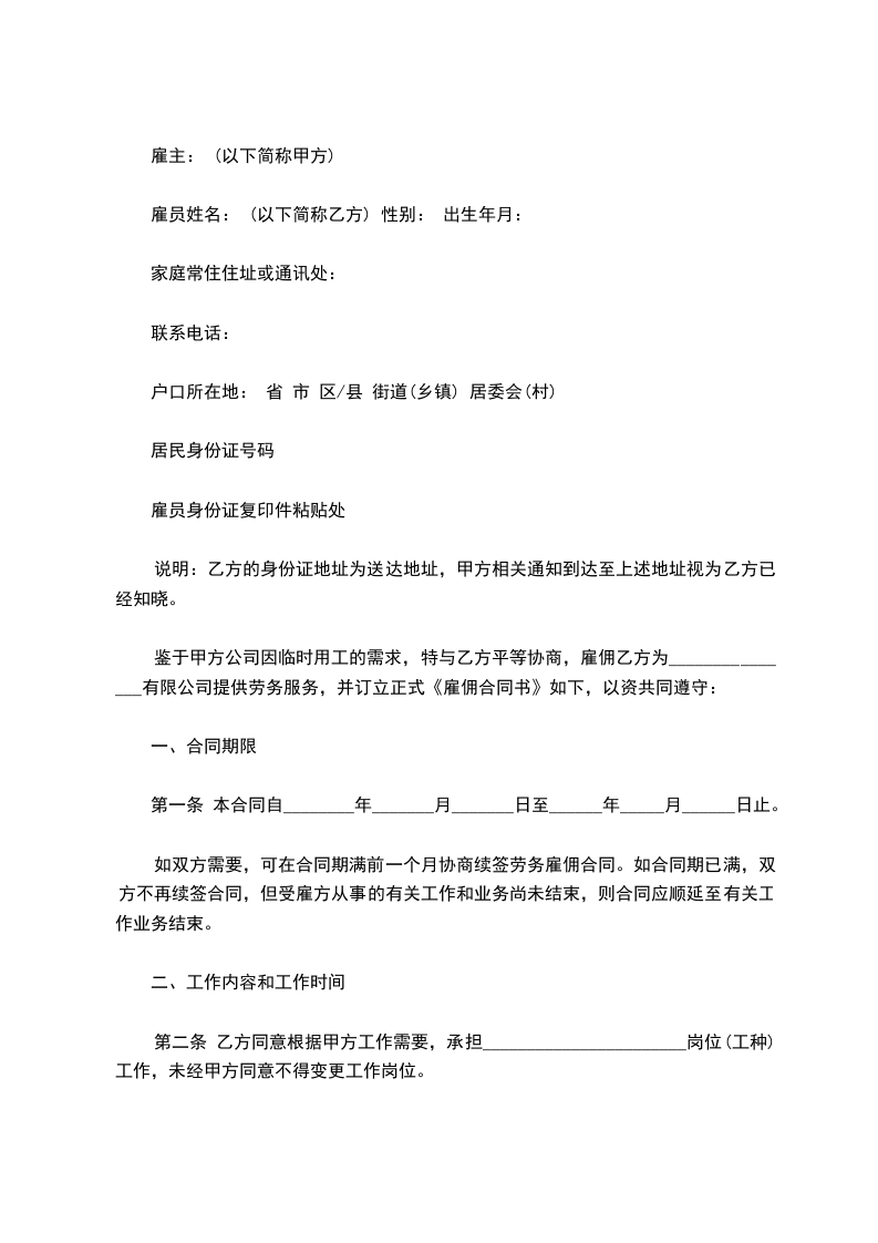
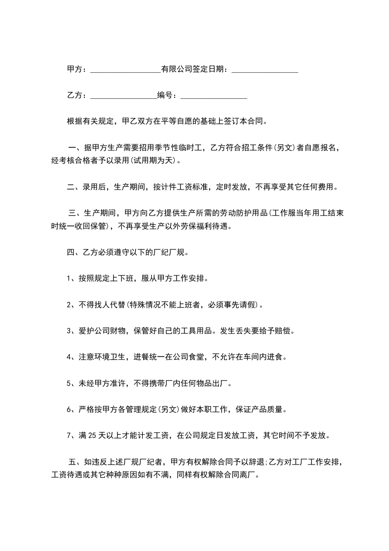
甲方:_________________
乙方:_________________用工形式___________
鉴证编号___________
编号:_________________
甲方因生产、工作需要,经考核,录用乙方为工人。遵照国家有关劳动法规和政策,经双方协商达成如下协议:
第一条、甲方录用乙方从事工作(_____岗位)。劳动合同期限为_____年(_____月),从_____年_____月_____日止。其中试用期为_____个月,至________年____月____日止暑假工劳动合同范本精选暑假工劳动合同范本精选。
第二条、基本权利和义务:
甲方:
1.根据生产(工作)需要和本单位的规章制度及本合同各项条款规定,对乙方进行管理;
2.保护乙方的合法权益,应按有关规定,付给乙方工资、奖金、津贴以及保险福利和其他政策性补贴;
3.做好乙方上岗前的安全教育并提供符合安全、卫生要求的劳动作业;
4.依据国家有关规定对乙方实施奖励和处分。
乙方:
1.劳动合同制工人享有本单位固定工人权利,义务及各项待遇。合同工、季节工、农民轮换工的权利,义务及各项待遇另行商定;
2.遵守国家政策、法律,以及甲方依法制定的规章制度和纪律;
3.严格遵守操作规程,保证安全生产;
4.完成甲方分配的生产(工作)任务和经济指标。
第三条、双方应明确的具体事项:
1.工资待遇:_________________
2.劳动保险及福利待遇:_________________
3.根据行业特点协议劳动合同保证金和人身保险:_________________
4.其他:_________________
第四条、合同生效后,甲乙双方无正当理由不得提前解除合同。任何一方解除合同,须提前##天通知对方,方能解除合同,并办理有关手续。
第五条、一方违反本合同,造成对方经济损失,由违约方按责任大小负责赔偿所造成的损失暑假工劳动合同范本精选合同范本。
甲方(签字):_________________乙方(签字):_________________
_____年_____月_____日 _____年_____月_____日
合同签证:_________________鉴字第号:_________________
签证部门(盖章):_________________
举报
