共3页
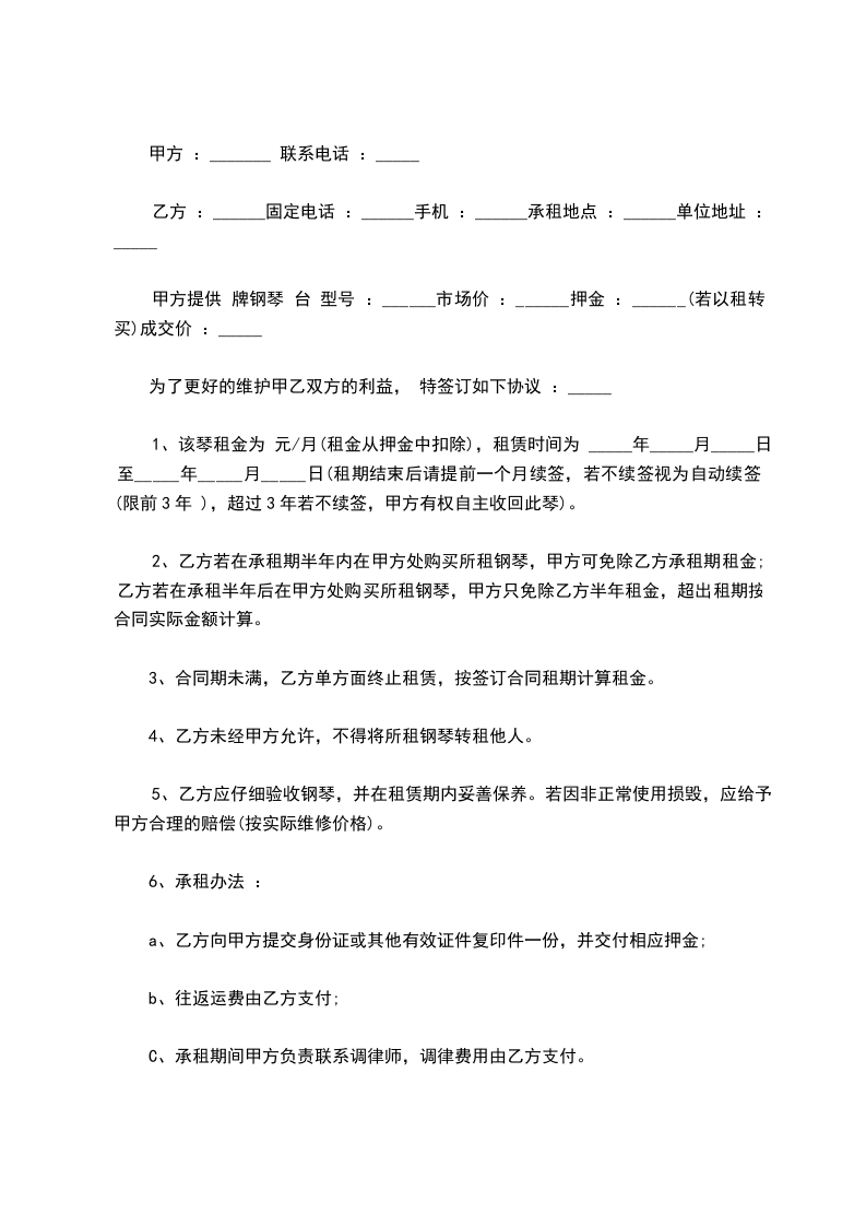
甲方:
乙方:
事由:乙方于________年____月____日至________年____月____日,于甲方处租借品牌色光式钢琴台,型号,编号.琴体售价元,押金为售价的70%,即元。每月租金元,年租金元。乙方总计付款元。第二年起,甲方每月收取原租金的50%.
一、租赁条款事项
1.租期三个月的,甲方需自行负担钢琴调律和双程搬运费用,不提供免费钢琴附件等设备。
2.租期六个月的,甲方需自行负担钢琴调律和去程搬运费用,不提供免费钢琴附件等设备。
国产琴90/月租赁的,来回运费需自理,不提供免费钢琴附件等设备
3.租期十二个月的,乙方负责免费钢琴调律一次和双程搬运费用,此项只针对日本原装二手琴。
第二年续租,如需调律则按照200元一次收费。
4.租期三个月、六个月的客户如延长租期至一年(12个月),乙方将承担第三项所列内容。
5.租期未满提前终止租约的,甲方需按照以上条约承担相关费用,并退还钢琴和借用附件。
乙方则退换剩余租赁费用和全额押金(在钢琴没有损坏的情况下,自然磨损不计)
6.租赁期内甲方可以选择以租代售的方式购买此琴,按照您已付出的租金费用加上押金费用补足该钢琴售价的差额部分即可拥有此琴,如需换琴型补足差价外,甲方还需承担换琴运输费
7.租期到了如需续租,可以提前____日与我司联系,续签租赁合同。
8.租赁合同签约后双方协商送货时间,送货过程中如发生钢琴碰撞损坏,由货物运输公司承担赔偿,甲方可以另选一款同型号的钢琴。
9.租赁期内甲方需按照钢琴保养事宜妥善保管,在租赁期内甲方正常使用造成的磨损,由乙方负责承担,甲方人为或客观因素造成的钢琴及附件损伤及遗失,甲方需支付乙方维修和采购的成本价。若有油漆划伤或撞伤,按照钢琴修理费用赔偿,价格根据实际状况面议。
10.注意事项请不要在钢琴上摆放液体,含腐蚀性的,坚硬沉重等有损钢琴保养的物品!
11.此合同为一式二份,自合同签字生效起,甲乙双方都需自觉履行以上条约义务,并承担相应责任!
二、送货地址:
备注:(楼层费131以下高度钢琴按照30元一层,131高度的钢琴按照50元一层,客户自理)
此版本仅适用于上海地区租琴客户。异地客户租琴押金为钢琴售价的100%,并且承担来回运费。
甲方:
乙方:
日期:
举报
