共3页
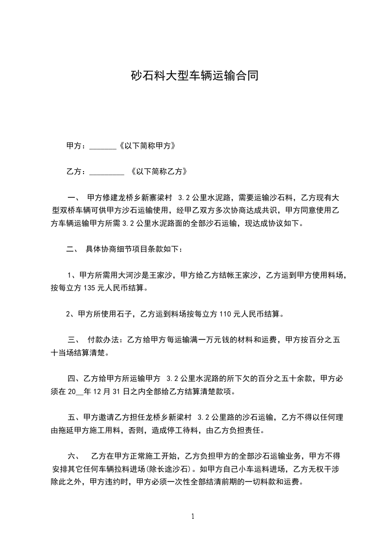
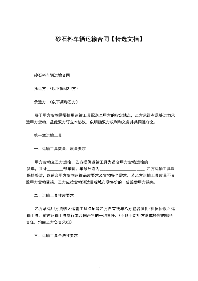
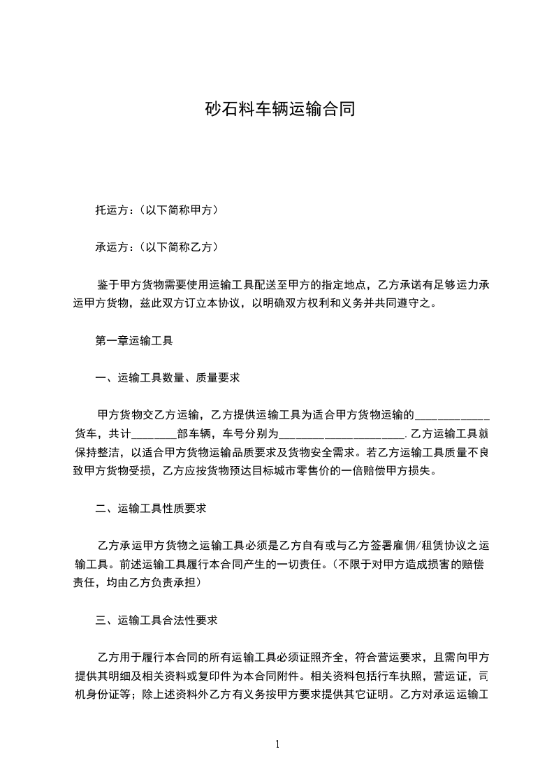
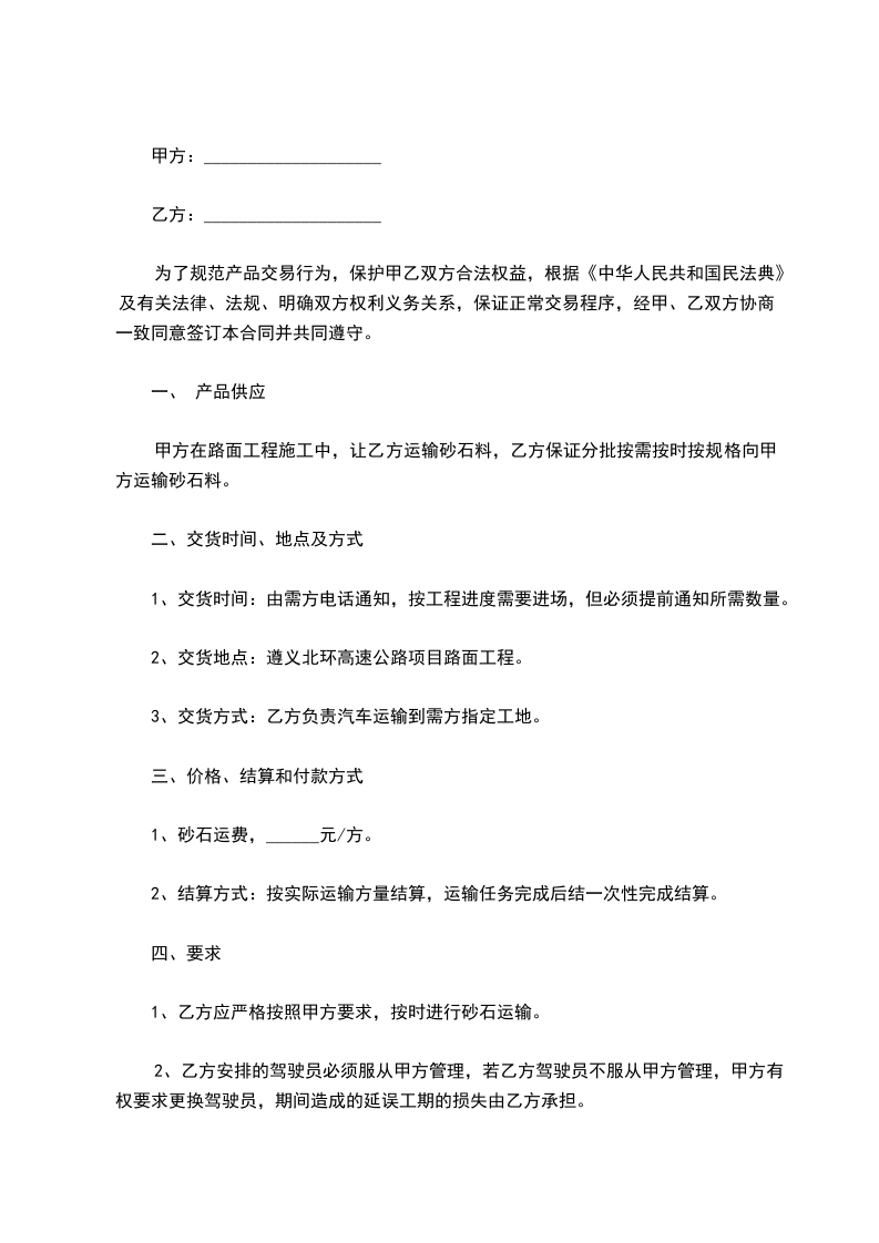
托运方:(以下简称甲方)
承运方:(以下简称乙方)
鉴于甲方货物需要使用运输工具配送至甲方的指定地点,乙方承诺有足够运力承运甲方货物,兹此双方订立本协议,以明确双方权利和义务并共同遵守之。
第一章运输工具
一、运输工具数量、质量要求
甲方货物交乙方运输,乙方提供运输工具为适合甲方货物运输的_____________货车,共计________部车辆,车号分别为______________________.乙方运输工具就保持整洁,以适合甲方货物运输品质要求及货物安全需求。若乙方运输工具质量不良致甲方货物受损,乙方应按货物预达目标城市零售价的一倍赔偿甲方损失。
二、运输工具性质要求
乙方承运甲方货物之运输工具必须是乙方自有或与乙方签署雇佣/租赁协议之运输工具。前述运输工具履行本合同产生的一切责任。(不限于对甲方造成损害的赔偿责任,均由乙方负责承担)
三、运输工具合法性要求
乙方用于履行本合同的所有运输工具必须证照齐全,符合营运要求,且需向甲方提供其明细及相关资料或复印件为本合同附件。相关资料包括行车执照,营运证,司机身份证等;除上述资料外乙方有义务按甲方要求提供其它证明。乙方对承运运输工具的任何变更应提前一日书面通知甲方并附相关资料,否则甲方有权要求乙方解释或白日做提供其它运输工具承运。
第二章承运
四、操作规范要求
1.甲方应在使用运输工具前由专人负责通知乙方以便乙方准备。乙方接到前述通知,必须派专人负责在甲方指定时间内到甲方指定地点领取货单并签收确认接单时间,若非乙方指派专人领取,领取人必须持乙方出具书面证明方可领取。
2.乙方必须在甲方规定的时间内到甲方指定地点凭甲方提供有效出货单提取承运货物。乙方提货物时,应凭甲方出货单对交运货物品种,数量,规格等进行清点,拒绝破损货物装上运输工具。双方确认无误,后,在出货单上签上认后,乙方运输工具方可离开仓库。若签认后发现有破损,丢失,缺少,一律由乙方自己负责,且需按该货品市场零售价一倍赔偿。
3.甲方有权对乙方要求一部运输工具送多家客户。乙方按要求将货物送到甲方指定的接货地点。其它再次的运输费用由甲方支付。
五、送货安全性要求
1.乙方应保证货物运输途中的安全,如因意外事故和其他纠纷造成货物破损,丢失,乙方除承担全责任外,需按市场零售价一倍赔偿,且所发生的弄事,民事纠纷与甲方无关。
2.在运输途中一旦发生货运事故,乙方应在事故发生起半小时内通知甲方,乙方亦采取补救措施,防止损失过大,乙方应做好货损及事故记录并取得相关证明。
3.乙方不行以任何理由扣留甲方运输货物,否则即为违约,甲方有权要求乙方返还原特或要求乙方按货物到达之零售价一倍赔偿甲方相应之损失。乙方承诺不以任何理由留置货物,否则造成甲方损失应当承担相应责任。
4.除特殊情况,如天灾,路坏,天气造成货物运输耽误,不予赔偿。
六、送货的及时性,准确性要求
1.乙方必须按甲方规定时间将货物运至甲方指定地点,并与收货人当面点清货物。如配送中发生异常,应立即与甲方联系,以便甲方及时处理,乙方必须按甲方的处理意见办理。否则,因此而造成货物迟送或错送,乙方必须与甲方协商处理,可扣除当月运费10%作为处罚,扣罚余额在当月运费中扣除。
2.乙方在抵达目的地时,应确认收货人身份与甲方指定的收货相符并取得有效收费凭证。(收货凭证应有收货人签字盖章),因签收无效或有误造成一切损失,由乙方承担。甲方应明确货物的交费地点及有权收货人。
3.因乙方示按约定向甲方指定收货人,送货地以外的第三人或地点交付货物,臻使甲方之客户不能如期收回货款或其他款,货损失的,乙方必须承担一切责任并赔偿损失,并扣除当次运费的20%作为违约金。扣款金额在当月运费中扣除。
4.乙方应在甲方规定时间内把货物安全送至指定地点。若乙方逾期。乙方需在逾期后最短时间内将货物送至指定地点,且必须承担逾期造成的一切责任与损失,如收货人因逾期拒收货物,所造成的一切经济损失由乙方承担,甲方有权扣除当次运费10%作为处罚,扣款金额在当月运费中扣除。
5.乙方需在甲方规定时间内将收货人签收凭证交回甲方,否则甲方不予结算运费,若乙方逾期交回或将凭证丢失,破损所造成之甲方货款等一切损失,由乙方赔偿。
6.乙方必须遵守甲方之(运输车辆管理规范),前述管理规范为本合约之附件。
甲方(签章)_________乙方(签章)_________
________年____月____日________年____月____日
签订地点:_________签订地点:_________
举报
