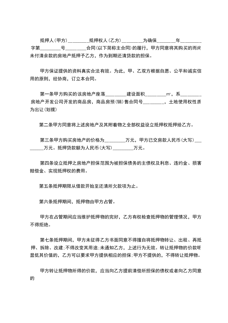
共3页
甲方(出借方):_________________
联系人:_________________
联系电话:_________________
乙方(借款方):_________________(身份证号:_________________)
住所地:_________________
联系电话:_________________
甲乙双方本着平等自愿、诚实信用的原则,经协商一致,达成本合同,并保证共同遵守执行。
一、借款金额:_________________乙方向甲方借款人民币(大写)(小写:_________________)。
二、借款用途为。
三、借款利息:_________________借款利率为年利率%,利息清算按日计算,利随本清。
四、借款期限:_________________借款期限为,从_____年_____月_____日起至_____年_____月_____日止。如实际放款日与该日期不符,以实际借款日期为准。乙方收到借款后应当出具收据,乙方所出具的借据为本合同的附件,与本合同具有同等法律效力。
五、甲方以转账的方式将所出借款项打入乙方如下账户:_________________乙方用户名:_________________账号:_________________开户银行:_________________六、保证条款:_________________
1、乙方必须按照借款合同规定的用途使用借款,不得挪作他用,不得用借款进行违法活动。否则,甲方有权要求乙方立即还本付息,所产生的法律后果由乙方自行负责。
2、乙方必须按合同规定的期限还本付息。
七、违约责任
1、乙方如未按合同约定向甲方偿还借款,每逾期一日,应按照逾期未偿还的借款金额每日利息的百分之五计付罚息,直至全部借款归还为止。同时,乙方还应承担甲方因此所遭受的经济损失以及因诉讼发生的律师费、诉讼费、差旅费等费用。
2、乙方如不按合同规定的用途使用借款,甲方有权随时收回该借款,并要求乙方承担借款总金额百分之二十的违约责任。
3、当甲方认为乙方发生或可能发生影响偿还能力之情形时,甲方有权提前收回借款,乙方应及时返还。
八、合同争议的解决方式:_________________本合同在履行过程中发生的争议,由双方友好协商解决。协商或调解不成的,可依法向甲方所在地人民法院提起诉讼。
九、本合同自双方签字盖章之日起生效。本合同一式两份,双方各执一份,合同文本具有同等法律效力。
甲方(盖章):_________________乙方(签字):_________________
授权代表:_________________签订日期:_________________
签订日期:_______________
举报
