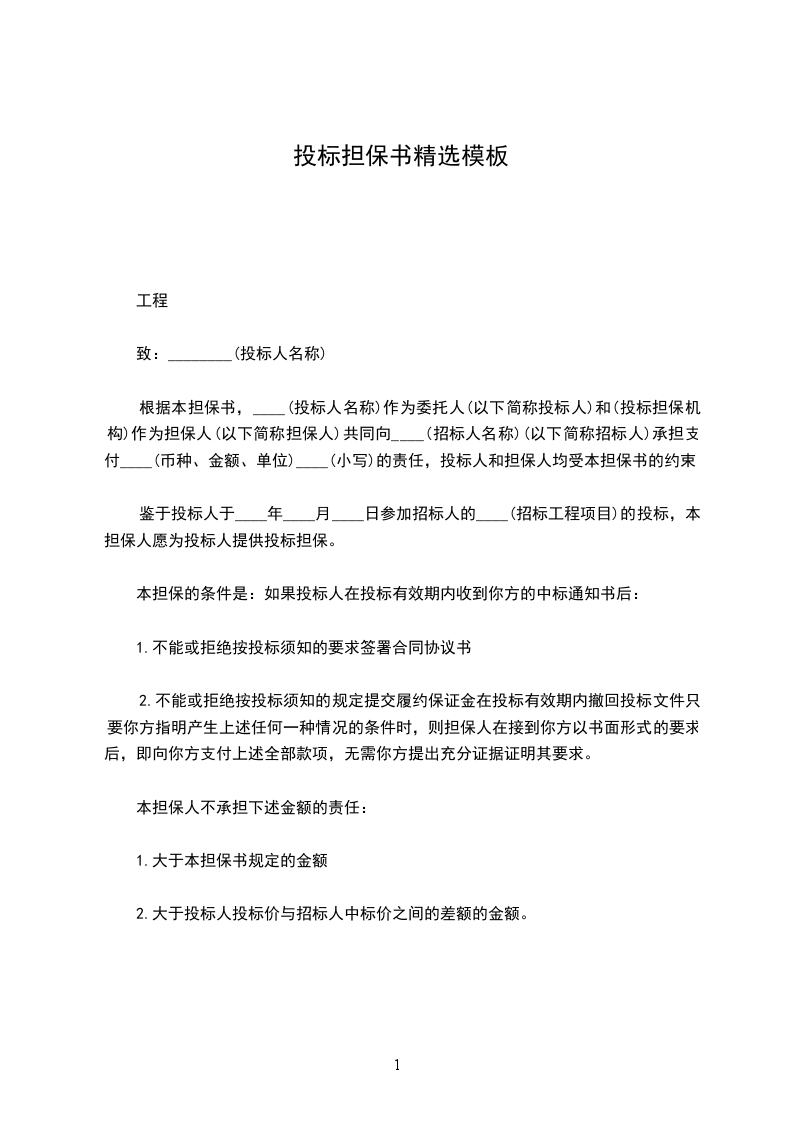
共2页
建设单位:_________________
1.根据已收到的招标编号为_______________的_________________工程的招标文件,遵照《工程施工招标投标管理办法》的规定,我单位经考察现场和研究上述工程招标文件的投标须知、合同条件、技术规范、图纸、工程量清单和其他有关文件后,我方愿以人民币_________________元的总价,按上述合同条件、技术规范、图纸、工程量清单的条件承包上述工程的施工、竣工和保修。
2.一旦我方中标,我方保证在_______________年_______________月_______________日开工,_______________年___________月__________日竣工,即__________天(日历日)内竣工并移交整个工程。
3.如果我方中标,我方将按照规定提交上述总价5%的银行保函或上述总价10%的由具有独立法人资格的经济实体企业出具的履约担保书,作为履约保证金,共同地和分别地承担责任。
4.我方同意所递交的投标文件在投标须知第11条规定的投标有效期有效,在此期间内我方的投标有可能中标,我方将受此约束。
5.除非另外达成协议并生效,你方的中标通知书和本投标文件将构成约束我们双方的合同。
6.我方金额为人民币________________元的投标保证金与本投标书同时递交。
投标单位:_________________(盖章)___________________
单位地址:_________________
法定代表人:_________________(签字、盖章)_____________
邮政编码:_________________
电话:_________________
传真:_________________
开户银行名称:________________
银行账号:_________________
开户行地址:_____________
电话:_________________
日期:______________年________________月________________日
举报
