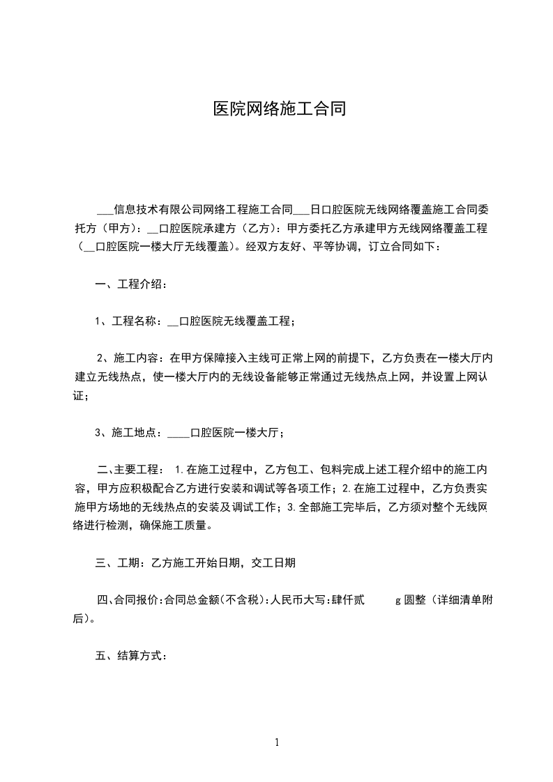
共2页
一年很快过去,现将这一年的工作单纯方面的总结如下:从三月份接手部,鉴于老站的视觉效果和转化率较低,广告性太过于浓烈,未从优化角度出发,综合站又只是一个单页,只单纯的连接了两个肝、肾病网,这样的布局过于简单,而且资源浪费严重。而且最初外包一切都掌握在公司,因此让效果也大打折扣。公司因不了解疾病行业,对于推广方向不精准,只讲求视觉包装,不讲求实质内容,造成用户体验度下降。于是,我们开始重新规划推广方式,重新组建团队。将外包收回。
一、 重新组建部。因为在最初组建的人员过于单薄化,很多东西需要重新沉淀和积累。对于医院产品,疾病,科室包装,疗法等等还不是很娴熟,而且人员配备方面仍然没有最大优化。所以重新组建一个技术+一个美工+4名文案的最初模式,为推广正式打下一个初级基础。人员分工为:美工设计网站,包装专题,程序建站,文案经培训后做最需要的伪原创内容+原创内容+病例+软文等站内的一些基本需求。
二、 网站人员培训沟通。部人员组建到位后,开始正式的培训,从对医院认识和医疗营销的认识,以及医疗常识的书写技巧,优化掌握技巧,和说服力等方面入手。建立整体人员的整体营销意识。文案要求:以具有评论员的论辩思维去说服,以具有优化技巧的熟练去运用。两者结合。美工从网站风格定位和专题风格,颜色,布局,项目功能开发等各方面进行着手沟通。程序从网站功能和域名,服务器要求,网站安全,网站的系统布局等方面进行沟通。
三、 网站前期规划和策划。根据目前医院的整体情况,考虑前期进行建立三个新网站,进行主要付费推广,对于老网站主要采取维护,后期改造后进行优化。以医院的主站,也就是官网为主干,以两个推广病种网站为枝叶,进行策划推广。先将最直接见效的付费推广做起来。鉴于我们目前的规模站不在多,而在精。而后针对这些网站填充大量实质内容和一些策划的专题,来提高竞价推广网站的客户体验度和可信度,权威感。
四、 网站建设。首先建立两个病种站之后。建立了综合站(官网)以优化为主。从整体色调和各个环节的.设置,到功能开发。实行了统一。
五、 两个病种竞价账户的调整。1,账户结构混乱,关键词不准确,产生垃圾关键词很多,因此重新分离组织结构,调整关键词匹配方式,安装站长统计过滤垃圾关键词,2,账户创意陈旧,没有新意,而且整体关键词质量度底下,影响了点击。因此书写创意,力求吸引力和质量度完美结合,删除一部分陈旧的创意。3,地域推广没有掌握侧重点,很多省份经过数据分析后发现转化率并不理想,因此做了地域推广力度的调整。4,关键词价格调整,因为出价很高,导致花费多点击少,因此采取新的关键词调整策略,散点聚合式,以最少的钱达到最好的转化。5,着陆页的调整,力求更符合患者诉求和所需。
六、 资源系统的开发。所有的推广最终结果均归结为数字,因此分析数据是一切营销的重要点。营销更是如此。通过准确的数据可以反映出每一环节的问题在哪里?更可以适时及时的调整错误的方向。还有一点,数据库营销的所需。因此我们进行了资源系统的开发。方便咨询人员对于资源的开发,也方便部进行数据分析。
举报
