共2页
你好,根据你说车辆转抵押合同的问题提供如下回答,希望可以帮到你。
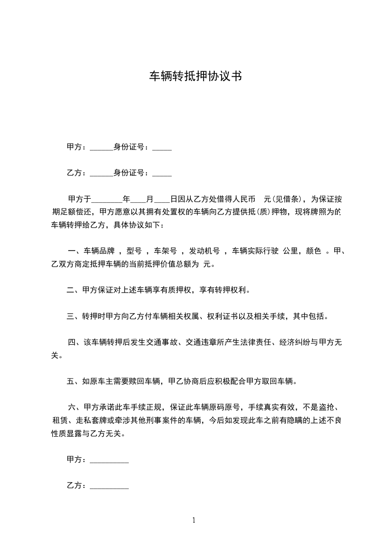
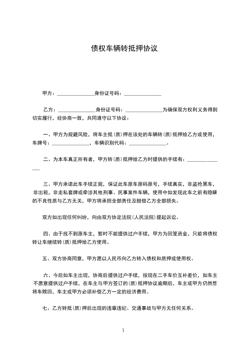
车辆转押协议
甲方:_________________身份证号:_________________
乙方:_________________身份证号:_________________
甲方现将牌照为
车辆转押给乙方,具体协议如下:
一、车辆品牌_____________
型号_____________
车架号_____________
发动机号_____________
车辆实际行驶_____________
公里,颜色_____________
转押价格_____________。
二、甲方保证对上述车辆享有质押权,享有转押权利。
三、转押时甲方向乙方付车辆相关权属、权利证书以及相关手续。
四、该车辆转押后发生交通事故、交通违章所产生法律责任、经济纠纷与甲方无关。
五、如原车主需要取回车辆,甲乙协商后应积极配合甲方取回车辆。
六、甲方保证该车辆不是盗抢、诈骗、租赁车辆。
七、甲方保证该车辆以后不会变质为盗抢、诈骗车辆,甲方保证该车辆是车辆所有人抵押的,如不是车辆所有人抵押的发生一切后果法律责任与乙方无关。
甲方:_________________乙方:_________________
___ 年 ___ 月 ___ 日
举报
