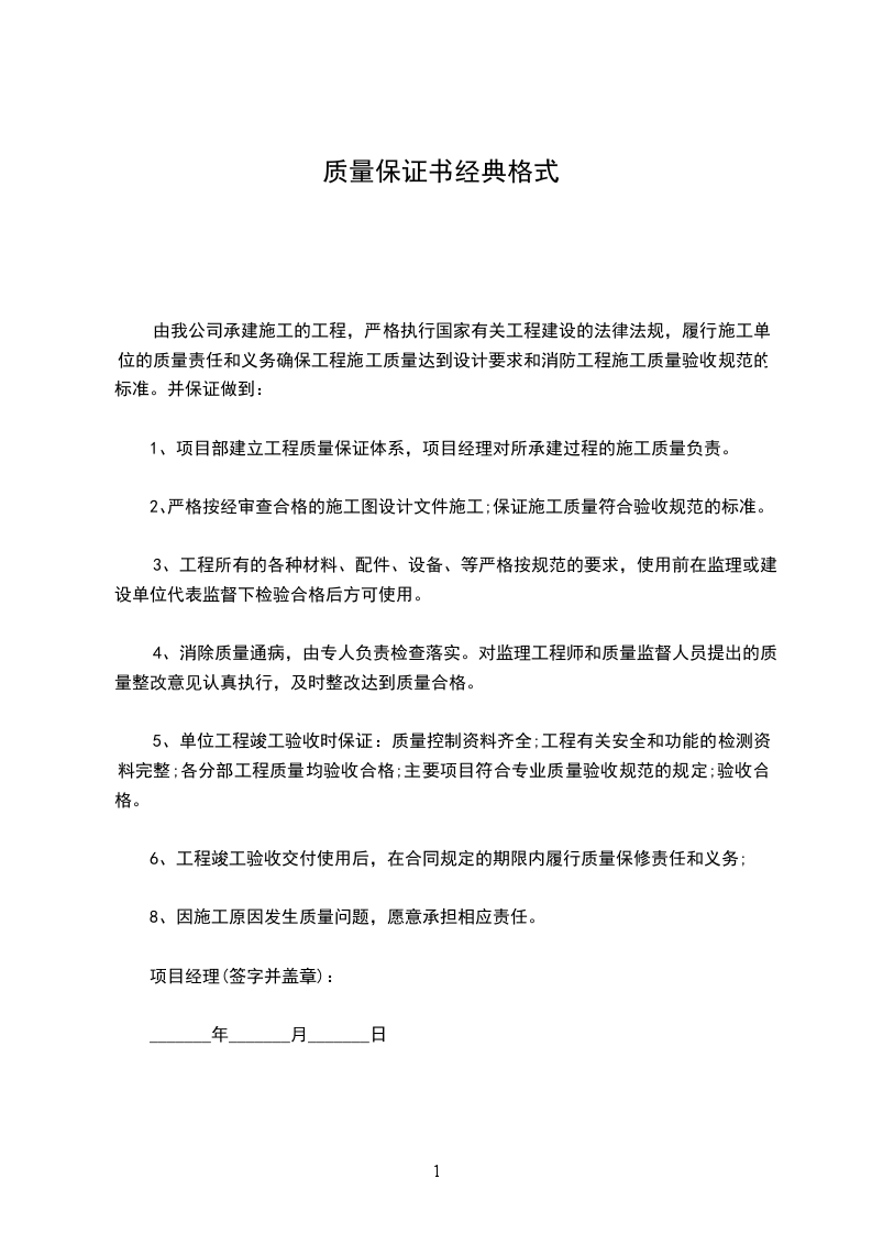
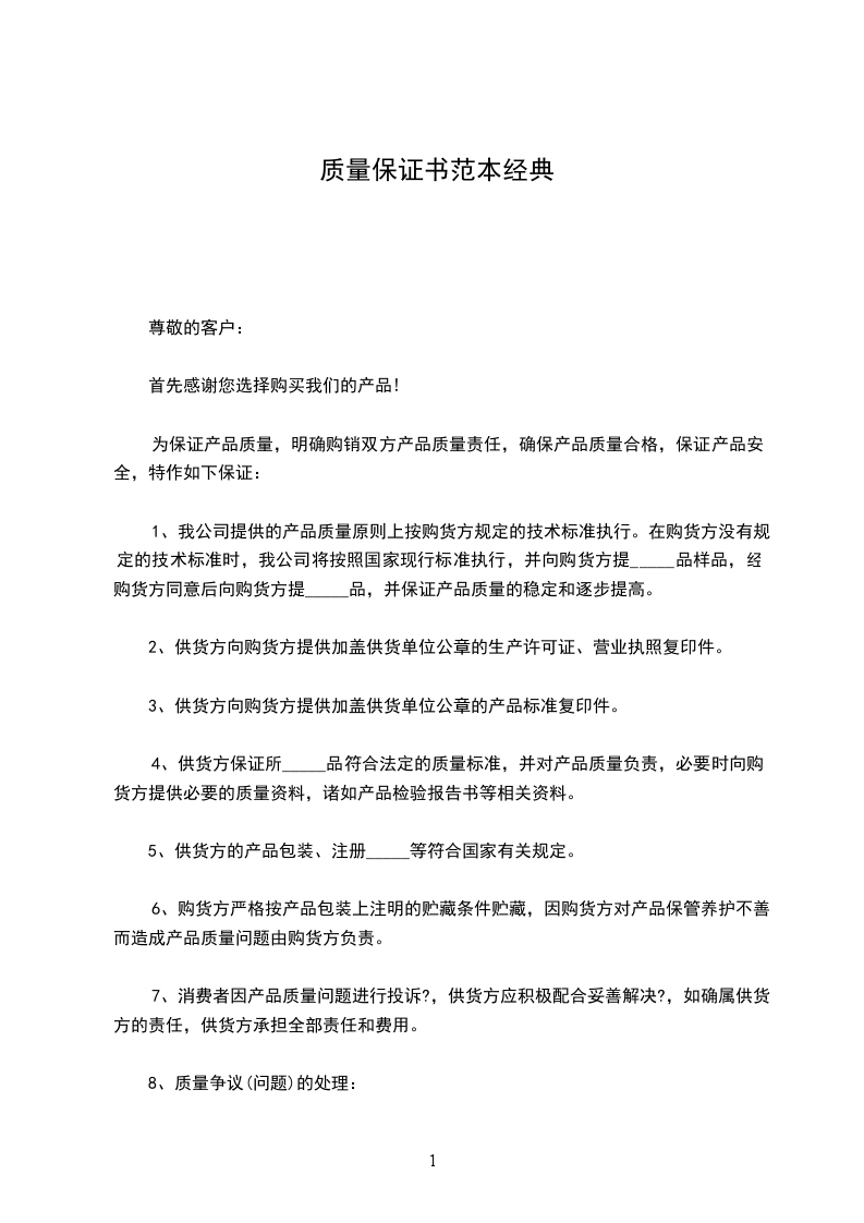
共2页
尊敬的客户:
首先感谢您选择购买我们的产品!
为保证产品质量,明确购销双方产品质量责任,确保产品质量合格,保证产品安全、特作如下保证:
一、供货方向购货方提供加盖供货单位公章的营业执照复印件。
二、供货方向购货方提供加盖供货单位公章的产品标准复印件。
三、供货方保证所_____品符合法定的质量标准,并对产品质量负责,必要时向购货方提供必要的质量资料,诸如产品检验报告书等相关资料。
四、供货方的产品包装、注册_____等符合国家有关规定。
五、购货方严格按产品包装上注明的贮藏条件贮藏因购货方对产品保管养护不善而造成产品质量问题由购货方负责。
六、消费者因产品质量问题进行投诉,供货方应积极配合妥善解决,如确属供货方的责任,供货方承担全部责任和费用。
此致
敬礼!
_________
_________年_________月_________日
举报
