共4页
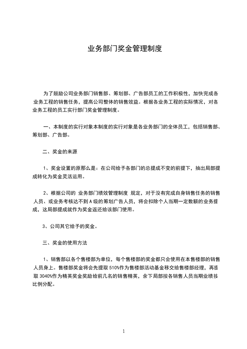
为了鼓励公司业务部门销售部、筹划部、广告部员工的工作积极性,加快完成各业务工程的销售任务,提高公司整体的销售效益。根据各业务工程的实际情况,对各业务工程的员工实行部门奖金管理制度。
一、本制度的实行对象本制度的实行对象是各业务部门的全体员工,包括销售部、筹划部、广告部。
二、奖金的来源
1、奖金设置的原那么是:在公司给予各部门的总提成不变的前提下,抽出局部提成转化为奖金灵活运用。
2、根据公司的 业务部门绩效管理制度 规定,对于没有完成自身销售任务的销售人员、或业务考核达不到A级的筹划广告人员,将会扣除个人当期一定数额的业务提成,这局部提成就作为奖金返还给该部门使用。
3、公司其它给予的奖金。
三、奖金的使用方法
1、销售部以各个售楼部为单位,每个售楼部的奖金都只会使用在本售楼部的销售人员身上。售楼部奖金将会先提取510%作为售楼部活动基金移交给售楼部经理,再提取3040%作为精英奖金奖励给前几名的销售精英,余下局部按各销售人员当期业绩按比例分配。
2、筹划部以部门为单位,奖金只会使用在筹划部的员工身上。筹划部奖金将会先提取510%作为部门“活动基金移交给筹划部经理,余下局部由副总、行政人事部主管、筹划部经理酌情分配。
3、广告部以部门为单位,奖金只会使用在广告部的员工身上。广告部奖金将会先提取510%作为部门“活动基金移交给广告部经理,余下局部由副总、行政人事部主管、广告部经理酌情分配。筹划部绩效管理制度
一、部门岗位职称架构A级B级C级D级E级F级高级筹划师筹划师助理筹划师见习筹划师说明:
1、每个岗位均设定A、B、C、D、E、F六个等级,根据个人绩效考核及专业水平评定后设定,每个岗位的晋升均需至少半年一年以上考核时间。
2、新人,没经历或工作经历缺乏1年的筹划人员均按“见习筹划师职位定岗位
3、所有有筹划经历的熟手公司特聘人员除外入职均按“助理筹划师定岗位。
4、“见习筹划师工作三个月后经绩效考核及专业水平合格方可转为“助理筹划师。
5、无工作经历、未毕业的实习生,担任“见习筹划师工作半年后经绩效考核及专业水平合格方可转为“助理筹划师。
6、“助理筹划师工作满半年经绩效考核及专业水平评定合格后,可转为“筹划师。
7、每个岗位均需到达A级前方可进入下一个岗位的晋升评定阶段。
8、上述职位均为岗位职称。
9、筹划部经理、工程经理必须由“高级筹划师担任。
10、工程的主筹划可以指定“高级筹划师、“筹划师或“助理筹划师担任。
二、关于筹划人员的绩效考核方法
1、筹划人员考核分为“业务绩效考核及“工作纪律考核两局部。
2、工作纪律考核由行政人事部统一管理,筹划部管理部门仅针对每个筹划人员的“业务绩效进展考核评定。
3、考核方式:根据评定结果分为A、B、C、D、E、F六个等级。考核周期:每月进展一次考核评定考核方法:每月按工程进展评定,每个工程的工程经理会根据每个工作人员效劳的工程进度及现状下达当月的工作任务单,任务单内会注明每项工作需完成的时间及完成的质量要求。每月进展一次筹划部绩效评定研讨会月例会经理针对上月工作完成情况及发现的问题对该工程的筹划人员进展“初评,并在会上公开汇报。b、筹划人员均针对个人完成的工作进展自我汇报、提交经历、提出问题,并进展“自评。c、筹划人员均可对汇报人员提出的问题及经历发表自己的看法及见解,会议表现将作为考核的一局部记录。d、筹划部经理对工程经理的评分和筹划人员的自评进展审核、确认,最后得出加权平均分数,作为“终评结果。e、筹划部内部员工的绩效评定,由副总和人力资源主管负责审定。f、筹划部经理的绩效评定由本人进展自评,人力资源主管进展终评,由副总经理负责“审定。
4、每期发放提成前,进展一次综合绩效评定,即将前一阶段绩效评分进展加权平均后所得的最终分值作为该阶段提成发放标准。
5、考核结果将与该员工该工程当月的工程提成直接挂钩,如当月没有发提成,那么把该扣的款项挂在帐上,等以后发该工程提成时先扣款再发放。具体的评分方式与扣款情况如下经公司确认的尾盘工程的员工扣款时按50%的标准进展:A级:80-100分之间包括80分发放全部提成。B级:70-80分之间包括70分扣发100元提成。C级:60-70分之间包括60分扣发200元提成。D级:50-60分之间包括50分扣发300元提成通报批语、书面警告。E级:40-50分之间包括40分扣发400元提成书面记过、降职降菥。F级:0-40分之间,辞退,扣发全部提成,假设有严重过失,扣发全部行政效能奖。
三、关于筹划部鼓励奖金的设置方法
1、在公司各工程总提成支出不变的前提下,根据实际情况,合理安排各人应发的奖金。
2、鼓励奖金的来源是各部门所有员工经考核后扣发的提成。
3、鼓励奖金要独立核算,并只针对各个部门进展内部调配,可以取出510%作为部门活动基金。
4、鼓励奖金发放的标准由正副总经理、人力资源主管、筹划部经理根据实际情况酌情处理,无需对外公布5/5
举报
